国泰君安:新加坡如何实现“居者有其屋”?
目录
1 导言
2 住房制度的四大支柱
2.1 土地制度:国有为主,无土地财政
2.1.1 强制征地、低价补偿,土地以国有为主
2.1.2 低价转让、优先供给,保障组屋量足价廉
2.1.3 政府与土地的关系:不依赖土地财政
2.2 住房金融:中央公积金为主、商贷为辅
2.2.1 中央公积金:强制储蓄、高存低贷、固定
2.2.2 商业贷款:浮动、门槛更低
2.2.3 储蓄率高,居民杠杆水平较低
2.3 税收制度:重交易保有,抑制投机
2.3.1 印花税:征收范围广、累进制税率
2.3.2 财产税:按年值征收、对房价影响有限
2.3.3 所得税:租售均缴纳、精准打击投机
2.4 住宅供应制度:组屋为主、私宅为辅;自有为主、租赁为辅
2.4.1 组屋:普通组屋保障刚需,EC公寓支持改善
2.4.2 私人住宅:有地私宅面向高收入公民家庭,无地私宅支持永久居民及外国人
2.4.3 租赁市场:占比不到10%,面向超低收入公民及旅居的外国人
3 从历史看未来:新加坡住房制度演变之四大阶段
3.1 租赁主导时代(1959-1965)
3.1.1 时代背景:自治初期住房严重短缺
3.1.2 制度演变:以租为主,解决中低收入者住房问题
3.1.3 政策效果:供给大幅增加,“房荒”有所缓解
3.2 住房自有时代(1966-1973)
3.2.1 时代背景:内忧外患中开始第一次工业革命
3.2.2 制度演变:供需两端双管齐下,鼓励住房自有化
3.2.3 政策效果:“房荒”基本解决,住房自有率大幅提升
3.3 市场分层时代(1974-1990)
3.3.1 时代背景:中高收入家庭住房需求亟待满足
3.3.2 制度演变:向夹心层供给组屋,同时发展私宅市场
3.3.3 政策效果:多层次、阶梯式住房供应体系形成
3.4 消费升级时代(1991-至今)
3.4.1 时代背景:人才集聚,资本输出,经济持续快增长
3.4.2 制度演变:更注重提升组屋质量和价值
3.4.3 政策效果:组屋质量大幅改进,市场机制趋于完善
4 新加坡政府为何如此关心居民住房问题?
4.1 种族多元、历史较短的移民文化使得政府将解决住房问题作为社会稳定的基础
4.2 城市国家的基本国情决定政府可背负起对居民的住房责任
4.3 经济发展建国前靠转口贸易、建国后从制造业转向“先进制造业+服务业”
4.3.1 房地产业在新加坡主要经济指标中占比较低
4.3.2 新加坡支柱产业:建国前为转口贸易,建国后从制造业转向“先进制造+服务业”双支柱
5 新加坡住房制度的三大启示
5.1 始终保持住房政策连续稳定
5.2 构造阶梯化住房供给体系
5.3 供给端发力解决住房问题,辅以需求端调控
正文
3 从历史看未来:新加坡住房制度演变之四大阶段
3.1租赁主导时代(1959-1965)
3.1.1 时代背景:自治初期住房严重短缺
自治初期经济萧条,人口急剧增长导致住房严重短缺。1959年,新加坡结束了英国长达一个多世纪的殖民统治走向自治,但经济长期依赖转口贸易、国内工业基础薄弱的历史遗留根深蒂固。19世纪50年代,新加坡转口贸易总额在对外贸易中占比超90%,雇佣劳动力占比超70%,相关经济在中占比超80%。单一的转口贸易模式使得新加坡经济严重依赖国外市场,而国内工业水平极其落后,1959年制造业占比仅有8.63%。此外,新加坡人口中以华侨为主,受“多子多福”的传统观念影响,生育率长期处于高位,1960年高达5.76%。急剧增长的人口导致新加坡失业率极高且住房短缺问题日趋严峻,1959年新加坡自治之际,失业率高达13.6%,人均居住面积不足6平米,约有1/4人口挤在贫民区,1/3居住在非法搭建的棚屋,只有9%可住条件较好的公共住房,“房荒”问题十分严重,“罢工”事件频发,社会极不稳定。
新政府将解决住房问题作为社会稳定的基石,时任总理的李光耀明确表态,“我们将全力以赴去达致我们的目标:使每一个公民的家庭都拥有自己的家”。
3.1.2 制度演变:以租为主,解决中低收入者住房问题
1960年成立建屋发展局,“只租不售”面向中低收入家庭供应组屋。面对严重的“房荒”问题,新加坡于1960年成立了建屋发展局,负责组屋的规划、建设和管理,旨在解决低收入人群住房短缺问题。考虑到缓解住房问题的紧迫性以及低收入人群有限的购买力,HDB初期主要是大力推动小户型组屋建设,按照4:3:3的比例建造1、2和3房式组屋,以期在最短的时间内建造出更多的廉价组屋和基本的水电供应设施。在这一时期,HDB实施“只租不售”的供应方式,只有月收入不超过800新元的家庭才可申请租赁组屋,租金一般不超过住户月收入的20%。
1964年推出“居者有其屋”计划,开始以低价向中低收入家庭销售组屋。独立之后的新加坡,面临印尼排华冲击、马来西亚种族冲突等一系列危机事件,华人为主的新加坡开始组建军队,新加坡政府意识到“有恒产者有恒心,只有在新加坡有了不动产,军队和士兵才会为了保护自己的财产而战”。故在1964年,时任总理的李光耀提出“我们的新社会,居者有其屋是关键”,自此掀开了新加坡住房自有的序幕,HDB的供应模式也从租赁逐渐转向销售。“居者有其屋”计划的提出,其初衷是由政府向中低收入家庭提供符合购买力的公共组屋,从而让公民自有资产并享受国家建设的增值收益,促进经济、社会和政治稳定。
3.1.3 政策效果:供给大幅增加,“房荒”有所缓解
组屋供给大幅增加。新加坡的第一个建房五年计划(1960-1965)期间,HDB实际供应组屋近5.5万套,超额完成计划的5.2万套,是英殖民时期新加坡改良信托局(Singapore ImprovementTrust,简称“SIT”)存在期间供给房屋总数(32年,2.4万套)的2倍多,解决了全国25万人口的住房问题,住房紧缺问题有所缓解。
居住环境明显改善。英殖民期间,大量新加坡人居住在没有水电供应、到处拥挤不堪的棚屋,缺乏现代化的卫生和道路系统。许多建筑因年久失修、建筑材料低劣,极易发生火灾。而HDB提供的组屋,不仅通水通电,还配备独立的卫生间,并为不同规模的家庭提供一房式、二房式和三房式组屋,且绝大多数的标准化出租公寓在市中心半径5英里之内,交通较为便利。很多中低收入家庭从破败不堪的贫民窟搬进了设施齐全的组屋,居住质量显著提高。
住房自有率仍较低。这一时期主要是以租赁方式迅速解决低收入家庭住房紧缺危机,国家经济状况并未有实质性好转,很多中低收入家庭仍深陷贫困泥潭。“居者有其屋”计划实施后,HDB虽以低价出售组屋,但很多家庭仍无法承担20%的首付,1964年已建成的54312套组屋中,购房者仅有1451户,占比不到3%,住房自有率仍在低位徘徊。从住宅申请类型来看,第一个五年计划期间,购买需求占比仅有5.4%,大多数家庭只能通过租赁组屋满足居住需求。
3.2 住房自有时代(1966-1973)
3.2.1 时代背景:内忧外患中开始第一次工业革命
1965年,新加坡被迫脱离马来西亚联邦,分离贸易大幅减少;1968年英国撤军,2.5万个受雇于英军基地的新加坡工匠、职员、厨师和佣人失业,此时的新加坡面临着国内市场太小、就业机会缺乏、工业发展落后等一系列问题,失业、贫困、住房短缺成为危害新加坡社会稳定的三大毒瘤。时任财政部长的林金山表示,“采取财政措施鼓励出口导向工业,在吸引外资的同时还要求其具有市场开拓能力”,新加坡自此开始了第一次工业革命。经济层面,以出口导向替代了自治初期的出口替代政策,并采取一系列措施主动吸引外资;社会层面,为控制人口过快增长导致的高失业率及住房短缺问题,1966年开始推行计划生育。在这一阶段(1966-1973),新加坡经济迅速崛起,GDP从33.5亿新元增长210.1%至103.9亿新元,出生率从4.66%迅速降至2.79%,失业率从8.9%降至4.43%,基本实现充分就业。
伴随着工业革命的步伐,解决住房短缺问题仍是这一阶段的重要任务。第一个住房建设五年计划后“房荒”问题虽有所改善,但此时仍有25%的人口居住在条件简陋的棚屋中,整体不容乐观。而社会稳定是经济增长的土壤,为增强民众的国家认同感,李光耀领导的新政府加大力度支持低收入阶层以分期付款方式购买组屋,实现住房自有。
3.2.2 制度演变:供需两端双管齐下,鼓励住房自有化
“居者有其屋”计划实施初期,可供购买房源较少、民众购买力不足,仅有13.6%组屋租赁住户选择购买现有住房。面对这一困境,新加坡政府从供求两端发力:一是颁布《土地征用法令》,赋予政府强制征地权利,支持HDB组屋建设;二是修改中央公积金制度,支持低收入会员公积金买房。
(1)供给端:土地资金齐发力,保障组屋供给充足
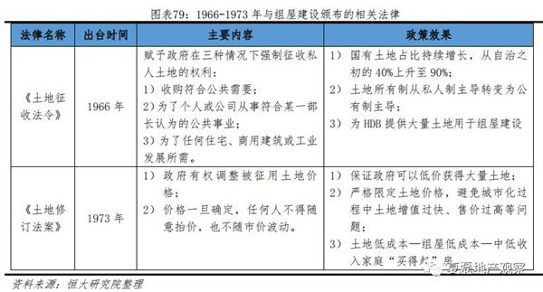
一是土地层面,1966年新加坡政府颁布了《土地征收法令》(Land Acquisition Act,简称“LAA”),允许政府在三种情况下可强制征收土地:“一是服务于公共目的;二是为了公共利益或者公共事业;三是满足住宅、商业或工业用途”,这一法令从数量上保障了组屋建设用地供给充足。1973年,土地修订法案出台,明确政府有权调整被征用土地价格,且价格一旦确定,任何人不得随意抬价,也不随市价波动,故此后的十几年里,政府征收的土地价格基本维持在1973年市价或更低水平,这一法案从价格上保障了HDB可以远低于市价的成本获取土地。
二是资金层面,新加坡政府以低息贷款形式给予HDB资金支持,同时支付大笔财政支出维持组屋顺畅运作。新加坡提供给HDB的贷款多为挂账形式,政府不追索还账,且利率也明显低于市场利率。此外,组屋的定价是由政府根据中低收入家庭承受能力而非成本确定的,故售价远低于市场价格,造成HDB收支不均、亏损严重,但这一部分亏损由政府核准后给予财政补贴。据统计,1960-1970年间,政府每年向HDB提供4亿新币资金,且规模随政府增长而增加。
(2)需求端:改革中央公积金制度,支持居民购房
1968年,新加坡政府修改了中央公积金法,允许公积金用于组屋购买,大幅提升了居民购买力。新加坡的中央公积金制度建立于1955年,当时是由中央公积金局向老年退休雇员提供基本生活保障。直至1968年,中央公积金局推出了“公共住房计划”,才允许符合条件的低收入会员动用公积金存款购买组屋。在这一计划下,低收入会员可动用公积金账户存款支付20%首付,并用每月缴纳的公积金偿还房贷,如账户余额不足,还可向HDB申请贷款,保障居民在不影响正常生活下仍可购房,极大地促进了中低收入家庭购房积极性。
1971年,政府开始放宽转售市场,退出机制雏形出现。在组屋供应初期,由于住房短缺问题十分严峻,HDB的首要任务是保障居住需求,为避免组屋成为投机炒作工具,政府完全禁止组屋转售,只能以特定价格回售给HDB。随着“房荒”被解决,居民住房改善性需求日益增强,希望售出原有老旧组屋、购置二套房提升居住质量,对建立组屋转售市场的呼声愈发强烈。故从1971年起,新加坡开始允许居民向市场出售组屋,但要求转售家庭必须居住满3年,且出售组屋1年内禁止再次购买组屋。1973年,居住时长被延长至5年,“禁购期”也被延长至2.5年。
3.2.3 政策效果:“房荒”基本解决,住房自有率大幅提升
“房荒”问题基本解决。第二个建房五年计划(1966-1970年)期间,HDB共修建组屋6.6万套,让近30万低收入人群成功入住组屋;第三个建房五年计划(1971-1975年)期间共修建了11.4万套组屋,其中1974年以后才开始支持中等收入家庭购买组屋,故简单估算1966-1973年间为低收入家庭提供组屋近13.5万套,基本解决了低收入人群“房荒”问题。
住房自有率大幅提升。1964年提出的“居者有其屋”计划在本阶段才得以有效落实,尤其在1968年中央公积金制度改革后,大量低收入家庭可通过公积金贷款购买低价组屋,购房需求才呈现爆发式增长。此外,受益于住房短缺问题的解决,新加坡在这一时期社会政局稳定、经济欣欣向荣,1965-1973年人均GDP增长12.7%,通胀仅有3.7%,家庭真实收入水平有了实质性提升,故大量家庭通过购买组屋实现了住房自有,1970年自有率从建国初期的8.8%大幅提升至29%,1980年增至59%。
3.3 市场分层时代(1974-1990)
3.3.1 时代背景:中高收入家庭住房需求亟待满足
70年代以后,新加坡经济迅速发展,人均收入水平大幅上升。1973年爆发石油危机,新加坡积极采取措施,不仅未受影响,反而赢得了全球几大石油公司的信任,并在此基础上发展起石化产业。1980-1990年间,先后设立菲利普斯等8家石化公司,并在90年代成为世界第三大炼油中心。1986年政府在《经济报告书》中明确,优先发展在国际通讯、贸易、金融及咨询等服务业,新加坡第三产业迅速崛起。此外,70年代末期,新加坡取消了“限制工资涨幅”政策,1979-1982工资以每年20%速度上涨。1974-1990年间,新加坡GDP从128.4亿新元增长至705.1亿新元,年均增速高达11.2%,人均可支配收入从5549.4新元增长至22655.8新元,年均增速高达9.2%,失业率从3.89%进一步降至1.7%。
中等收入群体崛起,但住房需求却未得到满足。经济的高速发展,带来中等收入家庭数量的大幅增加,但组屋最初主要是面向家庭月收入水平在800新元的低收入者,中等收入家庭不具备购买资格,而私人住宅价格又很高,超过中等收入家庭的购买力。故处于夹心层的新加坡中产阶级们面临“高不成低不就”的窘境,这一部分刚需亟待满足。
进入80年代,长期的对外开放使得新加坡已成为东南亚和亚太地区的服务中心,移民及高收入人群迅速增长,对私人物业需求旺盛。随着计划生育政策的推进,生育率大幅下降,1977年已降至1.82%,为弥补人才缺失,新加坡在70年中后期开始放开移民政策,“只要在新加坡存够100万新元即可携带家属定居新加坡”。永久居民和外国公民总数从1970年19.97万上升至1990年的42.3万。但组屋只面向新加坡公民家庭(至少有一名是新加坡公民),绝大多数永久居民和外国人的住房需求只能从私人市场满足,故政府开始支持私人市场发展。
3.3.2 制度演变:向夹心层供给组屋,同时发展私宅市场
面对多层次住房需求,新加坡政府开始开发面向中等收入家庭的组屋,并逐步发展私人住宅市场,住房市场呈现多元化、阶梯式特点。
(1)中等收入家庭:供给低成本大户型组屋
一是扩大组屋覆盖范围,开始向中等收入群体提供低成本大户型组屋。新加坡政府于1974年成立了住房和城市开发公司(Housing and Urban Development Companies,简称“HUDC”),专门面向中等收入家庭提供质量与设计接近私人住宅但成本只有后者一半的组屋,面积一般在139-158平米,同时提高申请者收入上限,让更多的中等收入家庭可以住进组屋。1982年后,HUDC整体并入HDB,HDB的职责也从“只向低收入家庭提供组屋”转向“同时服务中低收入群体”。
二是增加大户型组屋数量,四房式、五房式数量大幅增加。随着住房短缺问题逐渐被解决,组屋也呈现大型化趋势。第一个五年计划(1960-1965)以一房式、二房式为主,快速供给解决房荒;第二个五年计划(1966-1970)时,住房短缺有所缓解,主要建造三房式和四房式组屋;第三个五年计划(1971-1975)开始拆建和改良一、二房式组屋,进一步扩大建筑面积;第四个五年计划(1976-1980)后不再建设一、二房式组屋,而是大幅增加四房式、五房式组屋供应,满足更多中等收入家庭需求。1990年大户型组屋(四、五房式)占比增至47.6%,占据主导地位。
三是提供资金支持,中央公积金贷款拓展至中等收入会员。1975年以后,中央公积金购房不再仅面向低收入群体,也同时向中等收入群体开放。中等收入家庭可通过提取公积金支付20%的首付款,对不足部分,也可使用每月的公积金新缴额予以偿付。公积金贷款的放开大幅提高了中等收入家庭的购买力,支持其通过购买组屋实现住房自有。
(2)高收入家庭及外国公民:发展私人住宅市场
20世纪80年代以后,公共组屋制度已经较为成熟,政府开始支持私人住宅市场发展。由于新加坡组屋市场仅向本国公民开放,而私人住宅则面向新加坡公民及永久居民、外国人等,大量无法从组屋市场满足住房需求的高收入人群及外国人转向私人住宅市场,故发展私人住宅市场是新加坡住房制度必不可少的一部分。早期由于精力、财力有限,新加坡政府主要是大力支持组屋建设,但自20世纪80年代后,组屋市场已较为成熟,政府政策开始移步私人住宅。故从1981年开始,中央公积金局允许符合条件的居民提取公积金购买私人住宅,从资金上支持私人住宅发展。
3.3.3 政策效果:多层次、阶梯式住房供应体系形成
新加坡“中低收入靠保障,高收入靠市场”的多层次住房供应体系形成。“组屋”制度发展初期主要是面向低收入家庭,要求家庭月收入必须在800新元以下,户型也多以一居室、二居室、三居室等小户型为主,主要是为了解决“房荒”问题。而70年代后期,随着新加坡经济的繁荣,组屋的覆盖范围也开始拓展至中等收入家庭,为其提供大户型(四房式、五房式)、低成本(私人住宅价格的一半)的组屋。80年代后期,政府开始支持私人住宅市场发展,满足高收入家庭及外国居民的住房需求。自此,新加坡“廉租房——廉价组屋——高端组屋——私人住宅”的阶梯式住宅结构基本形成。
3.4 消费升级时代(1991-至今)
3.4.1 时代背景:人才集聚,资本输出,经济持续快增长
1990年,吴作栋接任李光耀成新加坡总理,大力发展高科技、金融和服务业,加速新加坡经济国际化进程。吴作栋上任后表示:“新兴工业经济体制有两支翅膀,一支翅膀是发展国内经济,另一只翅膀是开拓国外市场,只有这样我们在天空中腾飞,否则,我们只能在地面上转来转去”。故其领导的新政府加大力度对外开放:一是引进外资的同时鼓励本国企业对外投资;二是重点发展高科技产业,信息通讯行业产值从1990年的18.1万亿新元增长至2017年的175.8万亿新元,年均增速高达8.7%;三是优先发展金融和服务业,相关行业产值从1990年的223.8亿新元增长至2017年的1682.3亿新元,年均增速高达12.6%。
新加坡经济在90年代持续高增长,并在1995年跻身“发达国家”队列,吸引大量国际人才。97年亚洲金融危机以前的十年,新加坡GDP保持两位数增长,年均增速高达12.5%,98年受金融危机影响增速放缓,但很快又恢复增长。2017年,新加坡GDP高达4472.8万亿新元。人均可支配收入从1990年的22655.8新元增至2017年的76863.4亿新元,年均增速为7.5%。随着新加坡经济的快速发展,大量国际化人才集聚于此,外国公民数量从1990年的31.1万增至2017年的164.6万,在总人口中占比增至29.3%。
经济的繁荣带来住房领域的消费升级,从满足自住转向品质需求。截至1990年底,新加坡的住房问题基本得到解决,住房自有率高达87.5%,89.8%的人口居住在政府提供的组屋里。随着收入水平的大幅上涨,人们的关注重点不再是“有房住”,而是如何才能“住好房”,对面积更大、设计更佳、环境更好、设施更全的新型组屋需求增加。此外,政府财力的大幅增长也让HDB有能力去满足这些新需求,截至2017年底,新加坡政府财政收入高达751.5亿。因此,HDB的工作重心从增加组屋数量转向如何提升质量,从保障普通居住需求转向满足多层次住房要求。
3.4.2 制度演变:更注重提升组屋质量和价值
(1)供给层面:组屋类型多元化,满足多样化需求
一是增加组屋类型。1991年后,HDB开始尝试向组屋购买者提供更广泛的设计选择。为满足夹心层购房需求,1995年推出执行共管公寓(Executive Condominium,简称“EC”),以低于市价20%-30%出售给月收入少于14000新元的家庭。2005年起,为满足追求高档组屋人员的需求,HDB实施了“设计—建设—出售”计划(Design,Build and SellScheme,简称“DBSS”),由私人开发商设计、建造并出售,故又称“私人组屋”。这类组屋售价介于转售组屋和私人公寓价格之间,具备可媲美私人公寓的室内装潢与设计,包括石英砖及凸窗等,卧室、厕所和厨房也附有家具与设备,买主无需花钱再装修。该计划的实施使得市场发挥更大力量,为组屋购买者提供了更多、更好选择。
2007年,为满足人们对环保住宅的需求,HDB开始兴建第一个生态邻里——“榜鹅”,市镇内房屋设计尊重自然,并运用绿色环保技术,过去十年共新增2.6万套新组屋。此后又修建了另一生态邻里——“绿馨苑”,组屋屋顶装有太阳能和雨水收集系统,所储存的太阳能可为走廊、楼梯口及停车场照明发电,雨水经收集系统过滤后可用来清洗走廊及停车场等公共场所,减少自来水使用。2013年,为满足多代家庭共住需求,HDB又推出了“三代同堂”新组屋(3-gen flat)。新加坡国家发展及环境委员会主席李美花表示:“建造三代同堂组屋是为了让多代家庭能在同一屋檐下居住,加强家庭凝聚力”。截至2017年底,HDB共推出近1500套“三代同堂”组屋,颇受居民欢迎,订购率高达83%。
二是升级改造老旧组屋。1995年,HDB推出选择性整体再开发计划(Selective En bloc Redevelopment Scheme,简称“SERS”),选择部分老旧组屋重新开发以提高利用土地利用效率。2001年9月,HDB启动电梯升级计划(Lift Upgrading Program,简称“ LUP”),主要针对1990年及以前兴建的组屋进行更新改造,包括增加电梯停靠楼层、安装电梯远程监控系统等,以全新的、微处理器控制的新电梯逐步取代老旧的、继电器控制的老电梯。截至2007年8月,超17500部电梯实现实时监控。2002年启动特别中期翻新计划(Interim Upgrading ProgramPlus,简称“IUP Plus”),主要是对新房屋顶漏水、外部渗水、混凝土脱落等问题进行维护,保修期在5-10年。
2007年,将试点两年的无线射频识别标签计划(Radio Frequency Identification Tags,简称“RFI”)推广至所有居民停车场所,实现电子记录对纸质票据的全替代,大大缩短了居民停取车耗费的时间。同年8月,启动家居改进计划(Home Improvement Program,简称“HIP”),主要针对1986年及以前修建的从未整修过的30万间组屋,改进费用的87.5%—95%由政府财政支持,居民则按照小户型(一二三房式)5%、四房式7.5%、五房式10%的比例负担其余部分。2007年还推出邻里重建计划(NeighborhoodRenewal Program,简称“NRP”),针对1989年及以前没有翻修的20万间组屋,由政府完全出资修建滑雪场、足球场等,满足居民整改需求。
此外,为了改善老年人的生活状况,HDB于2009年推出屋契回购计划(Lease Buy-back Scheme,简称“LBS”),即通过“现金回购—再租出”的方式,让每个参与计划的老年人(62岁以上,仅购买一套组屋)获得一次性5000美元及每月550美元的补贴,让近2.5万拥有两房或三房式组屋的低收入老人受惠。
(2)金融层面:改进贷款机制,扩大资金支持力度
一是完善贷款政策,以更大力度支持更多家庭购房。1993年HDB改进了住房抵押贷款政策,二级市场购买者抵押贷款额度最高可达售价的80% ,而低收入家庭最高可达95%。公积金贷款层面,不断调整提取额度上限来适应购买需求。公积金贷款实施初期,会员使用普通账户及每月缴存额购买组屋或私宅的提取额度上限为房屋售价的100%,2002年上调至150%,2004年降至144%,此后以每年6个百分点的速度持续下降,直至2008年的120%。商业贷款层面,2003年1月起,新加坡政府开始允许其他的金融机构和商业银行向组屋购买者提供住房贷款,进一步提高公民购买力。
二是加大补贴力度,支持组屋更新及低收入者买房。本世纪初期起,新加坡政府加大资金投入支持组屋更新:2006年为3.53亿新元,2007年为5.16亿,2008年为6.96亿,2015年一度增至最高点8.13亿新元。公积金层面,通过引入额外公积金购房津贴计划(Additional CPF Housing Grant Scheme,简称“AHG”),支持低收入家庭购房。2006年实施初期,低收入者可获取5000-20000新元的额外购房津贴;2007将受惠者的收入上限从3000新元提升至4000新元,最高津贴提升至30000新元;2008年再次提高子女与父母合住补贴至20000新元;2009年放宽申请条件(收入上限提升至5000新元),并将最高津贴提升至40000新元,从而让更多中低家庭获得援助。
(3)交易层面:进一步放开转售、转租市场,增加居民资产收益
自建国以来,新加坡政府的执政理念是“不搞施舍,不建福利社会,不搞消费补贴,但是要‘通过让资产增值重新分配财富’,让人民拥有可支配资产”。故从1971年开始,新加坡政府便逐步放宽组屋转售市场限制,要求转售家庭必须居住满3年且出售后1年内禁止再次购买组屋;1973年,居住时长被延至5年,禁售期延至2.5年;1979年开始取消禁购期,但开始对组屋征收二手交易税;1981年取消转售组屋购买者收入上限和公民身份限制。
90年代后,政府进一步加大力度发展组屋转售市场:1993年,允许居民根据组屋市值申请HDB贷款购买二手组屋,且贷款最高额度高达80%,而在此前,转售组屋的可贷款金额是基于远低于市价的HDB价格,且可贷款比例也较低;1994年,新加坡又推出可用于购买转售组屋的中央公积金住房补助;1997年HDB引入对其下辖物业的转售税收措施,以缩短等待新物业的时间,并让潜在客户能在不支付转让税收的条件下购买转售组屋。
其次是放宽转租市场限制,为更多人提供租住组屋机会。2003起,新加坡政府开始逐渐放宽对整个公寓转租的限制;2005年3月规定,对还没有还清HDB房贷的租户,居住满十年即可出租整个公寓,而其他租户住满五年即可;2007年3月,政策继续放宽,组屋所有者可在住满最少居住年限(3或5年)后,转租整个公寓。HDB通过减少最低居住年限限制,并取消与HDB贷款身份的联系来放开转租市场,从而为那些没有准备好购买组屋的人提供更多的租住组屋的机会;2010年7月,为打击转租中的投机行为,政府加强对转租市场控制。
(4)立法层面:完善立法,支持HDB政策实施
2007年修改了建屋发展法,以适应建屋局实施家居改进计划;2010年7月,通过建屋发展法的修正法案,明文禁止房贷者以组屋作为贷款抵押,同时允许HDB以更严厉和有效的手段惩罚非法出租组屋者。通过这一系列立法支持,保障HDB可较好行使对组屋的管理权。
3.4.3 政策效果:组屋质量大幅改进,市场机制趋于完善
组屋质量大幅提升,可媲美私人住宅。经过一系列的更新改造,新加坡组屋质量较自治初期有明显改进。一是组屋种类更加多元,且向“大户型”演变。目前一房式、二房式等小型组屋逐渐被淘汰,四房式、五房式组屋大幅增长。截至2017年底,一、二房式合计占比仅为7.4%,三房式22.8%,四、五房式(含EC等)占比高达70.0%。二是组屋居住环境明显改善。当前组屋多为带电梯高层,位于工业区和商业区附近,交通便利、环境优美。此外,随着转售、转租市场的放宽,新加坡组屋的运行机制也趋于完善。
4。 新加坡政府为何如此关心居民住房问题?
新加坡政府从自治以来一直强势干预住房市场,为大多数新加坡人提供住宅,不只是为了实现“居者有其屋”,更是为了维持社会稳定、促进民族融合,增加这个新生国家的凝聚力。
4.1 种族多元、历史较短的移民文化使得政府将解决住房问题作为社会稳定的基础
新加坡1965年才独立建国,种族多元、历史较短的移民社会特征让新政府非常重视“有恒产者有恒心”。建国之初,李光耀领导的新政府深知归属感对这个刚刚结束一个多世纪殖民统治的新国家极为重要,尤其是华人主导的新加坡,深受儒家思想影响,拥有属于自己的房产会让很多家庭产生“落叶归根”的归属感。此外,新加坡是典型的多种族、多宗教、多语言国家,华人、马来西亚、印度人各占74.3%、13.4%和9.0%,还有3.2%为其他种族;信奉佛教、伊斯兰教、印度教和基督教,讲华语、马来语、泰米尔语和英语,按种族人口比例分配的组屋计划也是政府促进种族融合的重要手段。
4.2 城市国家的基本国情决定政府可负担起对居民的住房责任
新加坡是典型的城市国家,人口较少的基本国情决定政府可负担起对居民的住房责任。作为一个城市化率高但资源极度稀缺的小岛国,新加坡国土总面积仅有721.5平方公里,相当于北京的1/23左右,总人口561.2万,仅为北京的1/4,城市国家的基本特征使得政府在住房市场拥有绝对话语权。新加坡人口规模较小,居民的住房负担远小于中国、美国等人口大国,但经济实力位居全球前列,政府有足够财力解决这几百万人的住房问题,通过低价、贷款、补贴等帮助国民实现住房自有。
新加坡建立起以住房自有为导向、法律为基石、四大支柱鼎力的住房制度。新加坡的开国总理李光耀本是律师出身,格外重视依法治国,坚信“法律是秩序的根本保证,有好的法律,才能产生良好的秩序”。1964年提出“居者有其屋”计划并将其作为新加坡的基本国策后,新加坡政府通过立法从土地、金融、税收、供给等四个方面全方位支持居民住房自有:1967年的《土地征用法》赋予政府强制征地、低价补偿的权利,为组屋建设提供了大量廉价土地;1968年的《中央公积金修正法令》将公积金使用范围从养老拓展至购房,大大提升了居民的购买力;《财产税法》、《印花税法》等通过累进制税率支持居民自住需求并抑制投机行为。
4.3 经济发展建国前靠转口贸易、建国后从制造业转向“先进制造业+服务业”
新加坡政府从自治之初就将住房作为一个社会问题,而建立“居者有其屋”的住房制度被看作是维持社会稳定的关键因素,故政府主导的房地产行业是社会福利体系的一部分而非支柱产业。因此,房地产相关行业在主要经济指标中占比始终维持在低位,并不是经济增长的引擎,而支柱产业也随着时代而变迁。
4.3.1 房地产业在新加坡主要经济指标中占比较低
新加坡的房地产相关产业增加值在GDP中占比较低。房地产自始至终并非新加坡经济增长的引擎,从1960年至今,建筑业及房地产业在新加坡GDP中的占比均处于较低水平,2017年约为9.6%,远低于美国(17.7%)、英国(20%)、德国(15.7%)和中国(12.9%)。其中建筑业占比约为4%、自住房虚拟资金占比约3.6%、房地产及住宅服务占比约2%,近年来均稳定在低位。
新加坡住宅类投资占比小幅下降,非住宅类建筑投资占比小幅上升。从投资结构看,住宅类建筑投资占比呈波动向下趋势,从1960年的30.8%下降至2017年的17.3%;而非住宅类建筑投资趋势相反,从1960年的9.0%上升至2017年的16.4%;设备类投资近年来一路下行,2017年占比仅为32.8%;而知识产权类投资大幅增长,从1975年的0.2%已增至2017年的24.9%。
4.3.2 新加坡支柱产业:建国前为转口贸易,建国后从制造业转向“先进制造+服务业”双支柱
建国之前,转口贸易是新加坡的支柱产业。新加坡地处马六甲海峡南端,位于连接印度洋和太平洋的海上通道上,被称为“东方十字路口”,地理位置十分重要。英国殖民期间,将新加坡作为转口贸易场所,导致新加坡经济过度依赖贸易,1960年批发和零售贸易经济增加值在GDP中占比高达27.9%,同期制造业和金融商业服务业仅为10.6%和10.1%。自治后李光耀政府虽采取一系列措施鼓励工业发展,但背靠马来西亚联邦市场,贸易仍是支柱产业,1965年占比仍高达22.3%。
1965-1980年,制造业高速增长,逐渐取代贸易成经济新支柱。1965年,新加坡被迫脱离马来西亚联邦,面临外需骤减、内需不足的困境,李光耀政府转变发展思路,从进口替代转向出口导向,大力发展工业,制造业占比大幅上升,于1972年首次超过贸易成新加坡第一大产业。
1980年后,逐渐形成服务业和高端制造业双支柱。20世纪70年代后期,东南亚国家贸易保护政策盛行,导致新加坡出口受限,李光耀表示“新加坡的未来在于我们的脑子,而不仅仅在于我们的手”,故从1979年开始新加坡的“第二次工业革命”,大力发展高新技术和服务业。以金融保险及商业为主的服务业大幅增长,1985年时在GDP中占比已增至20.7%并成为新加坡经济的第一大产业。1986年出台《新加坡经济:新的方向》报告明确将服务业和高端制造业作为未来重点发展方向,新加坡逐渐形成服务业和高端制造业双支柱。
5。 新加坡住房制度的三大启示
5.1 始终保持住房政策连续稳定
新加坡始终以“居者有其屋”为目标,在住房制度发展的半个多世纪从未动摇。自1964年“居者有其屋”计划推出以来,新加坡政府的住房制度建设始终以“为居民提供负担得起的住宅”为宗旨,从土地、金融、税收和供给体系持续推进。1966年颁布《土地征收法》,赋予政府低价征地权,为组屋大规模、低成本建设提供土地保障;1968年开始允许公积金购买组屋,1981年拓展至私宅,大幅提高居民购买力;1996年推出EC公寓、2005年推出DBSS公寓、2013年推出3-Gens公寓,从供给形式上不断满足住房消费升级的新需求。不同于大多数国家住房政策的频繁波动,新加坡一直保持住房政策的连续性,循序渐进实现“居者有其屋”的住房目标。
5.2 构造阶梯化住房供给体系
住房按收入分层是新加坡住房市场的主要特点,只有占比20%左右的高收入公民家庭、永久居民及外国人是通过市场满足住房需求。不同于大多数国家只保障低收入人群住房需求的作法,新加坡政府保障全部中低收入人群,并根据收入水平提供多样化户型选择。
形成“廉租房—廉价组屋—改善型组屋—私人住宅”的阶梯化供给体系,满足不同收入阶层住房需求。廉租房面向极低收入群体,以不到市价1/10的租金提供小户型组屋;廉价组屋满足中低收入家庭自住需求,以低价、补贴、优惠贷款等方式帮助其购买组屋;为满足夹心层家庭需求,建屋发展局建造了EC公寓、DBSS、3Gens等改善型组屋;同时支持私人住宅发展,为富裕家庭及无法购买组屋的外国人提供设计更佳、配套更好、面积更大的私人住宅。。
5.3 供给端发力解决住房问题,辅以需求端调控
(1)供给侧发力:调整销售方式、控制土地供给、完善供应结构
供给充足是新加坡实现“居者有其屋”的关键,新加坡房地产调控侧重于供给侧发力,通过调节供给、完善供应体系等方式提高居民住房自有率、促进房地产市场稳定。
一是调整组屋销售方式:为促进供需匹配,新加坡政府将预购作为当前组屋销售的主要方式,通过发布建造计划,由公民自行申请,只有实际申购数达到计划的75%时才施工建房,有效地减少了组屋滞销问题。
二是控制土地供给数量:新加坡政府往往根据房价涨跌情况调节土地供应,2010-2014年,在房价上涨期间,新加坡加大了土地供给力度,而在2013年第房价开始回落后,面向私人住房市场的土地出让开始收紧。
三是完善供应结构:从“增量”到“提质”,新加坡不断完善住房供给结构,逐渐形成“廉租房—廉价组屋—改善型组屋—私人住宅”的阶梯化供给体系,满足不同收入阶层住房需求。
(2)需求端调控:限售禁购、差别化税率、严惩投机
新加坡住房市场调控以供给侧为主力,辅以需求端抑制投机:
一是严控组屋转售:新组屋只面向新加坡公民家庭,政府不仅以低价出售,而且给与大量贷款优惠和补贴,公民实际购买成本很低,而转售市场对永久居民开放,二手组屋价格高出1/3左右。为抑制投机,政府严格限售,规定新组屋只有住满5年才可转售/整屋出租,且只有过了禁购期才可购买新组屋。
二是实施差别化税率:第一,新加坡在交易环节设置了买方、卖方和额外印花税,税负远高于持有环节;第二,对新加坡公民及非公民实施差异化税率,表现为公民税率远低于非公民;第三,实施累进制税率,房屋价值越高税率越高,起到调节收入差距的作用;第四,对租赁房征收高税,表现为非自住房(整屋出租房)相较自住房(包括部分出租的住宅)起征点更低,同样房产年值情况下税率普遍高约8%。
三是严惩弄虚作假者,对于资质造假、违规转售的购房者,一经发现,则面临高达5000新元罚款或6个月监禁。
(原标题:新加坡如何实现“居者有其屋”?—新加坡住房制度启示录(下))
(责任编辑:DF010)












网友评论 已有 0 条评论,查看更多评论»