国泰君安:美元回流潮下 新兴市场风险突出
摘要: 国泰君安:美元回流潮下 新兴市场风险突出
导读
美元回流造成的新兴经济体风险以及贸易冲突,仍将是下一阶段主要的风险点。
摘要
全球经济政策不确定指数持续上升,8月以来全球焦点主要集中在两点:(1)美元回流潮下,新兴市场风险频发,土耳其里拉、阿根廷比索大幅贬值,美元大涨;(2)在相互征收关税后,中美开启低级别对话,在两个月零沟通后开启谈判。
在二季度亮眼的数据后,虽然美国制造业数据普遍小幅回落,但不可否认三季度美国经济延续高景气,非农数据平淡,薪资没有进一步加速上涨,短期市场冲击有限;PCE物价指数保持稳定,暂未出现通胀加速迹象;密歇根大学连续回落。
欧元区经济整体平淡,虽然制造业PMI结束6个月下滑回升至55.1,但景气指数、信心指数普遍回落,通胀温和,失业率小幅波动,德国经济好于其他经济体。
日本经济表现失色,制造业PMI回落0.7至52.3,通胀仍处低位,机械订单、出口增速均明显回落;二季度GDP初值1.9%好于预期。
新兴经济体表现分化。一方面,经济结构薄弱的土耳其、阿根廷等国家货币大幅贬值,内部通胀严重,处在危险边缘;另一方面,东南亚新兴经济体普遍比较稳健,此次美元回流的冲击还未引发严重问题。
正文
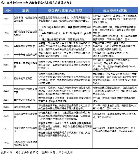
美国时间8月23日-25日,一年一度的JacksonHole全球央行行长会议在在美国怀俄明州杰克逊霍尔召开,此次会议主题为“市场结构变化及其对货币政策的影响”,美联储主席鲍威尔(Jerome Powell)将在会上讨论经济和货币政策。
1、全球经济指标
2、美国指标
3、欧洲指标
4、日本指标
5、新兴市场
(责任编辑:DF010)












网友评论 已有 0 条评论,查看更多评论»