姜超:年内万亿专项债如何发力?主要补充基建资金
摘要
年内尚有超万亿专项债新增额度。上半年地方债更侧重于推进债务置换,新增债发行较少。1-7月地方置换债(包括再融资券)累计发行有1.37万亿,到7月底非地方债券形式的地方政府债务预计只剩下0.5万亿左右,年内债务置换将继续推进,但置换压力较上半年已有明显减少。而新增债从5月始启动,截至7月底合计发行仅0.8万亿左右。特别是新增专项债,年初以来累计发行量仅有1500亿左右。今年专项债新增额度安排了1.35万亿,现有额度下新增专项债还有1.2万亿的发行量空间。新增专项债将转为年内地方债发行工作重心,且8-10月将是集中发行期。近日财政部要求加快地方专项债券发行和使用进度,新增专项债发行量在3季度原则上要完成全年80%,剩余额度主要放在10月份发行。截至8月20日,8月各地已经发行出来的新增专项债规模已有1610亿,还有1410亿披露了发行文件,近日将完成发行,合计已超3000亿。
专项债将主要补充基建资金来源。1)存量地方债投向:存量地方政府债务投向中,市政建设、交运、土储和保障性住房债务占比较高,多数省份这几项的占比能达到60%-70%。2)专项债将主要补充基建投资资金。具体到地方专项债,其资金纳入政府性基金预算管理,对应的支出主要涉及交通设施、水利设施、城市维护、公共事业发展、移民和社会保障、生态环境建设7大类支出,除了土地出让金相关支出中的拆迁补偿外大部分都属于基础设施建设支出。3)专项债募集资金具体投向:地方专项债又可分为专项债和项目收益专项债,后者需直接对应项目资产和收益,是前者的细化品种,新增专项债和项目收益专项债发行量之比2017年大概是2:1,今年项目收益专项债的比重预计还会增加。募集资金投向看,专项债募集资金多用于市政建设、交通运输、保障性住房建设安居工程等基础设施建设领域,也用于乡村振兴、扶贫和生态环保等三大攻坚战有关项目;项目收益专项债则分为土地储备、收费公路、棚改、轨交、教育类等多个细分品种,且在不断创新中。
年内地方债剩余额度都在哪些地区?
高债务省份以置换债为主,新增债额度较少。我国基建投资需求区域分化,东部地区城镇化率高、基建投资增速较低,中西部地区基础设施薄弱、建设需求高。但是一个地区基建投资需求量大、增长快,并不意味着它有较大的融资空间。靠举债支撑的基建投资往往形成巨额债务,地方债务风险也就越大。出于控制风险的目标,像贵州、辽宁、宁夏、海南、青海这些地方政府负债率高的地区,每年新增的债务限额都非常少,2018年这5个省份地方债务总额新增限额均在300亿以下,而像江苏、广东、浙江等地区新增额度都在千亿以上。从今年各地地方债发行情况看,新增债发行较多的省份有广东、安徽、河北、浙江等中、东部地区,而贵州、辽宁省则是置换债发行量最大的两个省份。
中部地区剩余新增专项债额度较多。目前有25个省份披露地方债新增限额详细数据,江苏省今年新增专项债额度最多,目前剩余额度远高于其他各省份,占全部剩余额度的11.6%左右。除此之外,中部省份包括湖北、河北、河南、安徽等地区剩余额度也较高,4省合计剩余额度占全国的21%左右。而西部省份除了四川省外新增专项债额度普遍偏少,比如云南、广西今年只有318亿、314亿新增专项债额度,新疆、甘肃都只有200多亿,贵州和宁夏虽然没有公布详细数据,但去年两个地区新增专项债额度分别只有8亿和13亿。
7月31日政治局会议定调实施积极的财政政策和稳健的货币政策,称财政政策要在扩大内需和结构调整上发挥更大作用。联系7月23日国务院常务会议表态积极财政政策要更加积极,下半年将加快专项债发行推动基础设施建设,不难看到地方专项债将在财政政策发力中发挥重要作用。
1、年内尚余万亿专项债额度1.1今年以来地方债发行侧重债务置换
上半年地方债更侧重于推进债务置换,新增债发行较少。从地方债募集资金用途看,今年1-7月地方债发行的主要是置换债,累计发行有超过1.37万亿,而新增债从5月份才开始陆续发行出来,6月和7月发行量逐渐上来,分别有3157亿和4614亿,合计仅0.8万亿左右。可见此前地方债发行工作中,更侧重于推进债务置换进程,而新增债券发行相对较少。
特别是新增专项债,年初以来累计发行量仅千亿。从年初给一般债和专项债的额度来看,地方一般债新增额度安排8300亿,专项债1.35万亿。但从年初以来的发行情况看,1-7月地方新增一般债累计发行了6639亿,新增专项债只有1485亿。
1.2债务置换继续推进,专项债将大幅放量
置换债不直接带来新增融资。上半年地方债以债务置换为发力点,而债务置换并不能带来直接的新增融资。比如发行地方债置换了城投的一笔债务后,平台公司原本计划用于偿还该笔债务的融资就可以释放出来,进行投资或补充流动性,这种情况下债务置换可以间接增加整个体系的融资量;但如果地方债置换的城投债务后,城投平台因免除了该笔债务而减少了融资计划,这种情况下债务置换就仅仅是替换的一个概念,不增加整个体系的融资量。考虑到今年上半年城投公司融资环境偏紧,后一种情况出现的概率增加,因而上半年置换债的大量发行对新增融资贡献并不等量。
年内地方债置换继续推进,隐性债务化解方法尚待定论。随着债务置换的推进,截至18年7月末地方非政府债券形式存量政府债务余额只有5094亿,较年初1.7万亿的规模已经大幅减少。此外8-12月还有大约5700亿地方债迎来到期,地方可以发行再融资券,如果算上这部分,年内置换债的发行量大约还有1.1万亿。
今年地方政府债务规范对隐性债务重视度增加,各地摸底隐性债务规模,再加上年初财政部确实曾经将少量或有债务转化为政府债务,近日据凤凰财经等媒体报道称关于防范化解地方政府隐性债务风险的意见已下发,隐性债务具体如何化解尚待定论。此前市场憧憬是否有第二轮债务置换,但我们认为隐性债务规模过于庞大,且全部纳入地方政府债务违背债务规范的原则,因此虽然不排除少部分隐性债务在一定条件下被重新划定,但划定的量应该不会特别大。
新增专项债发行将大幅放量,逐渐转为年内地方债发行工作重心。年内新增券发行将逐渐放量,特别是新增专项债,年初以来仅发行了不足1500亿,现有额度下还有接近1.2万亿的发行量空间,在“加快专项债发行推动基础设施建设”的政策基调下,年内新增专项债的发行将快速推进。而新增一般债额度已经较少,年初根据地方赤字给出的额度为8300亿,1-7月已经发行了6600多亿,年内发行空间已经十分有限。专项债将成为地方债发行工作的重心,成为地方融资的重要渠道。
未来三个月或是专项债集中发行期。财政部14日发布关于做好地方政府转向债券发行工作的意见,要求加快地方政府专项债券发行和使用进度。意见要求各省级财政部应把握专项债发行节奏,科学安排今年后几个月特别是8月、9月的发行计划,加快发行进度。据财政部有关负责人介绍,今年地方政府债券发行进度不受季度均衡要求限制,各地至9月底累计完成新增专项债券发行比例原则上不得低于80%,剩余的发行额度应当主要放在10月份发行。这与此前媒体报道的一份非正式版地方专项债全国会议细节吻合,该版本称要求8月新增专项债发行量要达到4000亿,9月5000亿,3季度完成全年80%,剩余3000亿主要在10月份发完。
事实上,截至8月20日,8月各地已经发行出来的新增专项债券规模已经有1610亿,还有1410亿已经披露了发行文件,近日将完成发行,合计已经超过3000亿。
2、地方债都投向哪些方向?
2.1地方政府存量债务投向分析
审计署曾对截至2013年6月底的地方政府性债务进行过摸底统计,根据当时统计的结果,全国用于土地收储的债务余额总规模为1.9万亿元,占总债务余额的11.21%,其中负有偿还责任的债务1.7万亿,占地方政府负有偿还责任债务总计的16.69%。而2018年6月底我国地方政府负有偿还责任的债务规模有16.8万亿,如果土地收储债务占比和13年6月底接近的话,那么土储相关债务或有2.8万亿。
市政建设(包括城市道路交通、水务、地下管线、污水垃圾处理等)相关债务占比也比较高,截至13年6月底,全国地方政府用于市政建设的债务余额总规模为5.8万亿元,占总债务余额的34.6%,其中负有偿还责任的债务3.8万亿,占地方政府负有偿还责任债务总计的37.5%。根据这一比例估算,截至18年6月底全国因市政建设形成的地方政府负有偿还责任的债务规模或有6.3万亿。
截至13年6月底,全国用于交通运输设施建设的债务余额总规模为4.1万亿元,占总债务余额的24.43%,其中负有偿还责任的债务1.4万亿,占地方政府负有偿还责任债务总计的13.78%。根据这一比例估算,截至18年6月底全国因交通运输设施建设形成的负有偿还责任的债务规模或有2.3万亿,或有债务规模可能会更多。
除此之外,保障性住房、科教文卫、农林水利建设、生态环境等领域也有较多的相关债务。
最新债务投向看,市政建设、交运、土储和保障性住房债务占比最高。近期不少省份公布了2017年政府债务分投向统计的数据,我们梳理发现,多数省份市政建设相关债务占总债务的比值在20%-30%,其次多为交通运输相关债务,比如浙江、甘肃、黑龙江交通运输债务占比分别有17%、18%和14%,湖南、安徽省公路建设债务占比分别有21%和9%。
土地收储/土地储备相关债务在各地区债务结构中占有一席之地,平均仍在10%左右,比如浙江、甘肃、黑龙江公布的17年末债务投向中,土地储备相关债务占比均为11%,安徽省为8%。此外保障性住房相关债务占比也比较高,浙江、湖南、甘肃、黑龙江这一比例分别为14%、12%、12%、15%,个别省份占比尤其高,比如安徽和宁夏,保障性住房债务占比分别为26%和22%。
2.2专项债是基建资金重要来源
我们上文提到今年剩余地方债新增额度主要是地方专项债,一般债新增额度所剩不多。那么地方专项债募集资金投向又是怎样的?
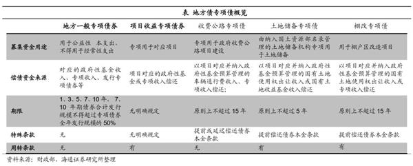
专项债是地方政府为有一定收益的公益性项目发行的、约定一定期限内以公益性项目对应的政府性基金或专项收入还本付息的政府债券,资金纳入政府性基金预算管理。
地方政府性基金支出大部分属于基础设施建设支出。政府性基金支出是一般公共财政的重要补充部分,具体来看,政府性基金支出主要涉及交通设施、水利设施、城市维护、公共事业发展、移民和社会保障、生态环境建设7大类支出,除了土地出让金相关支出中的拆迁补偿外(该项占2014年政府性基金支出的42%,2015年以后未公布土地出让金支出细项),大部分都属于基础设施建设支出。
而地方专项债的资金纳入政府性基金预算管理,是政府性基金收入的重要补充部分,近年来专项债的发行也逐渐成为对基础设施建设重要的资金来源之一。
2.3专项债具体投向哪些领域?
地方专项债又可分为专项债和项目收益专项债,后者是前者的细化品种,需直接对应项目资产和收益。从发行量上看,2017年专项债和项目收益专项债发行量之比大概是2:1,18年以来也大概是这个比例,但项目收益专项债在品种上不断有创新。我们将分别来看这两者的资金投向:
专项债募资多用于市政建设、交通运输、安居工程、生态环保、乡村振兴等基础设施建设和公共服务领域。专项债募集资金可用于公益性项目支出,但并不需要规定具体项目。我们通过梳理今年已发专项债披露文件中的募资投向,发现募集资金多用于市政建设、交通运输、保障性住房建设安居工程等基础设施建设领域,也用于乡村振兴、扶贫和生态环保等三大攻坚战有关项目。
项目收益专项债则对应到具体领域、具体项目。项目收益专项债是专项债的细分品种。17年7月底,财政部印发《关于试点发展项目收益与融资自求平衡的地方政府专项债券品种的通知》(财预〔2017〕89号),提出地方在法定专项债限额内,发行直接对应项目资产和收益的项目专项债。项目收益专项债券的偿债来源包括政府性基金收入和专项收入,其对应的项目,应当能够产生持续稳定的反映为政府性基金收入或专项收入的现金流收入,且现金流收入应当能够完全覆盖专项债券还本付息的规模。
目前财政部直接推出的项目专项债有土地储备专项债、政府收费公路专项债和棚改专项债3个品种。土地储备专项债和收费公路专项债是分别在17年6月和7月由62号文《地方政府土地储备专项债券管理办法(试行)》和97号文《地方政府收费公路专项债券管理办法(试行)》试点推出的,前者募集资金由纳入国土资源部名录管理的土地储备机构专项用于土地储备,由对应纳入政府性基金预算管理的国有土地使用权出让收入或国有土地收益基金收入偿还;后者则专项用于政府收费公路项目建设,以对应车辆通行费收入和专项收入偿还。
棚改专项债则是在今年4月份出台试点发行办法的,大背景是国家规范棚改项目融资,其偿债资金来源为项目对应并纳入政府性基金预算管理的国有土地使用权出让收入或专项收入,其中专项收入包括属于政府的棚改项目配套商业设施销售、租赁收入及其他收入。
截至18年7月底,土地储备专项债累计发行额532.5亿,分别为天津、广东、辽宁和河北省所发。收费公路专项债只有陕西省发行了80亿,棚改专项债累计发行21.68亿。这与今年以来专项债发行启动较晚有关,预计年内项目收益专项债的发行量会有大幅增长。
政策鼓励地方自创品种,8月以来多个项目收益专项债品种集中亮相。89号文鼓励有条件的地方立足本地区实际,积极探索在有一定收益的公益性事业领域分类发行专项债券,以对应的政府性基金或专项收入偿还,项目成熟一个、推进一个。12月11日深圳市轨道交通专项债发行成功,专项用于轨道交通项目建设,以项目对应并纳入政府性基金预算管理的运营收入、沿线土地出让、开发等专项收入偿还,是地方探索发行的新的专项债品种。
今年8月份开始,越来越多的省份推出新型项目收益专项债品种,包括云南省和陕西省推出的教育类项目收益专项债、广东省的水资源配置工程专项债、四川省的绿道/城乡供水/乡村振兴/污水处理/开发区产业园专项债。可以展望,随着一个又一个专项债新品种落地,未来专项债的债品种还会进一步拓宽。
总结已有项目收益专项债特点看,未来项目收益专项债券创新品种可能出现的领域应该有如下特点:财政支出压力较大,对债务融资资金依赖较高,同时也能产生较多且稳定的现金流收入。城市基础设施建设(用于城市道路、水务、公立医院等基础设施建设)、交通运输比如机场建设等、生态环保等领域比较符合上述要求,未来很可能还会有更多创新品种。
3、地方债剩余额度都在哪些地区?
高债务省份以置换债为主,新增债额度较少。我国基建投资需求区域分化,整体来看,东部地区城镇化率高、基建投资增速较低,中西部地区基础设施薄弱、建设需求高。去年贵州、新疆地区完成额累计增长了20%,云南省同比增长了18%,陕西、湖南、广西、江西等地区固定资产投资增速也都在12%以上,均大幅高于全国平均水平。
但是一个地区基建投资需求量大、增长快,并不意味着它有较大的融资空间。靠举债支撑的基建投资往往形成巨额债务,地方债务风险也就越大。出于控制风险的角度,像贵州、辽宁、宁夏、海南、青海这些地方政府负债率很高的地区,每年新增的债务限额都非常少,2018年这5个省份地方债务总额新增限额均在300亿以下,而像江苏、广东、浙江等地区新增额度都在千亿以上。
因此从地方债务额度设置上看,高债务省份地方债务以防范风险为主要目的,新增债额度较少。
从今年各地地方债发行情况看,新增债发行较多的省份有广东、安徽、河北、浙江等中、东部地区。而贵州省则是置换债发行量最大的省份,累计发行量超过1680亿,其次是辽宁省,置换债发了接近1200亿,四川、广西、内蒙古等地区置换债发行量也相对较大。
新增专项债额度在中部地区较多。根据我们的整理,目前披露地方债新增限额详细数据的省份有25个。江苏省今年新增专项债额度有1370亿,截至7月底尚未发行,目前剩余额度远高于其他各省份,占全部剩余额度的11.6%左右。除此之外,中部省份包括湖北、河北、河南、安徽等地区剩余额度也较高,4省合计剩余额度占全国的21%左右。
而西部省份除了四川省外新增专项债额度普遍偏少,比如云南、广西今年只有318亿、314亿新增专项债额度,新疆、甘肃都只有200多亿,贵州和宁夏虽然没有公布详细数据,但去年两个地区新增专项债额度分别只有8亿和13亿,今年地方债限额总额也分别只增加了85亿和209亿。
(责任编辑:DF078)












网友评论 已有 0 条评论,查看更多评论»