兴业证券点评理财新规:有助于银行理财健康发展
报告正文
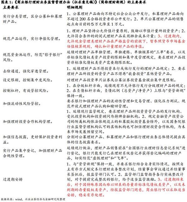
7月20日下午,银保监会发布《商业银行理财业务监督管理办法(征求意见稿)》(下称“理财新规”),针对银行理财市场分别就总则、分类管理、业务规则与风险管理、监督管理、法律责任、附则进行了详细的规定,理财新规正式落地,我们点评如下:
总体核心原则不变,但在细则上略有放松:
作为《资管新规》的配套文件,总体上,理财新规的核心原则与资管新规保持一致,即破刚兑、去通道化、去资金池化。理财新规和资管新规核心就是推动银行理财业务回归资产管理业务的本源、重塑行业业态,逐步有序打破刚兑,体现政策防范风险的决心。
但在细节上略有放松。1)公募门槛有所降低:公募理财产品门槛从现行5万元降低至1万元,有利于产品的募集;2)净值化管理有所放宽:允许符合条件的封闭式理财产品采用摊余成本计量;过渡期内,允许现金管理类理财产品在严格监管的前提下,暂参照货币市场核算规则,确认和计量理财产品的净值。3)过渡期安排有所放松:要求银行结合自身实际情况,按照自主有序方式制定本行理财业务整改计划,过渡期结束后,对于因特殊原因而难以回表的存量非标准化债权类资产,以及未到期的存量股权类资产,经报监管部门同意,商业银行可以采取适当安排,稳妥有序处理。在过渡期安排上更具人性化管理。
理财新规落地,有助于银行理财健康发展。自4月底《资管新规》实施后,由于处于新老产品交替期,加上诸多细则处于模糊地带,理财规模出现快速压缩,截至2018年6月末,银行非理财产品余额为21万亿元,环比5月末下降1.18万亿元,同业理财规模和占比也持续下降。本次理财新规的落地意味着明确了新产品的发行要求,也消除了过去2个月产品发行因细则未定带来的不确定性,未来理财市场有望健康发展。
信用恐慌情绪有望缓解,优质信用债主体价值提升,但要在根本上解决信用市场一刀切的难题更需其他制度的配合。
去杠杆与防风险相权衡,政策总体的方向是去杠杆,去杠杆必然会加速风险暴露。但政策的选择并不是0和1的问题,会在“去杠杆”和“防风险”之间进行权衡。无论是理财新规的部分细则有放宽,还是央行近期也通过MLF资金支持银行投资信用债,均在体现政策的底线思维仍在。但政策的呵护下,信用恐慌的情绪有望得到缓解,企业融资环境也有望改善,具有业绩支撑、现金流支撑的企业,包括高等级和中低等级中的优质信用主体,价值是在提升的。但因破刚兑、去通道化、去资金池化的核心原则不变,无效融资主体被出清仍是趋势。对于投资者机构而言,抬升主动管理能力也是大势所需。
但要在根本上解决信用市场一刀切的难题更需其他制度的配合。打破刚兑已经在路上,破刚兑并不可怕,困难的是违约追偿机制、企业破产清算与重整制度、投资者保护制度的相当缺位,因为缺乏对手盘和合理的信用定价,这才是导致金融机构倾向于一刀切的根本原因。
风险提示:基本面变化超预期;监管政策超预期
(原标题:【兴证固收】核心原则不变,细则略有放松 ——《商业银行理财业务监督管理办法(征求意见稿)》点评)
(责任编辑:DF010)












网友评论 已有 0 条评论,查看更多评论»