华创证券点评资管新规三大配套细则:监管调整下债市逻辑逆转 信用走强利率走弱
7月20日,央行发布《关于进一步明确规范金融机构资产管理业务指导意见有关事项的通知》,同日,中国银保监会就《商业银行理财业务监督管理办法(征求意见稿)》公开征求意见;中国证监会就《证券期货经营机构私募资产管理业务管理办法(征求意见稿)》及《证券期货经营机构私募资产管理计划运作管理规定(征求意见稿)》公开征求意见。我们点评如下:
一、对于三大配套文件的整体解读
第一,过渡期内业务整改的监管要求显著放松,充分考虑目前经济与金融体系面临的内外部压力,有助于避免由于监管压力集中释放导致的金融市场风险和经济下行风险。(1)央行的《通知》是确定性的文件,放松力度较大,意在解决“资管新规”过渡期存量整改的操作问题,给予资产管理行业两年半的调整期。(2)银保监会和证监会的配套细则,是对行业规则长期发展的重塑,并未突破“资管新规”的整体要求,但是目前仍处在征求意见期,如果未来仍然面临较大的内外部压力,不排除正式稿出台时有进一步放松的可能。(3)配套细则充分考虑了目前监管压力过大对实体企业融资和投资者风险偏好造成的负面影响,通过放松过渡期内针对非标的监管要求来缓解企业的融资渠道荒问题。
第二,银保监会和证监会的配套细则积极落实“资管新规”中“统一监管”、“功能监管”的指导原则,银行和证券行业的具体条款均有调整,有助于塑造资管行业公平竞争的市场环境。
第三,金融监管去杠杆、去通道、回归资产管理本源的整体方向并未改变,资管行业仍将面临竞合关系的重塑,各类机构需尽快塑造核心竞争力。
第四,配套细则出台有助于机构尽快形成新的业务模式,但是监管细则仍未完全出清,整改落地也有待监管在执行中进一步明确尺度。
二、配套细则对市场的影响
1、非标市场,压力显著缓解,资金来源渠道扩宽。相较于此前非标面对的监管压力大幅缓解,机构仍有动力投资非标,特别是在过渡期内非标的投资需求会重新增加,非标的再融资压力减轻、信用风险缓解,并将显著改善目前企业融资困境和投资者过低的风险偏好。
2、债券市场,中低评级信用债配置价值恢复,债则面临压力。中低评级的信用债投资需求改善,主要依赖监管引导融资渠道的恢复和投资者信心的回升,债方面则面临着资金向非标和信用债分流的压力、流动性环境难以进一步宽松和宏观数据下行预期减弱的压力。
3、权益市场,风险偏好修复,入有待观察。监管调整将带来信用市场回暖、经济预期改善、风险偏好回升。从客观的入来看,监管对理财资金流向股市有利有弊。
三、配套细则对机构的影响:
1、银行理财:负债端压力减少,存量总规模缩减速度放缓,增量资金来源更有保证;资产端收益率维持稳定,短期内会增加对于非标和中低评级信用债的配置;产品模式仍待改变,短期会增加定开式产品和现金管理类产品的发行,子公司的运作仍有待进一步明确。
2、券商资管:券商资管计划可以继续承接银行委外、非标资产限额管理,通道业务大幅萎缩,回归主动管理势在必行。
3、公募基金:面临来自银行现金管理类理财产品的直接竞争,面对来自定开理财产品的直接竞争,资金来源进一步放开或将受益,对委外类产品利好。
四、“银行理财新规”详细解读:从2005到2018的监管变革
7月20日,央行发布《关于进一步明确规范金融机构资产管理业务指导意见有关事项的通知》对“资管新规”过度期内业务整改做出细化安排。同日,中国银保监会就《商业银行理财业务监督管理办法(征求意见稿)》公开征求意见;中国证监会就《证券期货经营机构私募资产管理业务管理办法(征求意见稿)》及《证券期货经营机构私募资产管理计划运作管理规定(征求意见稿)》公开征求意见。
一、三大文件整体解读:“资管新规”细则放松,助力存量业务整改平稳落地
自4月27日“资管新规”落地以来,各类资产管理机构开始针对存量业务制定整改计划,收缩存量业务,但是对于资管新规中的部分条款解释仍存在争议,此次不仅银保监会和证监会针对其各自管辖的子行业出台了符合“资管新规”总体精神的配套细则,央行也对过度期内如何具体执行业务整改给出了更为明确的指导意见。对于配套细则的整体影响,我们认为有以下几点:
第一,过渡期内业务整改的监管要求显著放松,充分考虑目前经济与金融体系面临的内外部压力,有助于避免由于监管压力集中释放导致的金融市场风险和经济下行风险。此次配套细则集中下发,分层次作用于短期和长期行业的调整和重塑:
(1)央行的《通知》是确定性的文件,放松力度较大,意在解决“资管新规”过渡期存量整改的操作问题,给予资产管理行业两年半的调整期。考虑到今年以来由于监管压力导致融资渠道收缩,信用风险频发、经济面临下行压力,央行在《通知》中大幅放松了对于过渡期的监管要求。此前有媒体报道称对于银行理财的整改或按照2020年底之前每年三分之一的存量业务收缩速度进行整改,但实际操作难度较大,特别是在业务调整的初期,新的业务模式没有建立,如果2018年按照三分之一的规模压降,势必会导致总规模的快速收缩。在央行的《通知》中未对机构整改的具体节奏进行硬性规定,只提出两点总量要求:一是保证存量规模不新增(较4月27日存量);二是2020年老产品全部到期,在此基础上,机构可以发行老产品投资新的资产。因此,央行《通知》有助于机构在过渡期内保有对业务较大的自主调节空间,大部分机构可以在第一年抓紧培育新的业务形态,等新业务逐步成形再开始压缩存量业务。同时,《通知》还考虑到银行按照新规发行理财产品的规模增长难度较大,因此在过渡期内,对于封闭期在半年以上的定期开放式资产管理产品和银行现金管理类产品的估值方式给予放松,有助于在存量业务压缩的过程中,加速新产品的市场培育。
需要注意的是,央行《通知》作为“资管新规”的补丁,已经明确了金融监管转向的大方向,也是政策根据实际环境变化调整的选择,这也就意味着,如果未来局势有进一步向好或向坏的变化,监管在执行层面的尺度也有可能进一步收紧或放松。
(2)银保监会和证监会的配套细则,是对行业规则长期发展的重塑,并未突破“资管新规”的整体要求,但是目前仍处在征求意见期,如果未来仍然面临较大的内外部压力,不排除正式稿出台时有进一步放松的可能。从具体的条款看,银保监会和证监会发布的配套细则,并未突破“资管新规”要求,只是对于部分“模糊”的条款予以说明,例如“资管新规”提出“公募产品主要投资标准化债权类资产”,使得市场对于公募是否能投非标产生争议,而理财新规明确规定,包括公募理财在内的公募产品是可以配置非标资产的,但是依然要遵守关于非标投资的期限匹配、限额管理、信息披露等要求。需要注意的是,在银监会发言人答记者问中,其实对于存量理财业务的整改要求表达了依据央行《通知》的一些放松内容,未来金融监管部门的配套细则正式稿也会根据央行指导的大方向进行调整。
(3)配套细则充分考虑了目前监管压力过大对实体企业融资和投资者风险偏好造成的负面影响,通过放松过渡期内针对非标的监管要求来缓解企业的融资渠道荒问题。“资管新规”对于非标的监管要求主要集中在“标与非标”的认定、限制非标投资期限错配、对于非标的估值方式、过渡期的处置等方面。实操层面,标准化资产的认定标准仍有待监管另行出文进行明确;期限错配和估值方式监管要求已经非常清晰没有进一步讨论的空间,机构也已接受;但是在过渡期如何有序进行存量业务整改,新增公募产品如何投资非标方面仍有争议,配套细则显著缓解了这方面的压力,从而缓解企业所面临的融资渠道荒,有助于信用环境的恢复。
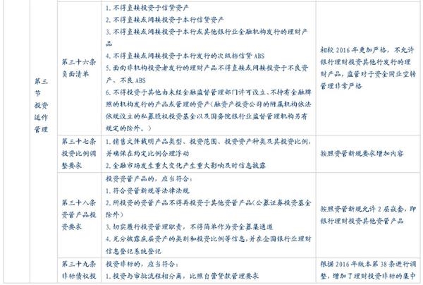
具体来看:一是执行细则允许公募投资非标、允许发行老产品对接新资产、不设置过渡期规模减少的硬性安排使得非标短期内不会有集中到期压力,此外为支持非标回表还会适当放松MPA考核要求,支持银行发行二级资本债补充资本;二是理财新规允许公募理财投资非标,且不对单一的理财产品投资非标的额度进行限制,只在总量规模方面进行控制,银行可以发行公募产品对接非标,大大扩宽了非标的资金来源;三是证监会细则中允许各类资管计划直接投资非标,减少了通道要求。值得注意的是,证监会细则中明确表示,资管计划投资非标接受单个合格投资者的委托资金不低于100万元,但是资管计划接受其他资管产品参与的,不合并计算其他资产管理产品的投资者人数,即银行理财可以作为一个资管产品参与资产管理计划的投资,不用向上计算实际购买理财的人数。
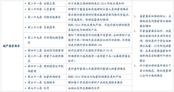
第二,银保监会和证监会的配套细则积极落实“资管新规”中“统一监管”、“功能监管”的指导原则,银行和证券行业的具体条款均有调整,有助于塑造资管行业公平竞争的市场环境。(1)投资门槛趋严统一:在银行理财新规中,公募理财产品的投资门槛从此前的5万元调整为1万元,缩小了和基金公募之前的差距;同时银行私募理财和证监系统的私募产品投资门槛,均按照资管新规的要求,单只固收类、混合类、权益类/商品及衍生品类私募产品门槛统一为30万元、40万元和100万元。(2)非标投资要求趋于统一:证监会要求证券期货经营机构全部资管产品投资非标的金额不得超过全部管理资管产品的35%,与银行理财的规模限制标准看齐;但是在投资非标的方式上则放开了集合产品不能直接投非标的约束,进一步去除资管产品的多层嵌套需求。(3)估值方式趋于统一:在过渡期内允许现金管理类的银行理财产品参照货币市场基金的“摊余成本+影子定价”方法进行估值。(4)标准并不是一致放松,而是有保有压:在考虑各类产品个性化监管需求的前提下,减少监管套利和监管不公平的现象;但是针对不同机构的性质仍然保留部分个性化的监管要求,例如银行理财产品仍然需要临柜双录完成产品销售。
第三,金融监管去杠杆、去通道、回归资产管理本源的整体方向并未改变,资管行业仍将面临竞合关系的重塑,各类机构需尽快塑造核心竞争力。尽管“资管新规”配套细则对过渡期的安排有所缓和,但是在资管行业回归业务本源、打破刚兑、规范资金池、减少通道业务等方面的监管要求和目标并未发生变化。例如理财新规中,对于理财购买他行理财等同业空转的约束更加严格;证监会细则中要求资管产品投资非标规模压缩,且进行主动的贷后管理,未来通道业务进一步萎缩,非标投资也向主动管理靠拢。在此过程中,过去依赖牌照优势进行规模扩张的老路全面封死,机构必须尽快构建以投研能力、风控能力、客户需求识别能力为主的核心竞争优势,重新定位自己在产业链所处的位置,对盈利模式进行精细化的管理。
第四,配套细则出台有助于机构尽快形成新的业务模式,但是监管细则仍未完全出清,整改落地也有待监管在执行中进一步明确尺度。此前由于对于“资管新规”的理解偏差,以及没有细则对业务进行进一步明确,尽管机构积极整改存量业务,但是新业务的建立速度明显较慢,此次针对银行理财和证券期货类私募资管产品的配套细则出台,有助于机构按图索骥开展新业务。但是细则尚未完全,包括结构性存款的管理办法、对于标准化债权资产的具体认定标准、对于银行资管子公司的管理办法、对于信托产品的管理办法、公募理财投资上市股票的监管要求等等,还需进一步监管明确。此外,例如理财产品的实质性独立托管、各产品之前资产端的独立运作、监管能够给予的非标回表MPA监管优惠、老理财产品过渡期内的募集门槛是否能下降到1万、过渡期后定开产品和先进管理类理财的估值方式等,都还有待于监管在执行过程中逐步去明确和解决。
二、配套细则对市场的影响:有利于非标和信用债,利空利率债
总体来看,配套细则特别考虑了过渡期存量业务的有序整改,对于前期市场所担忧的非标过快收缩导致企业再融资压力上升有所缓解,有助于市场信用风险偏好的回升,从情绪上利好非标、信用债和权益,利空利率债。具体到各类资产,实则也受到了来自不同方向的影响。
(一)非标压力显著缓解,资金来源渠道扩宽
配套细则对于非标的改善最为显著。央行、银保监会、证监会的细则中均有针对非标放松的条款,主要放松体现在公募产品可以投资非标、单一理财产品投资非标的额度不受限制、证券机构的私募资管产品可以直接投资非标等。目前除了标准化资产和非标的监管认定标准之外,其他监管要求均已明确。
总体来看,相较于此前非标面对的监管压力大幅缓解,机构仍有动力投资非标,特别是在过渡期内非标的投资需求会重新增加,非标的再融资压力减轻、信用风险缓解,并将显著改善目前企业融资困境和投资者过低的风险偏好。同时,负债端和资产端的改变将同步发生,资管产品会出现更多的长期品种,而非标产品的设计则更多的出现短期化趋势,以满足资管产品期限匹配的监管要求,在这个过程中,各类资管机构对于长期险的稳定负债争夺更加激烈,保险、银行或更具优势。同时,资管机构需要不断的发掘投资者的风险偏好和期限偏好,有效的发掘偏好长期险、稳定收益的投资者,进行对应的产品销售。
(二)中低评级信用债配置价值恢复,利率债则面临压力
从总量层面看,由于过渡期具体执行标准的放松,存量资管规模的压降速度将有所减缓,但是市场依然处在防范化解重大风险的三年攻坚战期间,新业态的建立也需要时间,因此金融市场的资金不会显著增加,只是总量压缩速度放缓,短期内,各类市场的压力都较前期有所缓解;中长期需要观察新产品的增速能否有效提升。
在结构层面,配套细则的出台将显著改变前期的资金分配逻辑。首先,存量资金将继续增加对于非标的配置需求,从而挤压债市资金;其次,在债市内部前期由于极低的风险偏好,资金都集中在利率债和高等级信用,未来将向中低评级的信用分流。
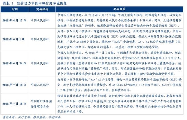
中低评级的信用债投资需求改善,主要依赖监管引导融资渠道的恢复和投资者信心的回升。本轮信用风险的爆发主要是在治理金融乱象和严控影子银行的背景下,企业融资渠道荒所导致的,而融资渠道的收缩和信用风险事件频发进一步削弱了投资者的风险偏好,包括对于民企“一刀切”的情况,形成了信用债市场的逆反馈现象,这与2016年由于市场担心产能过剩企业的经营风险而导致的信用利差走扩逻辑不同。因此,本轮信用风险的好转需要首先疏通企业的融资渠道,同时扭转投资者的风险偏好。二季度以来,监管高度关注信用违约事件的发生,并开始通过一些政策微调引导资金流向中小微企业,从前期央行两次定向降准、将中低评级信用债和小微企业贷款纳入MLF质押库;到上周央行直接窗口指导银行购买中低评级信用债,银保监会召开座谈会要求提高民营企业和小微企业的融资服务等,信用市场面临的融资缺口问题已经开始逐步改善。而“资管新规”配套细则,则是通过放缓存量业务调整速度、减少企业继续通过非标融资的难度,来改善企业融资环境。同时,政策的连续出台和风向转变也有助于缓解投资者的紧张情绪,促进风险偏好的回升。
尽管投资者风险偏好的恢复并非一朝一夕可以全面转变,但是监管表态的变化也不会反复变化,预计政策支持民营企业和小微企业融资恢复的政策仍将延续,因此中低评级信用债的配置价值已经逐步显现。投资者可以从中择优,挑选那些有核心竞争力、有一定流动性压力但仍可控的优质龙头企业。具体而言,目前政策最有利于在大行有授信的企业,城投债和国企产业龙头债短期更佳,但如果未来有进一步的政策放松,民企产业债也会有明显改观。中长期看,如果政策效应不断优化,信用债的交易机会也将逐步出现。
利率债方面,面临着资金向非标和信用债分流的压力、流动性环境难以进一步宽松和宏观数据下行预期减弱的压力。(1)从结构层面,实际上考虑资产管理机构的综合负债成本,目前利率债的配置价值并不高,但是此前由于市场风险偏好过低,交易集中在利率品种,未来大量的委外资金还有资管产品的资金将回归到信用市场。(2)从总量层面,治理金融乱象的工作仍在继续,央行也不会回归“大水漫灌”的方式助力机构加杠杆,而是“精准投放”支持实体企业融资,且考虑到目前人民币汇率的贬值压力,在金融监管有所缓解的情况下,货币政策或较前期有所收紧,叠加下半年地方债发型压力加剧,上半年持续宽松的货币环境难以进一步放松,利率债配置资金更加有限。(3)从经济基本面考虑,如果进一步考虑信用市场改善,社融数据回升,或将使得经济的韧性增强,利率债或将面临更大上行压力。
(三)权益市场风险偏好修复,增量资金流入有待观察
上半年权益市场受信用风险发酵影响表现并不尽人意,从我们的三季度委外调查发现,下半年机构对于权益市场并不看好。但是“资管新规”配套细则或将为权益市场带来一定转机。
监管调整将带来信用市场回暖、经济预期改善、风险偏好回升。由于今年信用事件在上市公司发生的频率显著增加,导致信用事件对权益市场的相关行业影响加剧,发生违约企业的所在行业受到牵连。而配套细则优化企业融资环境后,信用违约事件或将有所缓解;特别是投资者对于未来监管态度的预期有所缓和,经济下行压力有所缓解,也有助于市场风险偏好的缓和,利多股市。
从客观的增量资金流入来看,市场非常关心理财资金进入股市的情况,配套细则影响有利有弊。一方面,未来理财产品可以投资各类型的证券投资基金(以前只能投资货币基金和),或将使得更多的理财资金通过FOF或者MOM的方式进入到权益市场。但是另一方面,过去只要是面对高净值客户和私人银行客户发行的理财产品,均可以投资上市股票,但是未来私募理财产品的投资门槛明显抬高,这一部分产品量级和过去的高净值客户/私行客户相比会下降;而公募理财产品投资境内上市交易的股票的相关规定,则将由国务院银行业监督管理机构另行制定。
综合来看,短期监管配套细则过渡期有所缓和,有助于市场风险偏好的恢复,利好股市;但是中长期看,理财进入股市的增量资金则取决于后续的监管细则及银行在大类资产配置方面的判断。
三、配套细则对机构的影响:理财整改压力缓解,平等竞争格局重塑
“资管新规”将重塑整个资产管理行业的竞争格局,过去依赖牌照优势大量开展通道业务跑马圈地的简单竞争年代一去不复返,取而代之的是以投研能力、风控能力为主的主动管理能力,和以识别客户需求、积极产品创新为主的客户服务能力为核心的竞争时代。在此过程中,资产管理机构的竞争合作关系会发生改变。近期发布的“资管新规”配套细则将对各类机构造成以下影响。
(一)银行理财:负债端压力减少、资产端收益率维持稳定、产品模式仍待改变
配套细则对理财的显著影响是存量规模整改压力减小,但是理财产品打破刚兑向正规的资管产品转型这一根本变化并无改变,因此未来理财要尽管适应打破刚兑、公募和私募的划分方式、期限匹配、净值化管理的相关要求,不能将“过渡期”视为“违规延长期”,仍要以积极心态面对转型。
1、配套细则对理财负债端(资金来源)的影响
(1)存量总规模缩减速度放缓:配套细则允许发行老产品对接新资产,不对整改进度进行统一规范,因此银行可以根据自身新产品的开发速度来调节老产品的压降速度,保证规模不出现断崖式下跌导致不必要的亏损。但是老产品预计在2019年下半年会逐步加快退出。
(2)增量产品募集难度下降,但是对于合格投资者的争夺更加激烈:明确银行理财公募和私募的划分方式后,公募理财投资门槛由5万下降至1万,对于银行吸引低净值客户有较大的优势;同时允许定开产品和现金管理类产品使用摊余成本发估值,有助于吸引低风险偏好的客户。但是私募产品的投资门槛显著抬高,未来银行需要将高净值客户和私人银行客户转化为合格投资者,竞争更加激烈。
(3)对于资金稳定性的要求提高,特别是长期资金的需求增大:按照期限匹配的要求,未来银行要投资非标资产必须有相应久期的产品对接,过去理财产品多集中在1年以下,甚至3个月以内,未来需要挖掘更多长期稳定资金。
(4)长期仍要逐步培养投资者购买净值型理财的习惯:过渡期结束后,现金管理类产品的估值方式仍未确定,银行还是会积极培育净值型理财产品市场。
2、配套细则对理财资产端(资金使用)的影响
(1)理财会增加非标和信用债的投资:公募理财可以继续投资非标,监管助力信用市场恢复,银行出于产品收益的考虑会增加非标和信用债的投资。
(2)存量理财产品收益或将维持稳定:如果存量理财产品可以投资新的资产,且考虑目前资产回报较高,理财产品收益率的下行幅度减缓,反过来又会降低理财销售难度。
(3)长期看标准化和估值稳定品种的配置需求增加:未来短期理财产品和开放式理财产品还是会主要投资标准化资产,因此长期看银行加强债券和股票市场投资的方向未发生改变,且会积极提升自己的主动管理能力,逐步减少对于外部机构的依赖。在投资风格上,为了适应未来的净值化估值方式,银行会更偏好估值稳定的资产。
(4)委外业务更加有据可循,仍然是理财资产端的重要出口:根据“理财新规”要求,银行理财投资其他资产管理产品以及进行理财合作投资机构的管理方面都更加有据可循,说明监管并未禁止委外业务,考虑存量整改速度放缓,委外市场前期的集中赎回压力也将有所缓解,资金稳定会使得管理人有更大的信心参与信用市场,并采取不同的交易策略。
3、配套细则对理财产品模式的影响
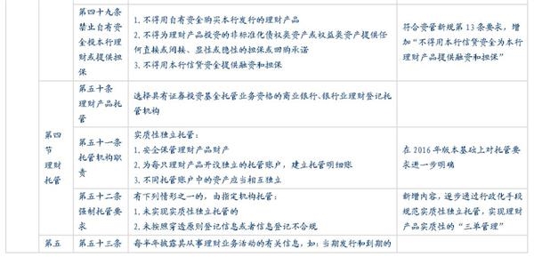
(1)明确了存量保本理财作为结构性存款和其他存款的管理方式:“理财新规”明确了商业银行已发行的保证收益型和保本浮动收益型理财产品应当按照结构性存款或者其他存款进行规范管理,需回表、缴纳和存款保险,资产端计提资本和拨备。同时明确银行发行结构性存款必须具备衍生品交易资格,结构性存款的销售按照理财销售进行管理。需要注意的是:一是不具备衍生品交易资格的银行未来或不能使用结构性存款这类工具进行表内揽储,或将加剧流动性分层;二是对于新增结构性存款的管理办法还有待进一步出台细则。
(2)银行会增加定开式产品和现金管理类产品的发行:根据央行发布的配套细则,对于封闭期在半年以上的定期开放式资产管理产品在满足一定条件的前提下,可参与摊余成本发计量;对于现金管理类产品在严格监管的前提下,暂参照货币市场基金的“摊余成本+影子定价”方法进行估值。实际上“资管新规”发布以来银行一直积极布局类货币产品,而且呼吁参照货币基金的估值方式进行管理。考虑到目前现金管理类理财产品的监管要求并没有货币基金严格,且考虑其渠道优势,或将对货币基金形成制约,成为未来理财发力点。不确定性在于过渡期结束后,此类产品的估值要求,目前尚未明确。
(3)积极清理到期日超过2020年底的非标资产,获取监管鼓励:央行配套细则鼓励理财积极化解存量非标回表,并提出将在MPA考核中调整有关参数并支持银行发行二级资本债补充资本作为监管鼓励。尽管实在无法回表的资产监管将允许过渡期后一事一议予以解决,但是大部分银行还是会积极响应监管要求,获取响应的监管指标奖励。
(4)资管子公司的具体监管标准仍有待进一步明确:目前发布的配套细则并未对银行资管子公司的具体定位、牌照内容进行明确,只是提出未来鼓励银行成立资管子公司独立运作理财业务。目前大中型国股行积极布局子公司,但是中小行或仍将考虑成立独立理财子公司的性价比,未来或更多开展代销类业务已弥补自身主动管理能力。
(二)券商资管:监管规则全面重塑,机遇与挑战并存
7月20日,证监会就《证券期货经营机构私募资产管理业务管理办法(征求意见稿)》及《证券期货经营机构私募资产管理计划运作管理规定(征求意见稿)》公开征求意见,这是在“资管新规”的框架下,对于证券期货经营机构开展私募资产管理业务的全面重塑。对于券商而言,新的监管规则将全面取代此前的“一法两则”作为券商资管业务的全面指导文件。
(1)券商资管计划可以继续承接银行委外:根据细则要求,资产管理计划接受其他资产管理产品参与的,不合并计算其他资产管理产品的投资人数。这说明如果银行理财投资券商资管计划或基金子公司专户,在证监会层面不用向上穿透至购买银行理财的人数。而作为银行理财,只要向下穿透到资管计划的基础资产,是满足公募理财投资要求的,委外业务就可以持续开展。
(2)非标资产限额管理,通道业务大幅萎缩:根据配套细则,同一证券期货经营机构管理的全部资产管理计划投资于非标准化债权类资产的资金不得超过全部资产管理计划净资产的35%,投资于同一非标准化债权类资产的资金合计不得超过 300亿元。由于目前券商通道业务大多是非标资产,因此限额管理将使得券商的通道业务大幅萎缩,促使主动管理转型。
(3)增加对于标准化资产的投资:配套细则要求,封闭式资产管理计划的期限不得低于 90 天,但是全部资产投资于标准化资产的集合资产管理计划和中国证监会认可的其他资产管理计划,可以按照合同约定每季度多次开放。
(4)将存款归类为债权类资产:将银行存款、同业存单归为标准化债权类资产,规定“投资于存款、债券等债权类资产的比例不低于资产管理计划总资产 80%的,为固定收益类”为私募现金管理产品留出了空间,未来券商或发力此类产品
(5)可以提取业绩报酬,券商作为委外管理人仍有较大动力:业绩报酬提取应当与资产管理计划的存续期限、收益分配和投资运作特征相匹配,提取频率不得超过每季度一次,提取比例不得超过业绩报酬计提基准以上投资收益的 60%。
(6)去通道、回归主动管理势在必行:无论是资管机构投资非标的总额度35%限制,还是非标不能期限错配的要求,亦或者对于标准化资产的开放次数的豁免,对于业绩报酬的肯定,都促使券商资管机构更加主动的进行
(三)公募基金:货币基金承压,专户基金和股票基金受益
(1)货币基金面临来自银行现金管理类理财产品的直接竞争:由于配套细则允许在过渡期内银行发行的现金管理类理财产品按照摊余成本发估值,实际和货币基金形成了直接竞争,且考虑目前银行理财现金管理类产品的管理要求要略松于货币基金,且直接对接银行渠道,货币基金或将承压。长期看,关注过渡期结束后现金管理类理财产品的估值要求。
(2)债券型基金面对来自定开理财产品的直接竞争:由于定开理财产品也可以在久期不超过产品期限1.5倍的前提下进行摊余成本发估值,且可以投资非标资产,其产品收益率或将维持一定水平,对债券型基金的零售渠道行程制约。
(3)股票基金资金来源进一步放开或将受益:承接前文对于股票市场的分析,一方面市场风险偏好的修复有助于股票基金的运作管理;另一方面,银行公募理财直接投资股票的监管规则尚未出台,却可以直接投资股票基金,将增加股票基金的投资需求。
(4)对委外类产品利好:对于一般的委外业务,考虑到银行理财存量规模的缩减速度放缓,委外的赎回压力减小,且在后期净值化产品培育过程中,公募基金仍具有投研能力和历史业绩等优势;同时对于专户基金,其接受银行理财委外不用穿透计算投资者人数,是对专户委外业务最大的利好。
四、“银行理财新规”详细解读:从2005到2018的监管变革
7月20日,银保监会就《商业银行理财业务监督管理办法(征求意见稿)》(以下简称《办法》)公开征求意见。针对理财业务的综合性管理办法最早可追溯到2005年的《商业银行个人理财业务管理暂行办法》,此后银监会在2014年和2016年分别出台新的理财管理办法征求意见稿,但均未最终落地。此次2018年新版“理财新规”是在“资管新规”的整体框架下出台的配套监管文件,与“资管新规”监管要求保持一致,通读全文并未出现打破“资管新规”的监管放松,但是在操作细节和过渡期安排方面,和新发布的资管新规实施细则一样考虑了业务整改的实际影响而进行相应的调整,确保存量业务平稳落地,增量业务有序开展。
(一)“理财新规”与“资管新规”监管要求保持高度一致
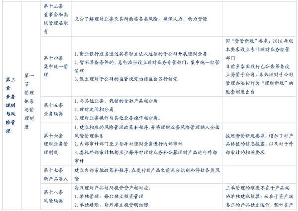
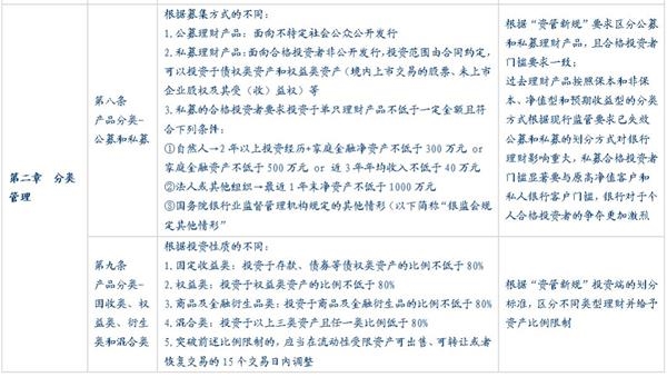
根据银保监会答记者问,《办法》按照“资管新规”关于公司治理和风险隔离的相关要求,规定商业银行应当通过具有独立法人地位的子公司开展理财业务;暂不具备条件的,商业银行总行应当设立理财业务专营部门,对理财业务实行集中统一经营管理。因此,目前的“理财新规”适用于银行尚未通过资管子公司开展理财业务的情形,未来针对理财子公司还有专门的监管文件进行规范。
新版“理财新规”与“资管新规”保持高度一致,特别的在文件中出现了更多过去没有的针对理财的监管要求,包括理财产品的分类方式、进行集中度和杠杆的控制、设立鼓励的理财资管子公司、进行产品估值的披露和外部审计、过渡期安排等。
(二)相比原理财监管要求有趋严、有放松、也有维持不变
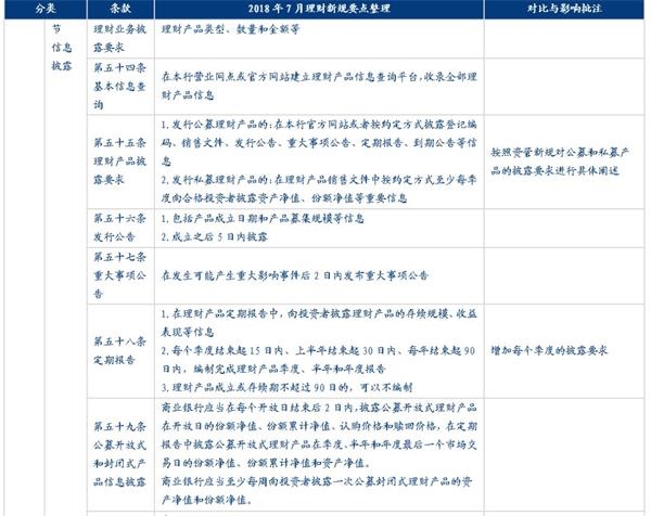
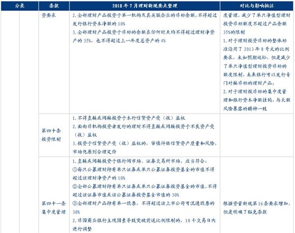
“理财新规”发布之后,原多项针对理财产品经营、销售、投资、风险管理相关的文件将废除,除了根据“资管新规”做出的相应调整和增加的内容之外,新版的理财管理办法也在现有理财业务监管的基础上根据当前的市场环境做了许多调整,包括新增对于销售管理、风险管理、独立托管等方面的监管规则;提高对于关联交易、投资限制及负面清单、集中度管理、流动性风险管理、监管处罚等方面的监管要求、放松了对于销售门槛的起点、私募理财产品杠杆比例、产品清算时限等方面的监管要求,还有一些则保持原有要求不变,例如市场最为关注的对非标投资的总比例约束等内容。
(三)严控理财业务风险,加强投资者保护
通读《办法》可以发现其中对于风险的把控更加全面与完备,包括对于操作风险、流动性风险、集中度风险、销售风险、杠杆率控制、集中度管理、信息披露等方面的着力程度明显提升,此外,《办法》在投资者保护方面也做出了更多的具体要求,这主要是在银行理财打破刚兑的发展过程中,无论是投资者还是理财发行人都将面临极大的转变,只有通过严格的风险把控和投资者适当性管理,才能减少在理财发展过程中的道德风险和逆向选择,同时帮助投资者在有效识别自身风险偏好之前不会做出非理性选择。
附件:
(原标题:监管调整下债市逻辑逆转,信用走强利率走弱——资管新规三大配套细则深度点评)
(责任编辑:DF010)












网友评论 已有 0 条评论,查看更多评论»