谢亚轩:从北京到博鳌 中国对外开放有哪些超预期?
4月10日,习主席在博鳌亚洲论坛2018年年会开幕式上发表了《开放共创繁荣创新引领未来》的主旨演讲,演讲中所提到的扩大开放方面的四项重大举措及目前的落实情况如下:
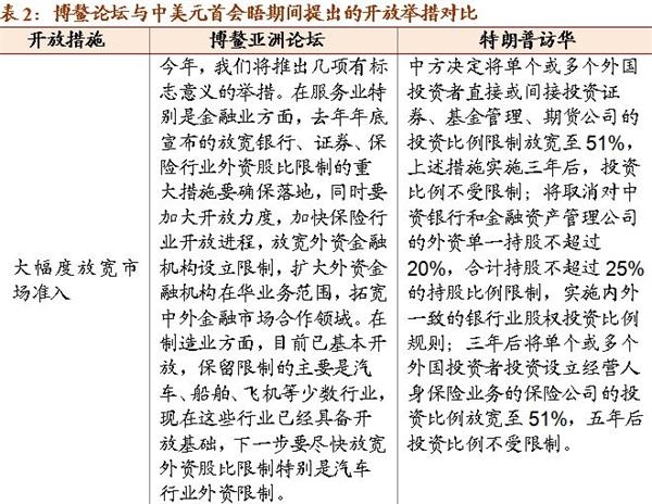
第一,大幅度放宽市场准入。服务业特别是金融业,去年年底宣布的放宽、证券、行业外资股比限制的重大措施要确保落地,加快保险行业开放进程,放宽外资金融机构设立限制,扩大外资金融机构在华业务范围,拓宽中外金融市场合作领域。制造业方面保留限制的主要是汽车、船舶、飞机等少数行业,现在这些行业已经具备开放基础,下一步要尽快放宽外资股比限制特别是外资限制。
在金融开放方面,央行行长易纲还宣布了一系列将在2018年推行的措施,主要内容可以总结为:金融领域加大和放宽引入外资、扩大外资机构业务范围、陆港通每日额度扩大四倍、争取在2018年内开通沪伦通。
第二,创造更有吸引力的投资环境。加强同国际经贸规则对接,增强透明度,强化产权保护,坚持依法办事,鼓励竞争、反对垄断。组建国家市场监督管理总局等新机构,今年上半年将完成修订外商投资负面清单工作,全面落实准入前国民待遇加负面清单管理制度。
第三,加强知识产权保护。将重新组建国家知识产权局,完善执法力量,加大执法力度,保护在华外资企业合法知识产权。同时,我们希望外国政府加强对中国知识产权的保护。
第四,主动扩大进口。降低汽车进口关税,同时降低部分其他产品进口关税,努力增加人民群众需求比较集中的特色优势产品进口,加快加入世界贸易组织《政府采购协定》进程。我们希望发达国家对正常合理的高技术产品贸易停止人为设限,放宽对华高技术产品出口管制。
目前看,降低关税的范畴主要是汽车和消费品等有利于民生的产品。4月12日国务院常务会议决定:从2018年5月1日起,将包括抗癌药在内的所有普通药品、具有抗癌作用的生物碱类药品及有实际进口的中成药进口关税降至零,并较大幅度降低抗癌药生产、进口环节增值税税负。
2018年是中国改革开放第40年,“开放”这一重要基调已不是首次出现。2017年11月8-9日特朗普访华时,中美之间主要达成的经济成果中即包含了众多开放举措。
对比2017年11月中美元首会晤期间与博鳌亚洲论坛上提出的开放举措可见,我国在以下四方面进一步加大了开放力度:
第一,在降低汽车关税的基础上,进一步提出“尽快放宽外资股比限制特别是汽车行业外资限制” (特朗普访华期间提出在2018年6月前在自贸试验区范围内开展放开专用车和新能源汽车外资股比限制试点工作);
第二,人身险公司的外资持股比例上限放宽提前至今年执行(中特朗普访华期间提出将在三年后实行);第三,扩大进口和降低进口关税的范围有所加大,明确把扩大进口作为一个目标(中美会晤期间仅提出对干玉米酒糟在进口环节和国内环节实施相同的增值税政策,恢复免征进口环节增值税);
第四,新增了改善投资环境和加强知识产权保护的举措(这是美国301调查报告中指摘中国的主要层面)。
而在我国的诉求方面,希望发达国家对正常合理的高技术产品贸易停止人为设限、放宽对华高技术产品出口管制是不变的愿望,希望外国政府加强对中国知识产权的保护是新增的愿景。
(责任编辑:DF078)












网友评论 已有 0 条评论,查看更多评论»