鉴往以知来:从美日贸易冲突看中美贸易战风险
事件:近期美国贸易保护论调迅速抬头,我们认为以下几个方面值得关注:
近期,特朗普政策重心出现倾斜:内部外部。2017年全年,特朗普的政策重心主要在税改上,这是由于税改的通过与否关系到大部分企业、居民的直接利益,对2018年中期选举有重要的影响。随着特朗普税改在2017年12月的落地,通过海外利润一次性缴税所形成的资本金,使得特朗普的基建政策也开始逐渐成形。在财政政策阻力减弱,中期选举不确定性下降之后,特朗普经济政策的重心似乎正在逐渐转向外部。这或许也是为何2月以来特朗普在外贸政策上的态度强硬了起来,包括关于钢铁及铝产品的关税提高和实施配额、以及301调查针对中国加征关税等一系列举措。
301调查决定尚未完全落地,关注后续发酵。针对301调查结果,美国总统特朗普于3月22日签署备忘录,将对从中国进口的商品大规模征收关税,并限制中国企业对美投资并购。涉及征税的中国商品价值约500-600亿美元,覆盖约1300类商品,税率高达25%。美国贸易代表办公室表示将在15天内提出一个加征关税的产品清单,随后有30天的公示时间。在这段时间内,中美可能会就该问题进行协商。因而特朗普签署的备忘录能否完全落地还存在的一定的不确定性。
80年代的日美贸易冲突值得借鉴。上世纪80年代,日本在“贸易立国”战略下,大力促,同时限制进口,导致对美贸易顺差快速扩大。美国通过多种方式发难,以缓解贸易赤字:1)强迫日本签署自愿限制出口协议;2)对日本采取反倾销措施;3)不断施压日元升值,促发之后广场协议的签订;4)通过“超级301条款”督促日本开放国内市场。为规避出口限制,日本企业选择对美直接投资,转移产能,最终导致日本产业空心化。而且广场协议后,日元升值造成日本对外投资头寸恶化(浮亏)。贸易冲突成为日本“失落十年”的重要推手。当前贸易失衡再度集中化,中国需借鉴80年代日本的教训。
中国不太可能重蹈日本覆辙。与当年的日本不同,当前的中国拥有更多缓冲和筹码:1)中国国内市场更为广阔,潜力大;2)中美贸易结构更加互补;3)中美关系对等,而非日美之间的主从关系,汇率难以成为武器;4)中国需求的溢出效应不可小觑;5)借助一带一路倡议,加强区域贸易合作。中国背靠广阔的国内市场,通过谈判协商、反制、加强以及其他贸易伙伴的合作,可以部分对冲美国贸易保护带来的负面影响。
风险提示:美国贸易保护政策的力度超出预期。
正文
特朗普政策重心倾斜,美国由减税向贸易保护倾斜
特朗普的政策组合:“财政刺激+贸易保护”:把需求留下。我们曾在2017年海外宏观经济报告《祸水东引》中提到特朗普极其政策是影响美国经济的新变量,而总结来看则可以归纳为对内财政刺激,对外贸易保护两大纲领。如何去理解这一政策组合呢,我们认为:
(1)发达国家有加杠杆刺激需求的空间。2008年全球金融危机后,发达国家财政持续“休养生息”,私人部门也在去杠杆,而经过近10年的调整,发达国家宏观杠杆率均有回落,也给予了未来加杠杆创造了空间。
(2)全球仍然处于弱复苏的状态,“分饼”比“把饼做大”更确定。尽管全球在2017年出现同步性的复苏,但对于复苏强度的可持续性仍然存有不确定性。换句话说,“把饼做大”不确定,但“分饼”是确定的。因此美国贸易保护政策的本质出发点应是尽量降低自己财政刺激对他国的外溢效应,将需求与就业留在国内。
近期,特朗普政策重心出现倾斜:内部外部。2017年全年,特朗普的政策重心主要在税改上,这是由于税改的通过与否关系到大部分企业、居民的直接利益,对2018年中期选举有重要的影响(具体参考20170607《从“里根经验”看特朗普减税对中国影响》)。随着特朗普税改在2017年12月的落地,通过海外利润一次性缴税所形成的资本金,使得特朗普的基建政策也开始逐渐成形。在财政政策阻力减弱,中期选举不确定性下降之后,特朗普经济政策的重心似乎正在逐渐转向外部。这或许也是为何2月以来特朗普在外贸政策上的态度强硬了起来,包括关于钢铁及铝产品的关税提高和实施配额、以及301调查针对中国加征关税等一系列举措。
301调查决定尚未完全落地,关注后续发酵。针对301调查结果,美国总统特朗普于3月22日签署备忘录,将对从中国进口的商品大规模征收关税,并限制中国企业对美投资并购。涉及征税的中国商品价值约500-600亿美元,覆盖约1300类商品,税率高达25%。美国贸易代表办公室表示将在15天内提出一个加征关税的产品清单,随后有30天的公示时间。在这段时间内,中美可能会就该问题进行协商。因而特朗普签署的备忘录能否完全落地还存在的一定的不确定性。
特朗普政府内部,贸易保护派的影响力或在上升。美国时间2018年3月6日,美国总统经济顾问科恩(Gary Cohn)突然宣布辞职,此前媒体报道,科恩曾表示如果总统作出征收关税的决定,他将会辞职。随着支持自由贸易的科恩离开白宫,贸易保护派对特朗普的影响力或上升,意味着美国政府对贸易保护的态度也将更为强硬。特朗普贸易保护主要由三驾马车推进:贸易代表负责谈判协商施压、纳瓦罗作为智囊建言献策、商务部执行制裁。
特朗普政府的贸易保护倾向引起全球对贸易战的恐慌。特朗普加征关税的表态引发多个贸易伙伴不满。欧盟表示,若美国一意孤行地加税,欧盟将开征“防御性”进口关税,拟对价值约35亿美元的美国商品实施25%的进口关税。美国最大的钢材进口国加拿大也曾表示若美对加征收关税,加将为保护其贸易利益和工人而采取相应措施。这些表态加剧了对贸易战的担忧。
中美的高贸易逆差,使美国借贸易政策向中国“发难”。对于美国而言,来自中国的商品贸易逆差占据其逆差的主要部分,这与80年代美国与日本的境况类似。2017年,美国对中国贸易逆差达到3752亿美元,同比增长8.1%,占美国贸易逆差的47.1%。延续了2009年以来美国对中国贸易逆差占比持续高于40%的趋势。这似乎与特朗普的竞选承诺相悖,特朗普曾承诺对对进口商品实施高额关税,以保护美国企业、鼓励美国制造、保护美国工人。
重温美日贸易冲突
与当前中美贸易冲突升级类似的是上世纪80年代美日之间的贸易冲突。在上世纪80年代,美国贸易逆差中,日本贡献了主要部分,引发了美日贸易冲突不断加剧和美国对日本的经济、贸易制衡。当前贸易失衡再度集中化,中国需警惕重蹈80年代日本覆辙,日本的教训值得我们借鉴。
美日贸易冲突的缘起
美日贸易冲突缘起:日本单边贸易政策+美国经济滞胀。上世纪80年代,美日贸易冲突的升级可能主要有两个方面的原因:
1)日本在“贸易立国”的战略下,大力促进本国出口发展,同时限制进口,这导致日本对美贸易顺差的快速扩大。
2)70年代末,美国受第二次石油危机冲击,经济滞胀,迫使美联储不得不大幅收紧货币,从而使得美元持续走强。脱离基本面的强势美元进一步恶化美国的贸易赤字。80年代,美日逆差占美国逆差比重一度接近60%,导致美日贸易摩擦不断升级,从60年代针对纺织品、玩具等轻工业产品,逐渐扩大至机床、电视机、钢铁、汽车、半导体、农产品等众多领域。
内生机制调节失效背景下,美国诉诸多种外部手段“发难”日本。全球经济需求疲软,同时高通胀对货币政策的牵制,使得美国无法通过传统经济政策改善贸易项。因此,美国试图通过多种外部干预方式发难日本,以缓解自身的贸易赤字问题:1)强迫日本签署自愿限制出口协议;2)对日本采取反倾销措施;3)不断施压日元升值,促发之后广场协议的签订;4)通过“超级301条款”督促日本开放国内市场。
美国贸易制衡+迫日元升值,最终“拖垮”日本
日本被迫签署多项出口限制协议。由于出口和经济增长对美国的依赖程度较高,日本在与美国的贸易争端中一直处于被动地位。由于在GATT框架下进口国无法通过提高关税限制进口,因此,在早期与美国的贸易摩擦中,日本主要是通过“自主限制”自身相关行业产品的出口数量,来缓解来自美国方面的压力。从50年代中后期到80年代后期,日本分别在纺织、钢铁、汽车、纤维、机床、半导体等众多行业签订了自愿出口限制协议。
为规避出口限制,日本企业选择对美直接投资,转移产能。为了应对出口限制,80年代起,日本企业加大了对发达国家的产能投资,从而通过销售目的国自产自销的方式绕过出口限制协议,如这一时期日本汽车行业对美直接出口出现明显下降,但同时通过在美生产而实现销售的汽车数量则抵消了出口的下降。此外,1985年后日元快速升值也进一步加快了日本对外直接投资的步伐。
另外一个值得注意的现象是,得益于第一次石油危机后的成功转型,日本企业生产效率在当时要明显高于美国企业(这也是造成美国半导体、汽车等企业市场份额被日本抢占的重要原因之一)。而在日本对美直接投资快速增长期间,美国企业生产率也出现了明显改善,我们认为这背后也可能有日本企业对外投资中的技术对外溢出效应的影响。
广场协议后,日元升值造成日本对外投资头寸恶化。一方面在美国的施压下,另一方面日本也有推动日元国际化的内在诉求,在1985年的广场协议安排下,日元开始快速大幅升值,其直接影响是损害了日本出口企业的竞争力,从而冲击了日本经济。而更进一步的是,由于80年代以来,日本对外投资开始快速增长,日元的大幅升值也导致日本对外投资头寸出现恶化(浮亏)。
企业外移致日本产业空心化问题凸显,而过度依赖货币刺激,则引发了日本资产价格泡沫。在应对汇率升值造成的经济下滑期间,由于日本在财政重建的背景下选择了紧缩的财政政策,因此只能依赖日本央行采取宽松的货币政策以刺激经济,但由于经济受挫使得实体对资金的吸引能力不足,过度宽松的货币政策导致资金大量涌入房地产及股票等资产市场上。日本国内资产价格的快速上涨,并最终形成巨大的资产价格泡沫。
日本资产泡沫破裂后,海外资产被迫抛售,导致对外投资浮亏变实亏。随着日本资产价格泡沫破裂,以及之后日本金融体系开始出现问题,日本不得不在日元升值后的高点(即日元计海外资产估值的低点)抛售海外资产以补充国内流动性,从而导致前期日元升值所造成的对外投资浮亏转化成实际亏损。这实际上也造成了日本国民财富的大幅缩水。
中国不太可能重蹈日本覆辙
当前中国与当年日本相同的两点:
(1)同样是美国逆差的主导国。1985-1995年间,日本对美国的贸易顺差占到美国贸易整体逆差的30-50%;而2009-2017年间,中国对对美国贸易顺差也占到美国整体贸易逆差的40-50%。
(2)同样是出口依存度高的大型经济体。中国、日本的对外依存度较高(出口额/),近年来,日本对外的依存度在10-20%区间。近年来中国的出口依存度尽管有所下降,但2016、2017年仍高达18%左右。
对出口的依赖度高,恰恰反映出中国和日本的内需有所不足,这可能与中国、日本作为赶超经济体的快速增长有关。在赶超过程中,从分配角度来看,资本所得高于劳动,造成投资强消费弱格局,客观上促成了出口的高增长。
美国针对当年日本、当前中国采取的贸易保护措施,表面来看是为了缩减逆差,但放到一个更高的维度,美国作为世界最大经济体,是在借助贸易保护打击作为第二的竞争对手,以维持其经济霸主的地位。
与当年的日本大为不同,当前中国拥有更多的筹码和缓冲:
(1)中国国内市场更为广阔,潜力大。中国的内需市场巨大:1)为外需的回落提供缓冲垫;2)也是筹码。当前,中国已具有世界上人口最多的中等收入群体,消费潜力巨大。提高个税起征点,很可能进一步提振居民消费,而精准扶贫也将带动低收入群体的消费能力。
举个例子,比较美日的乘用车销量数据可以看到,日本汽车市场体量最高峰也仅达到美国汽车市场的1/3至2/3,但中国在2009年后已经超越美国成为全球最大的汽车销量市场。从整体来看,近年来中国的零售额在也已超越美国。
十九大报告对未来的规划中,提出完善促进消费的体制机制,增强消费对经济发展的基础性作用。以总人口计,伴随着人均收入提高到美国、日本的水平,届时中国市场规模将达到日本的10倍,美国的3-4倍。巨大的国内市场潜力,意味着中国企业不必像日本那样长期依赖外部市场。体量巨大的国内市场以及潜力,为中国在国际贸易等谈判中增加了筹码。
(2)中美贸易结构更加互补。我们对美国主要贸易伙伴的出口产品结构与美国出口结构进行了对比,发现在分类较粗的HS 2位编码产品分类下,美国的出口结构与日、德、中、加、墨相似程度均很高;但细分到HS 6位码的产品小类时,美国的出口结构与中、加、墨的相关系数降至0.5以下,而仍与日德高度相关。这可能是因为加拿大出口原材料居多,中国和墨西哥主要出口制造业的初级品;而德国和日本的产业结构与技术水平与美国比较接近。
美国在80年代针对日本发动贸易战,一个重要考虑可能是基于当时日本技术赶超对美国造成一定威胁。而当前美国以高科技产业为主的产业结构与中国以中低端制造为主的结构互补为主,与德国和日本则是竞争关系为主。中美互补的贸易结构,客观上决定了美国发动贸易战很难避免伤及自身,而是中美两国同时受损。
(3)中美关系对等,而非日美之间的主从关系,汇率难以成为武器。考虑到中美之间的对等关系,与美日之间的主从关系大为不同,美国很难通过类似广场协议这样的汇率手段,来迫使人民币持续升值。而且自加入逆周期调节因子之后,人民币汇率可以反映中国宏观经济的基本面,汇率也更多由市场因素决定。中美之间的对等关系,加上人民币汇率更具弹性,使得广场协议很难重演。
(4)中国需求的溢出效应不可小觑。经历三十余年的积累,我国实现经济规模快速增长的同时,我国内需外溢对全球的影响明显增大,逐渐成为全球需求的一个重要提供者,而不再仅仅是“全球工厂”。特别是在金融危机之后,我国内需对全球的影响进一步上升。作为全球第二大经济体,2015年中国的占全球比重已经接近22%,超过美国、欧元区。同时,中国内需对全球的影响力也日益上升,如2016年中国进口了全球10%的商品,逐渐接近美国(美国进口全球约12-13%的商品)。中国为全球提供的增量需求也非当年日本所能比。
(5)借助一带一路倡议,加强区域贸易合作。2017年,中国对一带一路沿线国家进出口总额同比增长17.8%,比进出口总额的增速高3.6%。中国对一带一路沿线国家出口额占出口总额的比重为28.1%,高于对美国出口的比重(19.0%)。中国通过加强与一带一路沿线国家的贸易联系,可以部分抵消美国贸易保护带来的负面影响。除此以外,中国还可以利用WTO规则对美国的贸易保护进行反击。
年内美国可能以局部贸易战为主,但中国成为主要目标
美国的贸易保护政策是否会成为全面贸易战的导火索,我们有以下两点理解:
(1)向外部转移矛盾:“美日” “美中”。里根时期,由于1981年税改后经济二度衰退,赤字压力骤升,导致税收政策反复,税负出现先降后升。因此,在对内政策难以“捉襟见肘”的背景下,里根的做法是将矛盾对外转移来缓和国内经济的压力,比如在1985年签署的著名“广场协议”。当时,美国贸易逆差的40%左右由日美逆差贡献,使得美日之间贸易摩擦不断。
而当前中美贸易逆差已取代日本,成为美国贸易逆差的主要贡献者(占比超过40%),这与当年“广场协议”前的状况相似。因此,不能排除特朗普会通过贸易政策来对外转移矛盾,那中国就有可能会面临当年日本的压力。通过贸易保护政策,美国可以将税改、基建等政策带动的需求留在国内。因此,基于转移矛盾的考虑,以及将投资、就业留在美国的考虑,特朗普可能倾向于持续推动贸易保护政策。
(2)贸易保护可以兑现竞选承诺,全面贸易战可能性较小。特朗普通过减税、移民政策分别回馈了富人阶层和白人群体,但并没有给予竞选中提供关键支持的“铁锈地带”选民足够的回馈,他们期待的贸易保护政策并未如期而至。考虑到特朗普的民调支持率偏低,甚至被称为执政第一年“表现最差”,通过兑现竞选承诺可以改善民众对其观感,尤其是拉拢“铁锈地带”选民。而且,通过贸易保护的论调,还可以起到转移国内民众不满的效果。
然而年内中期选举,共和党可能并不希望贸易保护政策过激,导致经济大幅下滑从而引起选民反感。因而参众两院的共和党领袖均反对特朗普征收钢铝关税。特朗普的贸易保护政策,可能在一定程度上受到参众两院共和党的掣肘。在中期选举完成之前,美国的贸易保护可能仍集中在一部分行业,实施全面贸易保护的可能性较小。
美国钢铝征收关税对中国的直接影响可控。当前美国针对钢、铝提高进口征税,对中国出口的影响不大。首先,在中国的出口结构中,钢铁和铝并非中国的主要出口产品,2017年中国对外出口的钢、铝分别仅占总出口额的2.4%和0.6%。其次,中国向美国出口钢铁的金额也不大。2017年在中国的钢铁出口中,对美国出口仅占到1.4%。根据美国钢铁协会数据,2017年在美国成品钢材进口排名中,中国仅位列第7位。中国对美国出口约占中国铝产品出口总额的14%。整体来看,当前美国征收关税对中国影响有限。
钢铝关税之外,更需要关注201/301调查对中国的影响。除了开征关税以外,利用201/301调查也是美国贸易保护的惯用手段。中国作为美国的主要逆差来源国,成为美国政府发动贸易战的重要目标。美国《1974年贸易法》中的201条款要求在国内行业团体提交进口救济请愿(import relief)之后,国际贸易委员会启动对应进口商品的调查,并确认施加的关税和进口限制,属于被动型条款。而301条款是当美国贸易代表办公室确认某贸易伙伴的某项政策违反贸易协定,或被美国单方认定为不公平、不公正或不合理时,即可启动单边性、强制性的报复措施,报复手段包括中止贸易协定、关税等进口限制、取消免税待遇和强迫签订协议等。以下为两个针对中国的案例:
(1)201调查。2017年9月22日,美国启动对光伏电池及组件全球保障措施调查。1月22日,特朗普宣布对进口光伏产品和大型洗衣机分别采取为期4年和3年的全球保障措施,提高关税税率,对超过配额的进口产品第一年征收30%关税。该措施导致中国向美国出口的太阳能板数量大幅下降。
(2)301调查。20世纪90年代,美国对中国多次发起知识产权方面的特殊301调查和谈判,中美于1992年、1995年、1996年签订知识产权方面的谅解备忘录,中国承诺加强知识产权保护,在90年代先后修订了《专利法》、《商标法》,颁布《反不正当竞争法》等知识产权保护方面的法律法规。在针对中国的特殊301调查和谈判期间,美国针对中国也发起过几次短暂的贸易战。1994年和1995年,美国贸易代表办公室两次对中国采取报复措施,对中国向美国出口的纺织品、服装及电子产品征收100%的惩罚性关税。
从以往美国发动的201和301调查来看,主要针对特定国家(地区)的个别行业,并非全面铺开。本次特朗普政府推动的针对中国的301调查,覆盖范围是中国的高新技术产品,涉及种类可能较广。需关注中美之间的后续协商和演进。
风险提示:美国贸易保护政策的力度超出预期。
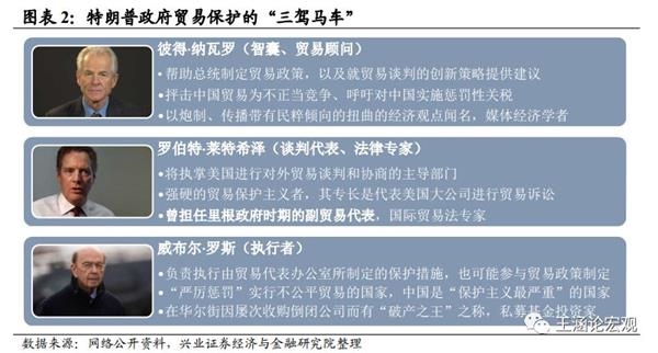
附录1:特朗普政府主要贸易鹰派官员一览
贸易代表莱特希泽(Robert Lighthizer)是贸易保护领域的老手、专家。美国贸易代表办公室是美国对外贸易谈判和协议主导部门,而莱特希泽是强硬的贸易保护主义者,其专长是代表美国大公司进行贸易诉讼,以及提供政策和立法方面的建议。他曾担任里根政府时期的副贸易代表,参与对日本出口到美国的汽车、摩托车、钢铁等产品提高关税和实行进口配额限制,从而迫使日本将部分汽车产业生产线迁至美国。他还曾长期从事律师职业,贸易法是其主要领域之一。近年,他曾多次批评中国通过“操纵贸易”从而使制造业的工作机会流入中国。莱特希泽曾建议美国政府挑战WTO规定的底线,启动了301调查。随着美国政策的重心转向贸易保护,莱特希泽作为贸易保护法律、实践双料专家的影响力可能明显上升。
彼得·纳瓦罗(Peter Navarro)可能成为特朗普政府的重要智囊。2016年12月,特朗普宣布成立白宫国家贸易委员会,并提名加州大学欧文分校的彼得·纳瓦罗担任该委员会主任。纳瓦罗已离开学界多年,近年来以炮制、传播带有民粹倾向的扭曲的经济观点闻名,他抨击中国贸易为不正当竞争、呼吁对中国实施惩罚性关税,曾在其 “Death By China” 的代表作中强调中国成为美国在经济、军事和政治等多方面的重大威胁。2017年4月,该委员会被解散,纳瓦罗对特朗普的影响力明显下降。而近期,特朗普有再次启用纳瓦罗的迹象。2018年2月底,华尔街日报称纳瓦罗将被任命为总统助理,而科恩的辞职,意味着纳瓦罗对美国总统的影响力可能会明显上升。相对于莱特希泽在贸易保护方面的专业性,纳瓦罗更接近智囊的角色,他将贸易保护、尤其是对中国的敌视上升到“理论”的高度,由此而获得特朗普的信任。
美国商务部长威布尔·罗斯(Wilbur Ross)作为贸易保护的执行者。商务部主要负责执行由美国贸易代表办公室所制定的贸易保护措施,例如反倾销、反补贴的调查等。罗斯也曾公开声称那些实行不公平贸易的国家应当受到“严厉惩罚”,而中国是世界上“保护主义最严重”的国家。与纳瓦罗和莱特希泽在贸易保护方面的偏执有所不同,罗斯的思维更接近他的商人角色,而且他信奉自由市场原则。尽管支持对美国的贸易协定进行重新谈判,但对外不够强硬,使得特朗普开始逐渐疏远他。在贸易保护方面,罗斯对特朗普的影响力可能下降,沦为执行者的角色。
附录2:中国对美国的进出口结构
中国对美国的出口结构:两大类制成品是主要关注点。中国对美国出口依赖度较高且出口额较大的主要集中在两大类产品。2017年,中国对美国出口占总出口的比重为19.0%,但与美国大量进口产品高度依赖中国有所不同,分产品来看,中国各类产品对美国的出口依赖度基本都低于40%。通过中国对美国的出口依赖度来看,只有电机、电气设备及其零件,录音机及放声机、电视图像、声音的录制和重放设备及其零件、附件和锅炉、机器、机械器具及其零件、核反应堆两个大类产品的依赖度较高,分别为23.1%和16.8%,且出口金额较大。从这个角度出发,美国针对中国进行贸易战,可以较为容易的进行“集中火力”攻击。美国发动的301知识产权调查,也主要是针对这两大类中的产品。不过,由于中国这两大类产品对美国的出口依赖度与整体的出口依赖度相差并不大,贸易战起到的效果可能不会如美国所愿。
中国从美国的进口结构:农产品可能是突破口。对于该问题,我们从美国的贸易数据进行分析。可以发现,美国对中国出口依赖度高的三大类产品主要是农产品和林产品,而对中国出口金额较大的机械设备等,对中国的依赖度则较低。尽管美国农、林产品的出口额并不大,但农业在某些州扮演着重要角色,比如印第安纳、爱荷华和威斯康辛等,意味着这些州的选票很大程度上被农民所左右。因此,中国从美国每年进口的约140亿美元大豆很可能成为制衡美国贸易制裁的关键工具。今年2月,中国商务部已对原产于美国的进口高粱进行反倾销和反补贴立案调查,对进口金额更大的美国大豆加征关税可能是一个有力的备选项。除了农产品以外,中国还可以选择美国的波音飞机等产品对美国的贸易保护举措进行反击。而且美国对中国的服务贸易为顺差,中国也可以借服务贸易针对美国进行还击。
(责任编辑:DF010)












网友评论 已有 0 条评论,查看更多评论»