华创债券:资金最宽松阶段已过去 节后面临两大时点考验
1。债上周走势回顾:美股暴跌引发避险情绪,收益率下行
本周国内债市受到美国股债波动影响较大。周二,隔夜美国股市出现暴跌,避险情绪导致美债大幅上涨,带动国内债市大涨。不过美股下跌带来的利好未能持续,周四,国内债市迎来下跌,阶段性底部在反复交易中得到确认。周五隔夜,美股再次大幅下跌,但其对美债以及国内债市影响已经减弱,美债收益率没有明显下行,国内债市窄幅震荡。
2。利率债市场展望:
(1)资金面:资金最宽松阶段已经过去,节后资金面临两大时点考验
第一,资金最宽松的阶段已经过去。近期流动性较为充裕,主要原因在于央行通过定向降准和CRA等制度安排,但换一个角度来理解,也表明春节前央行能投放的流动性已经全部用完,资金最宽松的阶段已经过去。下周随着春节取现需求的逐渐增加,资金面仍将趋紧。
春节后资金将面临两大时点考验。节后时点一:2月下旬,资金面大概率将随着CRA的到期而趋紧。随着CRA释放流动性将全部收回,流动性宽松也会随着CRA到期而消去。另外,春节回来后,各家机构面临跨月,资金价格面临较大上行压力。节后时点二:3月中下旬,资金面临量缩加升,流动性压力加大。我们认为央行稳健中性的货币政策基调未变,只是在关键时间点有维稳的需求,一旦度过关键时间点,二是,美国加息压力。三是,MPA及季末考核。(具体分析见正文)。
第二,城农商行对存单依赖度仍高。我们一直强调,同业存单是观测同业杠杆去化的重要指标,特别是城、农商银行存单发行规模、余额占比大,说明城、农商行对同业负债特别是同业存单仍然有较大的依赖度,从2月存单发行情况来看,此情况依然较为明显。
(2)基本面:通胀预期升温,节后食品、石格波动是今年关注要点
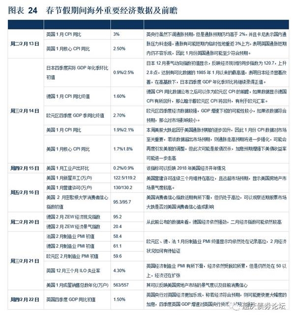
受高基数影响,1月同比增速小幅回落至1.5%,基本符合市场预期。我们认为1月是2018年全年通胀低点,2月CPI将跳升至2.6%,一季度CPI中枢在2.3,二季度CPI或继续走高至2.7%,全年CPI中枢在2.6%。对于节后CPI判断,我们认为有两点值得关注:第一,2018年2月以后食品正翘尾因素明显,价格上涨对CPI影响将被放大。第二,原油价格对CPI影响相对滞后,后期原油价格上涨仍有动力。油价对通胀的影响有滞后,前期油价的快速增长将会逐渐体现在CPI上。综合来看,食品项回升对CPI拉动将更为明显,叠加油价对通胀影响不断显现,国内通胀水平以及预期均在回升。另外,近期海外通胀水平和通胀预期也在不断升温,全球通胀水平在上行通道之中,对国内债市构成不小压力。
(3)监管方面:杠杆继续去化,农商行同业理财、表外业务迎来强监管
我们认为监管仍是未来一段时间影响债市的核心因素。一方面,本周开始,各大工作会议陆续召开,包括中国人民银行2018年工作会议、证监会系统2018年工作会议等,从内容上看,监管方向趋严,内容更为细化。另一方面,市场最为关注的资管新规将要落地,落地时间或在“两会”前,那么最有可能在2月底或3月初。内容上,从各大媒体报道来看,资管新规核心内容不会放松,意味着各机构业务调整的方向以及幅度不会改变。我们一直强调,业务调整的过程才会真正影响到债券市场,因此,随着资管新规以及更多监管细则的落地,届时收益率将受到较大冲击。
(四)海外市场方面,股票下跌美联储不为所动,股债跷跷板效应或转化成股债双杀,后续国内债市将跟随海外市场继续下跌。本周伊始,美股继上周五大跌之后于本周一再次大跌,并创2011年8月以来最大单日跌幅,随后美债收益率大幅下行,带动国内收益率也有所下行。经过调整,周四美股再次大跌,但是周四美债收益率已经不再跟随美股下跌,国内债市收益率早盘也大幅上行。
为什么美国股债跷跷板效应明显减弱?我们认为这是基本面和货币政策均没有发生变化下的必然结果。从基本面来看,美国经济持续向好,并没有出现发生危机的迹象,经济悲观预期转向乐观正,美股下跌系正常调整。从货币政策来看,一方面,美联储加息会导致美股波动幅度加大;另一方面,美股大跌美联储不为所动,货币政策不会受到影响,导致美债下跌的因素并没有发生转化。
美股影响已经过去,全球货币政策紧缩趋势进一步明显,后续国内债市将跟随海外市场继续下跌。美联储方面,1月议息会议耶伦发表鹰派声明,对美国经济以及通胀预期均较12月份更加乐观,目前美联储3月份加息几乎已成定局,同时,2018年内加息四次的概率也在不断上升。欧央行方面,市场预期其9月份结束QE的可能性大增。英央行方面,周四英央行议息会议发表鹰派言论,5月份或将迎来10年来的再次加息。同时,英央行上调了未来银行利率,加息路径较11月份更加激进。因此,2018年全球货币政策将进一步收紧,对于国内来说,不仅央行货币政策放松的空间越来越小,同时不排除跟随全球货币政策收紧趋势提高存贷款利率的可能,债市机会并未到来。
利率债投资策略:节后资金趋紧,通胀预期上升,叠加监管细则落地或加快,业务调整债市影响更大,届时债市将迎来新一轮调整。另外,春节期间,海外市场波动较大,累积风险容易在节后集中释放。建议投资者仍保持谨慎态度。
一、利率债上周走势回顾:美股暴跌引发避险情绪,收益率小幅下行
本周国内债市受到美国股债波动影响较大。周二,隔夜美国股市出现暴跌,避险情绪导致美债大幅上涨,带动国内债市大涨。不过美股下跌带来的利好未能持续,周四,国内债市迎来下跌,利率阶段性底部在反复交易中得到确认。周五隔夜,美股再次大幅下跌,但其对美债以及国内债市影响已经减弱,美债收益率没有明显下行,国内债市窄幅震荡。资金方面,央行全周暂停公开市场操作,周三进行国库现金定存1200亿,合计净回笼1000亿,资金整体偏宽松。收益率方面,国债走势较为平稳,曲线逐渐陡峭化。国开债受换新券影响,估值下行幅度较大,导致利差有所压缩。
二、利率债市场展望:股票影响逐渐消退,债市重回核心看点
(一)资金面:资金最宽松阶段已经过去,节后资金面临两大时点考验
第一,资金最宽松的阶段已经过去。周五央行称,近期,除普惠金融定向降准释放长期流动性约4500亿元外,全国性商业银行从1月中旬开始陆续使用期限为30天的临时准备金动用安排(CRA)。目前CRA使用已达高峰,累计释放临时流动性近2万亿元。近期流动性较为充裕,主要原因在于央行通过定向降准和CRA等制度安排,投放了约2.45万亿元流动性,但换一个角度来理解,也表明春节前央行能投放的流动性已经全部用完,资金最宽松的阶段已经过去。
下周随着春节取现需求的逐渐增加,资金面仍将趋紧。由于此前央行已通过公开市场回收超过1.4万亿,从历史规律来看春节取现至少将带来1-1.5万亿现金走款,随着现金走款影响显现,资金将会有所收紧。
我们认为春节后资金将面临两大时点考验。节后时点一:2月下旬,资金面大概率将随着CRA的到期而趋紧。从时间点来看,据央行9号公告,CRA已达高峰,由此可以看出,3月9日之前,CRA释放流动性将全部收回,流动性宽松也会随着CRA到期而消去。另外,春节回来后,各家机构面临跨月,资金价格面临较大上行压力。
节后时点二:3月中下旬,资金面临量缩加升,流动性压力加大。我们认为央行稳健中性的货币政策基调未变,只是在关键时间点有维稳的需求,一旦度过关键时间点,市场面临的流动性压力将加大,而这一时间点将出现在3月中下旬。原因主要考虑到三方面:一是关键时间点基本结束。2018年开年后,资金处在偏宽松的环境,银行间质押式回购处在偏低的水平,背后原因主要是央行维持春节前与春节期间流动性充裕的环境,避免出现流动性风险。3月上旬,全国两会召开,央行有维稳需求,预计会保证资金总量较为稳定,收缩速度不会太快。因此,3月中下旬则成为流动性加快收紧的窗口期。二是,美国加息压力。美联储 3 月份加息已经基本确定,叠加缩表计划上了一级台阶,美联储紧缩步伐或加快,意味着央行在美联储加息前后上调公开市场操作利率非常大,时间点上也最易出现在3月中下旬。三是,MPA及季末考核。季末商业银行面临的两大考核不仅会放大资金面波动,还会再次引发流动性分层问题。去年12月,流动性分层现象十分显著,银行机构面临考核压力,不愿向非银机构融出,导致R007与DR007利差不断走阔。3月末,相似时间点以及流动性环境下,极易再次出现类似现象,机构流动性压力不容小觑。
第二,城农商行对存单依赖度仍高。我们一直强调,同业存单是观测银行同业杠杆去化的重要指标,特别是城、农商银行存单发行规模、余额占比大,说明城、农商行对同业负债特别是同业存单仍然有较大的依赖度,从2月存单发行情况来看,此情况依然较为明显。数据显示,存单前2周合计发行8978亿,净融资3100亿。其中,城农商行发行量高位,前两周发行量分别达到2800亿、2348亿,净融资额分别高达2123亿、864亿。股份制银行发行量、净融资额有所回落,前两周分别发行1748亿、1805亿,净融资额回落至575亿、160亿。
对于节后存单价格走势,我们认为,在流动性逐渐收紧趋势下,存单利率会企稳。考虑到到期压力不小,叠加月末时间点,存单利率有上行动力。春节期间存单约有2300亿到期,部分到期量会延后,叠加节后至月末存单仍有4000亿到期,银行面临一定的到期压力。
(二)基本面:通胀预期升温,节后食品、石油价格波动是通胀关注要点
受高基数影响,1月CPI同比增速小幅回落至1.5%,基本符合市场预期。我们认为1月是2018年全年通胀低点,2月CPI将跳升至2.6%,3月升至2.7%,一季度CPI中枢在2.3,二季度CPI或继续走高至2.7%,全年CPI中枢在2.6%。对于节后CPI判断,我们认为有两点值得关注:
第一,2018年2月以后食品正翘尾因素明显,价格上涨对CPI影响将被放大。
2017年食品价格在1月攀升高位后,2月开始快速回落,直到8月以后,食品价格开始企稳回升,并且在11月以后加快上涨,我们认为这会导致食品项翘尾显现将在今年2月以后较为明显,食品价格回落对CPI影响将减弱,食品价格的上涨对CPI的拉动幅度会被放大。
回顾历史,2003年情况与今年较为类似。由于2002年基数低,2003年CPI食品项环比下滑时,同比下滑程度少,甚至部分月份出现上涨;CPI食品项环比微涨时,同比开始上涨幅度加大。具体来看,2003年的3月、4月CPI食品项环比为负,均为-1%,对应的3、4月份同比却持续上涨,从2月份的1.8%上涨到3月份的3.2%。9-12月环比增速较低,大约在2%左右,CPI食品项同比幅度却高达4%,甚至11月升至8%以上,大幅拉升当月CPI攀升至3%以上。
2010年也出现了同样的翘尾效应推高CPI同比的现象。2009年3月-8月,食品项同比均处于负值。2010年,翘尾效应推高CPI同比的现象再次出现。2010年4月、5月CPI食品项环比低于0,分别为-0.1%、-0.5%,可同比却是大幅上涨,从2月份的5.2%上涨到6月份的6.1%。
后期看,18年食品项变化对CPI较为关键。与02、09年对比,17年食品项同比跌幅深度更高,同比增长低于0的月份也不少,按照季节性规律测算,即使食品项环比在3-6月出现回落,食品同比依然5%-6%。如果出现食品项的回落幅度低于预期或增长,则食品同比则会出现更高程度上行,进而对CPI拉动幅度加大。因此,今年食品价格波动值得密切关注。
第二,原油价格对CPI影响相对滞后,后期原油价格上涨仍有动力。我们认为油价对通胀的影响有滞后,前期油价的快速增长将会逐渐体现在CPI上。另外,对于2018年油价,我们认为在全球经济复苏步伐加快,减产力度不减背景下,油价不具备回落条件,全年中枢或将维持高位,油价高位对通胀的影响也将持续,非食品项将会维持较高水平。
1。原油价格对CPI影响相对滞后,前期油价快速上涨影响将会逐渐显现。原油价格对通胀影响途径较为多,影响滞后时间并不相同,导致影响持续性较强。具体来看,途径一:原油价格直接推升国内能源价格,影响CPI中水电燃料项和交通燃料项,这一传导较为直接,一般该项变动仅滞后1个月左右。途径二:油价通过抬高化工品成本,间接传导给衣服、鞋类,这类传导较为缓慢,一般滞后7个月左右。由此来看,短期内,1月石油价格快速上行将影响2-3月非食品价格强劲。中期来看,本轮原油价格上涨于去年7月份,并且持续上行,对化工相关产品价格传导将会逐渐显现。
2.2018年原油价格不具回落条件,全年中枢仍会处在高位。2月之后,油价出现回调,不过我们认为后期油价不具备回落条件,18年油价中枢仍将维持在较高位置,主要原因在于,一方面,减产导致供给持续收缩,地缘政治因素扰动频繁,另一方面,全球经济复苏,原油需求向好。具体来看:(1)供给端:减产协议仍将延续到18年底,减产幅度仍有可能加大。去年维也纳会议上,OPEC与俄罗斯为首的非OPEC产油国达成协议,共同将减产协议延长至2018年年底,延长方案将维持现有的约180万桶/日减幅不变,可能会在明年6月做出进一步调整。本次减产协议还对利比亚和尼日利亚产量进行约束,要求俩国产量上限之和为280万桶/日。而且,利比亚和尼日利亚均表示两国2018年的石油产出不高于2017年。另外,沙特阿拉伯是OPEC中最大产油国,产量占到总和的31%,是执行减产协议的领头羊。当前沙特政府严重依赖石油产业,考虑到目前政府改革有较大资金需求,沙特有严格执行减产协议以维持油价高位的动力,并且有可能会进一步加大减产幅度。
(2)供给端:中东乱局持续,地缘政治冲突难以得到缓解。2017年,中东地区冲突加剧,助推油价,展望2018年,我们认为地缘政治因素对油价影响仍然难以得到缓解。中东地区政治冲突仍存在爆点,美俄争霸、巴以问题、伊核问题等错综复杂,难以在短时间内解决,因此地缘政治风险仍有可能继续成为今年油价的推手。
(3)需求端:欧美引领全球经济复苏,全球原油需求进一步扩张。美国经济基本面向好,税改的利好也会持续释放。从增速来看,美国2017年同比增速逐季上升,站稳2%水平,全年同比增速达到2.3%,显著高于2016年1.5%;就业方面,美国10月失业率创下多年年以来历史新低,之后维持4.1%水平,并且薪资水平已有抬头,收入正在增长。另外,欧盟经济已经步入全面复苏阶段,得益于经济刺激政策效果,欧盟个人消费表现强劲,贸易、投资显著增长,政府赤字与债务水平有所改善,多项数据持续向好。由此来看,欧美引领全球经济复苏,未来对原油需求将进一步扩大。
综合来看,食品项回升对CPI拉动将更为明显,叠加油价对通胀影响不断显现,国内通胀水平以及预期均在回升。另外,近期海外通胀水平和通胀预期也在不断升温,全球通胀水平在上行通道之中,对国内债市构成不小压力。
(三)监管:杠杆继续去化,农商行同业理财、表外业务迎来强监管
近日,媒体报道称2018年农村中小金融机构监管工作会议召开,监管层或对农商行等农村金融机构在区域分支机构设立、表外理财上继续强化监管。在区域经营上,以本地为主,贷款不能出县,资金不能出省。在同业和表外理财上,继续去杠杆。
同业理财成为农村金融机构扩张规模、规避监管的套利工具。同业理财具有批发业务的特征,对价格更为敏感且募集规模较大,容易作为银行冲量工具,特别是对于地方性的城、农商行。同时,对于同业理财的监管较为分散,集中性不强,在理财业务管理中并未将同业理财单独列示给予管理,对于同业业务的监管也只是纳入“同业投资”范畴,并没有更为针对性的指标监管或风险管理措施。同业非保本理财属于银行表外业务,不用计提风险资本、不纳入同业负债,成为银行快速扩张规模,替代表内信贷的有效工具,在过去两年规模快速增长,其中大部分资金通过自营或委外进入债券市场,催生债市杠杆和泡沫,形成以同业理财为媒介,以债市杠杆为终端的同业链条。
农商行同业理财、表外业务受到强监管。随着监管的进一步推进,监管的具体安排逐一明确,此次针对农商行同业理财、表外业务的约束也有较为清晰的安排。据媒体报道,约束主要体现在两方面,一是开展专项排查,摸清农金机构的理财投向、互相发行、互相购买的真实风险底数,排查情况的结果将于4月底前上报。二是逐步压缩规模,重点关注三类情况,包括,发行同业理财占表内规模超2.5%,募集资金投向低评级信用债超50%,委外投资占比超90%。同时,对于同业理财规模不大的机构,原则上不得新增,也不得续作。
后期看,同业链条将被逐步清理,债券市场将会迎来新一轮冲击。作为同业嵌套重要一环的同业理财业务规模将进一步收缩,意味着部分委外提前赎回或到期不续,届时将会引发资产端的清理,而债券作为投资端重点配置的品种,将受到较为剧烈的冲击,其中流动性较强的品种首先会遭到抛售。
综合而言,监管仍是未来一段时间影响债市的核心因素。一方面,本周开始,各大工作会议陆续召开,包括中国人民银行2018年工作会议、证监会系统2018年工作会议等,从内容上看,监管方向趋严,内容更为细化。另一方面,市场最为关注的资管新规将要落地,落地时间或在“两会”前,那么最有可能在2月底或3月初。内容上,从各大媒体报道来看,资管新规核心内容不会放松,意味着各机构业务调整的方向以及幅度不会改变。我们一直强调,业务调整的过程才会真正影响到债券市场,因此,随着资管新规以及更多监管细则的落地,届时收益率将受到较大冲击。
(四)海外:股票下跌美联储不为所动,股债跷跷板效应或转化成股债双杀
海外市场方面,股票下跌美联储不为所动,股债跷跷板效应或转化成股债双杀,后续国内债市将跟随海外市场继续下跌。本周伊始,美股继上周五大跌之后于本周一再次大跌,随后美债收益率大幅下行,带动国内收益率也有所下行。经过调整,周四美股再次大跌,但是周四美债收益率已经不再跟随美股下跌,国内债市收益率早盘也大幅上行。对此,我们认为:
美股再次大跌,但美债收益率却没有明显下行,股债跷跷板效应明显减弱。周一,美股大幅下跌,道指创2011年以来最大单日跌幅,跌幅4.61%,标普创2011年8月份以来最大单日跌幅,收跌4.1%。美股大跌引发市场避险情绪上升,10年期美债收益率大幅下行13.5个bp,脱离四年高位。由于美股大跌,美债大涨,周二受海外因素影响国内债市同样出现大幅上涨,现券收益率显著下行,10年国开收益率盘中跌破5%。周四,美股再次大跌,道指跌幅达4.15%,标普跌幅达3.76%,虽然幅度不及周一,但依然较大。但是,周四美债收益率不再跟随美股大幅下行,仅小幅下行1.2个bp,股债跷跷板效应明显降低,国内方面,受美债收益率坚挺影响,周五开盘利率债收益率大幅上行。
为什么美国股债跷跷板效应明显减弱?我们认为这是基本面和货币政策均没有发生变化下的必然结果。
从基本面来看,美国经济持续向好,并没有出现发生危机的迹象,经济悲观预期转向乐观正,美股下跌系正常调整。2017年底,特朗普税改成功落地,其将对美国投资和消费产生较大刺激,为美国经济注入新动力。从近期公布的2018年美国经济硬指标来看,2018年开年美国经济依然十分强劲。美国1月非农就业人数远超市场预期,失业率维持低位,显示就业依然强劲数据,为美国经济保驾护航。薪资增速终于回升,创下近期新高,表明困扰美国经济的薪资终于出现了上涨,或将刺激美国通胀进一步走高;美国1月制造业为59.1,虽然有所下滑,但为近年来的第三高位,并处在高景气区间。而且美国新订单和进口订单指数则均维持在高位,表明美国制造业正在进一步扩张。另外,我们此前也提到,从目前美联储对美国经济的判断来看,美国经济前景更加向好。在基本面依然强劲的情况下,美股下跌是因为利率上行以及此前美股涨幅太大、估值太高所致的正常性回调。
从货币政策来看,一方面,美联储加息会导致美股波动幅度加大。随着加息的继续推进,债市收益率逐渐走高,无风险利率走高,这时市场预期利率的进一步走高会对股票市场将会产生不利影响,担心利率继续走高对抬升公司融资成本,降低企业利润,这时股票市场将会出现调整。回看过去美联储历次加息,过程中随着美债收益率的不断走高,美股几乎均发生过大幅调整,也出现过股市大跌,引发避险需求,资金涌向美债导致债券收益率下行的情况,但这种情况往往只是短暂的,而后随着美联储继续加息,股债双杀的局面时有发生。
本次也不例外。本质上来看,目前美国通胀和经济预期逐渐增强,美联储采取加息措施将导致流动性收缩,这种情况之下本就不会产生股债跷跷板效应。这是因为只有美联储保持不动的情况下,流动性的宽松才会导致利率的上行导致股票市场的下跌,资金才会由股票市场回流到债券市场上。因此,美股的下跌不会导致美债的好转。对于国内投资者而言,更应该关注美债利率的波动,而非美股的波动。
另一方面,美股大跌美联储不为所动,货币政策不会受到影响,导致美债下跌的因素并没有发生转化。此前我们已经多次分析,也多次强调,本轮加息不管是从时间、次数和幅度上来看,均和此前有较大区别,美联储显得更为谨慎,叠加目前美国实际利率依然维持在低位,并没有大幅上行,因此美联储加息对美国经济的负面影响的来临可能会推迟。另外,从美联储的表态中也可以看出,美联储并不担心股票市场的下跌,认为其正常性回调。美联储三号人物杜德利以及芝加哥联储Evans均对股市下跌表达了看法,称股市震荡与经济前景无关,只是部分调整而已,股市当前下跌还不足以引起美联储官员们的担忧。因此,美联储并不会因为股票下跌而放慢加息速度。所以引发美债收益率不断上行的核心因素并没有发生转变,股债券跷跷板效应将转化成股债双杀。在美国经济向好,通胀预期抬头,美联储加息形势下,美债趋势性熊市已经开启,股票下跌并不会使得这些因素发生变化,因此美债趋势性跌势并未扭转。
美股影响已经过去,全球货币政策紧缩趋势进一步明显,后续国内债市将跟随海外市场继续下跌。美联储方面,1月议息会议耶伦发表鹰派声明,对美国经济以及通胀预期均较12月份更加乐观,目前美联储3月份加息几乎已成定局,同时,2018年内加息四次的概率也在不断上升。欧央行方面,市场预期其9月份结束QE的可能性大增。英央行方面,周四英央行议息会议发表鹰派言论,5月份或将迎来10年来的再次加息。同时,英央行上调了未来银行利率,加息路径较11月份更加激进。因此,2018年全球货币政策将进一步收紧,对于国内来说,不仅央行货币政策放松的空间越来越小,同时不排除跟随全球货币政策收紧趋势提高存贷款利率的可能,债市机会并未到来。
(责任编辑:DF078)












网友评论 已有 0 条评论,查看更多评论»