兴业证券:金融监管稳扎稳打 银监会推穿透监管
摘要:
1)“”达成多项成果,美国派团参加;
2)中美百日谈判就贸易、金融服务和能源等多方面达成共识;
3)金融监管稳扎稳打,银监会推穿透监管;
4)特朗普因辞退FBI局长等事件,导致被弹劾风险上升;
5)法国总统马克龙任命中右翼菲利普任总理,力图团结共和党。
国内
5月14日-15日,“”国际合作高峰论坛在北京举行,本次论坛主题是“加强国际合作,共建,实现共赢发展”,一带一路沿线29个国家的元首及政府首脑、多位国际组织负责人,以及包括美国和日本在内的130多个国家的各界人士出席论坛。本次论坛共形成270多项成果,涵盖政策沟通、设施联通、贸易畅通、资金融通、民心相通5大类,共76大项。高峰论坛圆桌峰会发布联合公报声明,在“一带一路”倡议等框架下,共同致力于建设开放型经济、确保自由包容性贸易、反对一切形式的保护主义,将努力促进以世界贸易组织为核心、普遍、以规则为基础、开放、非歧视、公平的多边贸易体制。此外,中国将于2019年举办第二届“一带一路”国际合作高峰论坛,即提出不到4年的“一带一路”倡议开始尝试建立起长效化机制。值得一提的是,在“一带一路”高峰论坛举办之前的5月12日,中美双方就农产品贸易、金融服务、能源等达成共识,内容包括:中方将尽快允许进口美国牛肉、美国欢迎中国自美进口液化天然气、中方将在2017年7月16日前允许在华外资全资金融服务公司提供信用评级服务、美方欢迎来自中国企业家的直接投资等。同时,美国也派出代表团参加了“一带一路”高峰论坛。
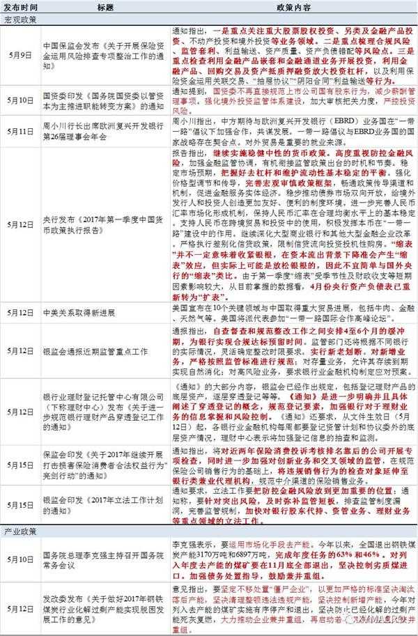
金融监管聚焦跨市场风险,保护消费者合法权益:
1)银监会发布《2017年立法工作计划的通知》,强调及时弥补监管短板,加快对股东代持、资管业务、理财业务等重点领域的立法工作,同时银监会通报了近期监管重点工作,在自查督查和规范整改工作之间安排4至6个月的缓冲期,为银行实现合规达标预留时间,并实行新老划断,对新增业务,严格按照监管标准进行规范;
2)理财登记托管中心有限公司发布《关于进一步规范银行理财产品穿透登记工作的通知》,进一步明确并且具体阐述了穿透登记的概念,规范登记要素,加强银行对于理财业务的信息掌握和风险控制;
3)近日保监会先后发布《关于开展资金运用风险排查专项整治工作的通知》和《关于2017年继续开展打击损害保险消费者合法权益行为“亮剑行动”的通知》,前者强调重点关注重大股票股权投资等业务领域,以及合规风险、监管套利等风险点,并要求重点检查利用金融产品嵌套和金融通道业务开展投融资,放大投资杠杆等行为;后者在规范保险公司销售行为的基础上,将检查对象延伸至银行类兼业代理机构,同时进一步加强对创新业务和交叉领域的监管。
此外,近日央行发布的《2017年第一季度中国货币政策执行报告》显示宏观审慎仍是着重强调的主题,但相比2016年4季度,本次报告显示央行逐渐从强调增强金融监管,转向更多地维持和细化。
国内:货币政策
上周,央行公开市场净回收1200亿元,结束连续四周净投放。近日一,央行暂停公开市场操作,周二净投放1700亿,周三净投放100亿元。周二净投放1700亿可能是对冲1795亿到期MLF的影响,不过5月12日央行已开展4590亿元MLF操作,对冲5月3日和5月16日到期的4095亿MLF。近期,央行暂停28天逆回购,公开市场操作则以7天逆回购为主。
国内:其他经济政策
海外
近日发言的美联储官员在加息次数和缩表问题上表态基本一致。在加息次数问题上,近日发言的票委(voter)基本认同2017年将再加息2次,但具体加息次数会随着经济基本面的变化而调整。Harker认为若通胀上升,美联储2017年可能还将加息超过2次;而Evans表态称应当维持宽松措施,以实现通胀目标,若通胀前景面临更多不确定性,可再加息一次,但加息超过两次会“令人非常惊讶”。在缩表问题上,近日发言的票委大部分认同联储需要循序渐进调整资产负债表,Evans认为联储可能会在年底前调整资产负债表,渐进缩表过程将需要3-4年;Harker则更倾向于未来加息2次之后再缩表,并根据市场反应调整缩表速度;Dudley则认为审慎缩表时将同时削减MBS与美债持仓,可能在今年稍晚或者2018年开始缩表。目前来看,6月联储会议很可能会在加息的同时发布有关缩表的重要信息。
欧日央行仍维持偏鸽表态。5月10日,欧央行行长德拉吉再次表示经济增长面临的风险平衡肯定已经改善,但现在宣布政策已取得成功还为时尚早,潜在通胀压力继续受到抑制,且尚未表现出令人信服的上行趋势,薪资尚未反映经济复苏的情况,目前考虑QE退出的时间尚未到来。5月10日,日央行发布4月货币政策会议观点总结,指出日本出口和生产显示正面迹象,部分委员认为指出应当维持目前强有力宽松措施,在可能时削减日本购买规模,放慢国债购买步伐以确保可持续性。此外,日央行行长黑田东彦表态称,需要延续目前强有力的宽松措施,目前讨论具体的退出QE策略还为时尚早。
英央行维持货币政策不变.5月11日,英国央行召开决策会议,会议决定维持当前货币政策不变。有两点值得注意:1)行长卡尼表示英央行尚未针对无序退欧建模,引发市场担忧;2)卡尼同时还表示货币政策委员会判断货币政策收紧幅度或需大于市场预期。此外,英央行将2017年四季度通胀预测上调至2.82%,下调一年后通胀率预测至2.64%。同时,将2017年增速下调至1.9%,2018年增速上调至1.7%。
海外:G4货币政策
海外:美联储加息预期
受特朗普辞退FBI局长科米等政治事件的负面影响,近日联邦期货隐含的6月加息概率由100%下降至93.8%, 7月加息概率由92.0%下降至86.5%,9月加息概率由95.8%下降至90.7%。
海外:新兴市场货币政策
5月12日,秘鲁央行宣布将参考利率下调25个基点至4.00%,为该国自2015年以来首次降息。
海外:重要事件进展-特朗普辞退FBI局长
近期,特朗普辞退FBI局长科米后续事件陆续爆出。据美媒报道,科米2月会见特朗普后不久在备忘录中称,总统要求他结束对前国家安全顾问迈克尔·弗林的调查。而据称特朗普近期在会见俄罗斯外长及俄罗斯驻美大使期间,可能向他们泄露了有关恐怖组织伊斯兰国的绝密情报。这些事件使得市场预期特朗普被弹劾的风险大幅上升,被弹劾概率从19%升至29%,造成美元指数下跌。
海外:重要事件进展-
5月15日,法国新任总统马克龙任命中右翼的共和党人爱德华·菲利普为法国总理,他将担负起将马克龙的经济改革方案付诸于行动的重任。菲利普自2010年以来一直担任法国第二大港口勒阿弗尔市的市长一职。
马克龙选择菲利普表明,曾在社会党人奥朗德政府担任部长的马克龙着眼于在6月份的议会选举前扩大政府的号召力。要想有效加强对政府的控制,马克龙所在政党需要在国民议会中成为多数党,或者至少拿下足够的席位来组建联合政府,否则他会面临被架空的命运。
海外:重要事件进展-德国大选
德国将于9月24日举行联邦议院选举。oddschecker博彩给出的候选人隐含获胜概率为:尔领导的德国基督教民主联盟和巴伐利亚基督教社会联盟姊妹党(简称基民盟/基社盟,或CDU/CDS)获胜概率为86.86%,舒尔茨领导的德国社会民主党(简称社民党,或SPD)的获胜概率为18.49%,极右翼的德国选择党(AfD)的获胜概率降至3.33%。近期,基民盟继在萨尔州以及石荷州的选举中获得胜利后,5月14日又北威州州议会选举中击败社民党。作为德国人口最密集的大州,北威州选情向来被视为大选最重要的。目前来看,如不发生重大突发事件,基民盟/基社盟应该能在9月的大选中成为议会第一大党并与其它党派联合执政,也意味着默克尔第4次连任似乎问题不大。
海外:重要事件进展-英国大选及退欧
英国将于6月8日举行大选。据5月14日民调数据显示,现任首相梅所在的保守党支持率为48%,杰里米科尔宾所在的工党支持率为28%,保守党大幅领先。5月15日,欧盟收紧有关英国退欧的过渡性安排的措辞,细化了公民权利方面的要求,并且澄清了欧洲法院的角色。英国退欧谈判预计于6月8日英国大选之后启动。
海外:一周重点数据预报
(原标题:【兴证宏观】中美关系的新变化(政策追踪))
(责任编辑:DF010)












网友评论 已有 0 条评论,查看更多评论»