海通证券姜超:信用资质国进民退 去杠杆下关注风险
摘要:
1.发债民企在哪里?
1. 充分竞争的中下游行业。我们统计了各行业发债企业中民营企业的占比,计算机、、电气设备、轻工制造和行业均超过50%,多是充分竞争的中下游行业;而上游行业诸如钢铁、煤炭则是以大型国有企业为主导,发债企业中民营企业占比较少。2.北上广深和江浙、山东。北上广深、江浙、山东是民企债券存量较多的几个地区。北上广深民企债券主要以地产债为主;江浙地区则集中在商业贸易和地产行业,化工、建筑装饰、钢铁、纺织等行业的民企债券也较多;山东地区发债民企主要集中在化工、、综合、纺织服装行业,规模占比合计达到77%。
2.为何说信用资质国进民退?
1)经营角度,供给侧改革国企受益更多
利润在国企、民企间再分配。供给侧改革改的是煤炭、钢铁等严重过剩的行业,在缩减产能的同时导致了相关产品价格的大幅上涨,推升了大部分中下游企业的成本,部分产品缺乏涨价基础、议价能力不强的企业,利润受到挤压。从企业结构上看,上游行业多为国企,中下游行业诸如纺织服装、轻工制造等则以民营企业为主。因此,在上下游受益不均的同时,利润也在国企、民企间进行了再分配,民营企业显然是受到挤压的那一端。
国企盈利增速远高于民企。16年四季度规模以上企业中,国企利润总额同比增速为20%,是私营企业利润增速的10倍。2017年1季度国企营业收入和利润总额同比增速分别为18%和71%,私营企业实现营业收入和利润总额同比增速仅有13%和16%,远低于国企。行业层面来看,规模以上工业企业中超过一半的利润增量来自于采矿、黑色金属、有色等供给侧改革相关行业。
2)融资角度,民企“融资难、融资贵”加剧
民企应付债券占债务的比重较高。计算机、传媒、纺织服装、、行业的民营企业普遍具有高债券融资比例的特点,这些行业应付债券占有息负债的平均比值均在40%以上。其他行业民企债券融资依赖度多在20%-30%。
市场调整期民企发债规模仍然较高。受债市调整和监管升级影响,16年12月-17年2月信用债净融资连续3个月为负,但民营企业在这3个月里,债券的发行量还是覆盖了到期量,净融资额一直在零值以上。17年3月信用债净融资小幅转正,民营企业是主要推动方,当月债券发行额超过810亿元,净融资接近300亿元。
发债以维持债务滚动,较难转向贷款。债市经过大幅的调整,目前的融资成本已经不低,甚至还要高过银行贷款,但从发行结果来看,一季度民营企业发行债券中,募集资金主要用于债务滚动,而且仍有44%的债券募集资金会用于偿还或置换贷款,或表明在债券融资优势渐消的时候,民营企业也较难转向银行贷款。
金融市场加息,推升债券融资成本。相较去年,今年主要信用债品种发行均值明显上移,比如4月份企业短融发行成本较去年12月上行了接近60BP,3-7年中票发行成本较去年12月上行了约90BP。对民营企业来讲,获得银行更多的贷款存在困难,不得不继续发债以滚动债务,承担了上行的成本。
3.金融去杠杆或推升民企风险!
货币政策转向,融资环境趋紧。不论是央行抬高资金成本,还是今年央行MPA考核从严、银监会出台7大文件,核心目标是抑制银行体系的货币超发,尤其是对逃避监管的影子银行体系要严格监管。这就意味着在去杠杆过程中,原先被多创造出来的流动性会逐渐收回来,用来满足信用融资的资金也会变少。
金融去杠杆,风险偏好趋降。银监会规范委外或促使资金回流表内,而且近期已经出现一些银行赎回委外,给债市带来抛压;监管的推进将进一步降低银行风险偏好,低等级信用债新增需求下降,且在信用创造整体收缩的背景下,民企和小企业的信贷融资首当其冲,造成民营企业融资的趋紧。另外,受部分企业担保圈贷款风险的影响,银监会52号文要求排查“担保圈”风险,也会增加民营企业获取贷款的难度。
债券到期量高,再融资难度加大。目前民营企业存量债券规模在2万亿左右,存量债券年内到期的约3450亿元,比去年同期的实际到期量还要多350亿;而且2018年-2021年每年还会有3000、4000亿元的到期量。随着前两年货币宽松时发的债券陆续到期,融资趋紧容易引发流动性风险。
超预期信用风险下降,但民企信用风险趋升。由于中上游国企盈利和现金流改善、供给侧改革仍在推进、防控金融风险下政府维稳动力强,超预期信用事件发生的概率降低,出现像16年4月份那样由信用风险引发股债调整的可能性不大,但在融资环境趋紧、严监管挤泡沫的大环境下,信用风险仍需高度警惕,尤其是对于信用资质较差的民营企业!
以下是正文:
1. 发债民企在哪里?1.1 充分竞争的中下游行业
下游充分竞争行业,民企占比较高。我们统计了各行业发债企业中民营企业的占比,发现计算机、医药生物、电气设备、轻工制造和纺织服装行业均超过50%,这些行业多是下游竞争较为充分的行业;相反,中上游行业诸如钢铁、采掘等行业多以大型国有企业为主导,发债企业中民营企业占比不足20%。
债券余额的行业占比也是如此。纺织服装、医药生物、电气设备、电子行业民企债券余额占比均高于40%;而军工、交运、行业民企债券余额占比均低于3%。地产行业比较特殊,其民企家数占比24%,但民企发债规模达到40%。
1.2. 北上广深与江浙、山东
北上广深、江浙、山东是民企的聚集区域。从存量债券规模来看,北京、上海地区民企债券规模约1840亿元和1445亿元,广东省民企债券规模2444亿,主要是广州市(957亿元)、深圳市(715亿元)的民企债券。浙江省民企债券规模2096亿元,江苏省也有1649亿元,江浙地区合计超过全国的1/5。其他民企债券较多的地区还有山东省(1226亿元)、河北省(950亿元).
不过不同地区民营企业的情况有所不同,北上广深作为绝对的一线城市,地产和发达,民企债券主要以地产债为主,金额占比达到29%,和非银金融行业债券也分别占到了16%和9%。
江浙地区发债民企则集中在商业贸易和地产行业,民企债券规模占比分别为19%和16%;化工、建筑装饰、钢铁、纺织等行业的民企债券也占到一定比例,分别为12%、9%、6%和5%。山东地区发债民企主要集中在化工、食品饮料、综合、纺织服装等行业,这几个行业的民企债券规模占比合计达到77%。
2. 为何说信用资质国进民退?
2.1. 经营角度,供给侧改革国企受益更多
去年大刀阔斧推进的供给侧改革,在控制了相关行业产能的同时也造成了利润在行业间、不同性质企业间的再分配。
利润在上下游再分配。供给侧改革主要改的是煤炭、钢铁、有色等严重过剩的行业,在缩减产能的同时出现了相关产品价格(特别是黑色系价格)大幅涨价的现象,而这些行业的产品价格又与各行各业原材料息息相关。部分议价能力不强的中下游行业,产品缺乏涨价基础,但成本又在上升,因而利润受到挤压,供给侧改革导致利润在上下游之间再分配。
利润在国企、民企间再分配。从行业企业结构看,上游行业诸如采掘、钢铁、有色行业,龙头多为国企;下游行业诸如纺织服装、轻工制造、医药生物等则以民营企业为主,竞争较为充分。因此,在上下游受益不均的同时,利润也在国企、民企间进行了再分配,民营企业显然是受到挤压的那一端。
近期国企盈利增速远高于私企。根据统计局的数据,16年四季度,规模以上企业中,国企利润总额同比增速为20.4%,是各类型企业中最高的,其次是外企和股份制企业,私营企业利润增速仅为2.1%。2017年1季度,规模以上企业中,国企实现营业收入和利润总额同比增速分别为18.2%和70.5%,私营企业实现营业收入和利润总额同比增速仅有12.8%和15.9%,股份制企业也仅有15.2%和30.2%,均远低于国有企业。
行业层面来看,超过一半的利润增量来自于采矿、黑色金属、有色等供给侧改革相关行业。具体来看,统计局统计的规模以上工业企业中,采矿业总利润由去年1季度亏损79.7亿元转为今年1季度盈利1228.8亿元,占规模以上工业企业利润总额的7.2%,利润增量则占到了35.4%。17年1季度黑色金属冶炼级压延加工业、冶炼及压延加工业分别实现利润657.1亿元和459.6亿元,同比均成倍增长,合计利润增量是总额的20%。
中下游行业中除了通用/制造、、汽车等行业1季度利润同比增速较高外,其他行业利润增速均较慢。而烟草和电力、热力、燃气和水供应行业由于成本上涨但价格调整缓慢,行业利润出现了负增长。
对上市公司数据分析的结论也是一致的。我们利用上市公司的数据统计了各行业16年四季度营业收入与营业成本同比增速之差,发现表现抢眼,行业营业收入增速与营业成本增速之差高达24%,其次是有色、国防、建筑材料,增速差都在4%以上,采掘行业也在2%左右,而这些行业多少都受益于供给侧改革;营业成本增速反超营业收入的行业,主要是食品饮料、纺织服装、机械设备、传媒、电气设备等下游行业,公共事业行业营业成本增速要高出收入增速16个百分点。
具体到微观企业层面,我们统计了16年四季度不同行业中营业收入增速高于成本增速的上市公司家数占比,钢铁、有色、采掘行业排前三,有75%的钢铁上市公司营业收入增速高于营业成本增速,有67%的采掘行业上市公司营业收入增速高于营业成本增速,71%的上市公司营业收入增速高于成本增速。
2.2. 融资角度,民企“融资难、融资贵”加剧
2.2.1 民企应付债券占债务的比重较高
计算机、传媒、纺织服装、医药生物、食品饮料行业的民营企业普遍具有高债券融资比例的特点,这些行业的平均资产负债率均在55%以下,应付债券占有息负债的平均比值在40%以上,虽然杠杆率普遍不高,但对债券融资的依赖较高,债券利率的上行将显著增加其融资成本。
其他行业民企债券融资依赖度多在20%-30%。其中,汽车、地产、机械设备民企债券融资平均比例接近30%,依赖度相对较高;地产、钢铁、交运民企资产负债率最高,平均值均接近或超过70%。
2.2.2 市场调整期民企发债规模仍然较高
债市大幅调整时期,民营券发行量仍覆盖了到期量。从净融资额来看,受债市调整和监管升级影响,16年12月-17年2月信用债净融资连续3个月为负,主要品种(中票、短融、、企业债、定向工具)信用债净融资累计减少超过4000亿元。但单独从民营企业融资变动来看,在这3个月间,其债券的发行量还是覆盖了到期量,净融资额一直在零值以上。
3月民营企业债券净融资率先回暖。17年3月信用债净融资小幅转正,民营企业是主要推动方,当月债券发行额超过810亿元,净融资接近300亿元;地方国有企业向来是信用债融资主力,但3月份净融资额只有131亿元,远低于民企;央企信用债净融资额还是为负,净融出196亿。4月以来信用债发行量略有回升,主要是地方国企和民营企业在发债,央企净融资还是为负。
民营企业在债市大幅调整的时期,仍在发行债券覆盖到期量;在调整稍缓的3月份,债券净融资就恢复到较高水平,都反映出民营企业债券融资的需求更为迫切。
2.2.3 发债以维持债务滚动,较难转向银行贷款
从募集资金目的来看,主要用于债务滚动。截至4月中,2017年以来新发信用债中,民企发债占比18%,共融资超过1400亿元,所发债券有接近一半是1年及以下的短期融资券,主要用于偿还债务。
一季度民企发债用于偿还或置换贷款的比例仍有44%.去年一季度的时候,由于债券利率不断下行,与贷款相比具有较高的性价比,所以许多企业发行债券替换高息的贷款,以偿还贷款为主要募集目的的债券发行比例达到67%;而今年一季度债市经过大幅的调整,融资成本已经不低,甚至还要高过银行贷款利率,从发行结果来看,一季度民营企业发行债券中,仍有44%的债券募集资金会用于偿还或置换贷款,另外有23%主要用于偿还债券或其他债务。
这或许表明,在债券融资优势渐消的时候,民营企业也较难转向银行贷款。
2.2.4 金融市场加息推升民企融资成本
金融市场加息,债券发行成本上行。自16年下半年以来,央行货币政策逐渐趋紧,今年一季度央行在金融市场多次上调操作利率,引导资金成本继续抬升。受此影响,债券市场也结束了13年以来的大牛市,利率大幅上行。相较去年,今年主要信用债品种发行利率均值明显上移,4月以来短融发行成本平均值为4.67%,3-7年期中票发行成本平均值为5.2%,较去年4月分别上行了约1.5个百分点和1.3个百分点,较16年12月也已经分别上行了约60BP和90BP,企业债券融资成本抬升。
民企融资成本增加,债务负担加重。债券融资成本上行或受限的情况下,国企可以较容易地转向间接融资,寻求银行贷款。但是对民营企业来讲,获得银行更多的贷款存在困难,不得不继续发债以滚动债务,承担了利率上行的成本,由于民企对债券融资的依赖度较高,发行成本的上行将显著增加企业财务负担。
3、金融去杠杆推升民企风险
3.1. 货币政策转向,融资环境趋紧
货币政策趋紧,金融市场加息。从去年8月底以来,央行的货币政策逐步从偏宽松转向偏紧,去年央行“锁短放长”,开启14天和28天逆回购,变相抬高资金成本,进入17年已经开始在金融市场加息,一季度央行多次上调MLF、逆回购、SLF利率,抬高资金成本,货币市场利率中枢逐渐上移。今年政府工作报告给M2增速定的目标是12%,比2016年下调了1%,也是想给市场传递货币政策从宽松回归稳健的信号。
金融去杠杆,信用创造下降。过去几年金融机构一直走在加杠杆的路上,许多中小型银行借助同业存单的发行扩张负债规模,又通过大量配置同业资产和非标追逐利润,导致了金融体系内杠杆的不断积累。据我们统计,小型银行的总资产增速从15年初的20%上升至16年的接近30%,中型银行从15%上升至近20%,远超的增速,这其中被创造出来的货币一部分在机构间周转,使得同业链条被拉长,另一部分则绕道投向一些高收益资产,助长了资产泡沫。
因此,当前推动金融去杠杆是政府理性的选择,而不论是央行抬高资金成本,还是今年央行MPA考核从严、银监会出台7大文件,都是在限制银行同业业务的无序扩张,核心目标是抑制银行体系的货币超发,尤其是对逃避监管的影子银行体系要严格监管。这就意味着在去杠杆过程中,原先被多创造出来的流动性会逐渐收回来,也就是说全社会的钱会变少,用来满足信用融资的资金也会变少。
3.2. 金融去杠杆,机构风险偏好趋降
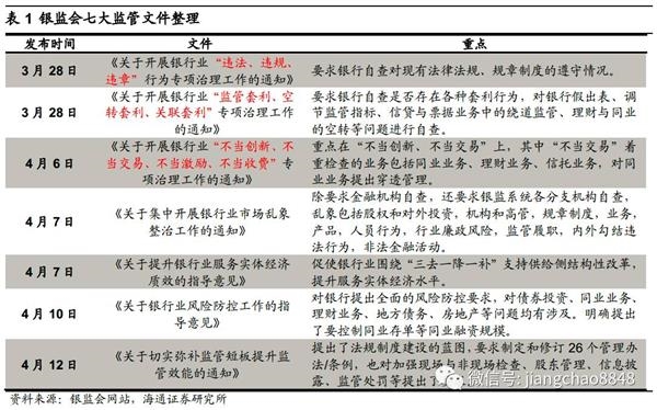
银监会出台七大文件,规范同业业务。3月底以来银监会密集发布7大文件,从专项治理“三违法”、“三套利”、“四不当”的银监办发45、46和53号文,到强调防范风险、治理市场乱象、提升服务质效、弥补监管短板的指导性文件(银监发4、5、6、7号文),都指向银行的同业链条及各种套利行为。
从银监会的文件来看,监管的重点在于银行近年来普遍存在的套利和规避监管行为。比如6号文提出银行业金融机构要审慎开展委外投资业务,明确委外投资限额、单一受托人资产比例等要求,严格控制交易杠杆比率,要求整治同业业务,控制业务增量、做实穿透管理、消化存量风险、严查违规行为。46号文直接指向15年以来盛行的同业套利和同业扩张,要求银行自查“监管套利、空转套利和关联套利”。
委外面临赎回压力,机构风险偏好趋降。目前银监会要求银行机构自查,并给了缓冲时间。规范委外或促使资金回流表内,而且近期已经出现一些银行赎回委外,非银机构流动性承压,也给债市带来抛压。此外,监管的推进、穿透管理的要求将降低银行风险偏好,低等级信用债新增需求下降,此前一些通过绕开监管投资的高收益高风险资产也有被清理的风险。
3.3. 债券到期量高,再融资难度加大
民营企业债券陆续到期。2016年民营企业债券到期量接近4500亿元,2017年前4个月到期量达到了1374亿元,目前民营企业存量债券规模在2万亿左右,存量债券年内到期的约3450亿元,比去年同期的实际到期量还要多350亿;而且2018年-2021年每年还会有3000、4000亿元的到期量。
民营企业融资趋紧,易引发流动性风险。目前市场对信用债的需求寡淡,机构风险偏好下降后对低等级债券的新增需求减少,民营企业债券融资难度还会增加;在信用创造整体收缩的背景下,民企和小企业的信贷融资首当其冲。另外,银监会52号文要求排查“担保圈”风险,对担保的规范也会对民营企业获取贷款带来难度。民企融资趋紧下,前两年货币宽松时发的债券陆续到期,容易引发流动性风险。
3.4. 超预期信用风险下降,但民企信用风险趋升
对今年信用风险,我们认为超预期信用风险会下降。由于中上游国企盈利和现金流改善、供给侧改革仍在推进,而且“债转股”也能化解部分企业的债务负担,所以国企、央企信用违约的风险是下降的。
此外,防控金融风险下政府维稳动力强,近期银监会下发的《关于进一步排查企业互联互保贷款风险隐患的通知》(52号文)传递出来较强的维稳意图,通知要求排查风险隐患并采取分类处置措施,强调了地方政府在风险处置中第一责任人的位置,事实上,在近期山东发生的信用事件中,政府的行动对风险的化解起到重要作用。因此我们认为今年超预期信用事件发生的概率降低,像16年4月份那样由信用风险引发股债调整的可能性不大。
但在融资环境趋紧、严监管挤泡沫的大环境下,信用风险仍需高度警惕,尤其是对于信用资质较差的民营企业!政府防控金融风险≠信用风险无忧,金融去杠杆下货币环境难有改观,企业整体融资环境趋紧,在此背景下政府维稳难度较大。此外,企业间分化加剧,监管层强力防风险会导致银行进一步降低风险偏好,不利中小企业,而且对于风险企业银监会强调分类处置,对中小民营企业的支持力度可能不大。因此我们还是提示民企信用风险,尤其是流动性管理较差的企业。
(责任编辑:DF070)












网友评论 已有 0 条评论,查看更多评论»