国信证券:中国式央行缩表是不是一种货币政策紧缩?
主要内容:
1、中国央行缩表回顾
中国央行曾经经历过两次缩表:第一次是2011年11月至2012年2月;第二次是2015年3月至12月。具体来看,第一次缩表持续的时间非常短,幅度也不大。四个月的时间,央行总资产减少大约2500亿。而第二次缩表是一次非常典型的缩表,2015年3月至12月九个月的时间,央行总资产下降超过2.7万亿。
2、中国式央行缩表≠美国式缩表
历史上中国式央行缩表称不上是一种货币政策工具(这一点完全不同于美国的量化宽松政策),中国央行资产负债表的扩张与收缩,并不是依据货币政策取向而定。
(1)历史上的中国央行缩表时期,对应的是货币政策宽松
第一次和第二次缩表时期,均对应了央行下调法定率。而且,在第二次期间,央行连续进行了五次降息。
(2)历史上的加息周期,并没有伴随央行缩表
2007年3月-12月和2010年10月-2011年7月是我国历史上两轮典型的货币紧缩周期。而在这两段时期内,我们均没有观察到我国央行资产负债表的收缩,不管是以绝对量还是以同比增速来衡量。而且让人更意外的是,这两轮加息周期反而对应着央行资产负债表的快速扩张。
3、中国式央行缩表并不等于超额准备金下降
考察过去两轮缩表时期超额准备金的实际表现,缩表也的确没有导致超额准备金的同步减少。根据我们的估算,第一次和第二次缩表期间超额准备金均是增加,增量分别为7158亿和4033亿。
另外,今年2-3月份央行总资产下降幅度超过1万亿,该期间超额准备金也对应着增加。
4、中国式央行缩表与间流动性关系不明确
我们发现,历史上中国式央行缩表期间多数回购下行。2011年11月至2月,R001和R007分别变动-14BP和21BP.2015年3月至12月,R001和R007分别下行128BP和220BP.
对于这一结果,本质原因是:对银行间流动性的影响,是立足到超额准备金这个指标。而历史上两轮缩表时期,均对应着超额准备金增加。因此,缩表与银行间流动性,不管是从逻辑验证角度(超额准备金),还是从最终结果(回购)来看,均关系不明确。
报告正文:
伴随美联储缩表进程提上日程,国内投资者对我国央行缩表的讨论也日益增多。2017年2月和3月,我国央行总资产余额连续两个月下降,降幅超过1万亿,中国央行的缩表似乎已经初现端倪。那中国央行缩表是否会持续?中国式央行缩表又有什么样的内涵?
一、中国式央行缩表是不是一种货币政策紧缩?
(一)历史上的缩表时期,对应的是货币政策宽松
如果我们把总资产余额减少定义为缩表,那中国央行曾经经历过两次缩表:第一次是2011年11月至2012年2月;第二次是2015年3月至12月。具体来看,第一次缩表持续的时间非常短,幅度也不大。四个月的时间,央行总资产减少大约2500亿。而第二次缩表(2015年)是一次非常典型的缩表,2015年3月至12月九个月的时间,央行总资产下降超过2.7万亿。
细项来看,第一次缩表主要表现为对其他存款性权减少,而第二次缩表主要对应着国外资产减少,对应的背景是中国外汇占款下降。
回顾这两段时间,我国发现我国央行采取的均不是偏紧的货币政策,而是偏宽松的政策取向。第一次和第二次缩表时期,均对应了央行下调法定。而且,在第二次期间,央行连续进行了五次降息。
(二)历史上的加息周期,并没有伴随央行缩表
2006年以来,我国经历过两轮典型的货币政策紧缩时期,存贷款基准利率连续多次上调。具体时间点分别是2007年3月-12月、2010年10月-2011年7月。
在这两段时期内,均没有观察到我国央行资产负债表的收缩,不管是以绝对量还是以同比增速来衡量。以总资产绝对量来看,这两次货币政策紧缩期间均是增加,增幅超过3万亿。以总资产绝对增速来看,这两次期间总资产增速均在上行,上升幅度分别为为6%和2.9%。也即是说,这两轮加息周期反而是对应着央行资产负债表的快速扩张。
总的来说,历史上中国式央行缩表称不上是一种货币政策工具(这一点完全不同于美国的量化宽松政策),中国央行资产负债表的扩张与收缩,并不是依据货币政策取向而定。
二、中国式央行缩表并不等于超额准备金下降
负债方来看,超额准备金是央行报表的重要科目。中国式央行缩表,会不会导致超额准备金也同步减少?导致银行间钱荒的再现?
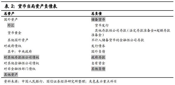
理论上来看,缩表和超额准备金是两个独立的概念。根据表2,
总资产=总负债=货币发行+法定存款准备金+超额存款准备金+不计入储备货币的金融性公司存款+发行债券+国外负债+政府存款+自有资金+其他负债
超额存款准备金只是央行负债方的科目之一。或者换个说法,理论上央行即可以通过货币发行量的减少达到缩表的结果,也可以通过法定存款准备金、政府存款等其它科目的减少达到缩表的效果。
同时,考察过去两轮缩表时期超额准备金的实际表现,缩表也的确没有导致超额准备金的同步减少。根据我们的估算,第一次和第二次缩表期间超额准备金均是增加,增量分别为7158亿和4033亿。具体来看,第一次缩表时期,由于财政存款投放,因此各级政府在央行的政府存款大量减少,金融机构超额准备金增加。而第二个时期的超额准备金增加,则对应着法定存款准备金减少、货币发行减少以及政府存款减少。
另外,今年2月至3月,央行总资产下降幅度超过1万亿,该期间超额准备金也对应着增加。不过,考虑到1月底央行曾进行过TLF操作,而该操作对应在央行报表中估计是法定存款准备金的降低,则近两月超额准备金的增加额估计在4500亿。
三、中国式央行缩表与银行间流动性关系不明确
银行间回购利率是银行间流动性的主要指征,我们进一步考察央行缩表期间回购利率的走势,寻找央行缩表对银行间流动性的影响。
我们发现,中国式央行缩表期间多数回购利率下行。2011年11月至2月,R001和R007分别变动-14BP和21BP.2015年3月至12月,R001和R007分别下行128BP和220BP.
对于这一结果,本质原因是因为对银行间流动性的影响,要立足到超额准备金这个指标。而在第二部分中,我们已经看到,历史上这两轮缩表时期,均对应的是超额准备金增加。因此,缩表与银行间流动性,不管是从逻辑验证角度(超额准备金),还是从最终结果(回购利率)来看,均关系不明确。
(责任编辑:DF070)












网友评论 已有 0 条评论,查看更多评论»