“一带一路”:从战略蓝图到加速落地
导读
近期官网正式上线,新西兰作为首个西方发达签署国,与中方签“”协议。我们在2月13日报告《“”建设步入快车道》提出,“一带一路”将加速落地。伴随着5月 “一带一路”国际合作高峰论坛临近,以及后续的金砖国家峰会,“一带一路”建设正步入快车道,建议关注三大投资主线:西部地区走向新一轮开发前沿、优势产业输出和“一带一路”+PPP.
摘要
“一带一路”建设步入快车道。2013年9月和10月,习近平总书记出访中亚和东南亚国家期间,首次提出“一带一路”战略。11月,十八届三中全会《决定》提出,推进“一带一路”建设,形成全方位开放新格局,标志着“一带一路”战略正式提出。在随后的两年时间里,“一带一路”相关战略规划陆续出台,各相关职能机构先后建立,“一带一路”逐渐走向纵深。而从2016年下半年开始“一带一路”建设全面提速,“一带一路”步入快车道。
我国“一带一路”沿线贸易形势稳中有进,未来“一带一路”加速落地,出口占比较高的中游行业和“一带一路”贸易依存度较高区域或将受益。自2011来以来,我国与“一带一路”国家贸易额占我国对全球贸易额比重呈现稳步上升态势。从行业上看,我国对“一带一路”沿线国家出口主要集中在机电、、基础金属、化工产品,以及交通运输设备等领域。从区域上看,西部地区与“一带一路”国家贸易依存度较高。
关注三大投资主线:西部地区走向新一轮开发前沿、优势产业输出和“一带一路”+PPP.当前无论是从国内环境,还是从国际形势来看,“一带一路”都处在加速推进期,伴随着未来“一带一路”战略进一步走向纵深,将会有更多国家和地区加入到与中国的经贸合作中来,对于逐步走出国门的中国企业而言,也意味着未来存在更多机遇。而5月份即将在北京召开的“一带一路”国际合作高峰论坛,无疑会进一步提升“一带一路”的世界关注度。我们认为三条线索值得关注:第一条线索是关注西部地区大规模基础设施建设,走向新一轮开放前沿。第二条线索是以高铁、通信、电力设备等业为代表的优势产业的对外推广;第三条线索是PPP模式与“一带一路”相结合带来优势产能的输出,主要涉及建筑,建材,机械等行业。
风险提示:沿线国家政治风险,政策推进不及预期,特朗普政策的不确定性。
目录
1 “一带一路”建设步入快车道
1.1从战略规划走向建设攻坚
1.2对抗逆全球化,“一带一路”获得世界各国的普遍支持和赞誉
1.3“一带一路”朋友圈不断扩大,逐渐得到发达国家认同
2 “一带一路” 加速落地,西部地区和中游行业或将受益
2.1“一带一路”项目成果丰硕
2.2“一带一路”沿线贸易稳中有升,西部省份成桥头堡
2.3机电等中游行业为出口“一带一路”国家生力军
3 布局“一带一路”:关注三条投资主线
3.1推动西部大规模基础设施建设,走向新一轮开放前沿
3.2高端制造业出海
3.3“一带一路”+PPP
正文
“一带一路”是我国重要的国家战略。自2013年9月,习近平总书记首次提出“一带一路”倡议以来,其后经历了三年多的发展历程。在此期间,“一带一路”战略受到国家领导人的高度重视,其从无到有,由点及面,稳步推进,进度和成果超出预期。伴随着5月份“一带一路”国际合作高峰论坛的临近,以及后续的金砖国家峰会,未来“一带一路”战略有望加速推进,建议关注西部地区走向新一轮开发前沿、优势产业输出和“一带一路”+PPP三大线索下的投资机会。
1 “一带一路”建设步入快车道
2013年9月和10月,习近平总书记出访中亚和东南亚国家期间,首次提出“一带一路”战略。11月,十八届三中全会《决定》提出,推进“一带一路”建设,形成全方位开放新格局,标志着“一带一路”战略正式提出。在随后的两年时间里,“一带一路”相关战略规划陆续出台,各相关职能机构先后建立,“一带一路”逐渐走向纵深。而从2016年下半年开始“一带一路”建设全面提速,“一带一路”逐渐步入快车道。
1.1 从战略规划走向建设攻坚
2013年9月和10月,习近平总书记出访中亚和东南亚国家期间,首次提出“一带一路”战略(即“丝绸之路经济带”和“海上丝绸之路”).11月,十八届三中全会《决定》提出,推进“一带一路”建设,形成全方位开放新格局,标志着“一带一路”战略正式提出。12月,习近平在上提出,推进“丝绸之路经济带”建设,建设“21世纪海上丝绸之路”,标志着“一带一路”首次成为国家经济工作的重要任务之一。
在随后的两年时间里,“一带一路”战略规划不断明晰,使得“一带一路”倡议由概念议题的讨论转向具有可操作性的落实阶段。从战略规划方面来看,2014年12月2日,中共中央、国务院印发了《丝绸之路经济带和21世纪海上丝绸之路建设战略规划》,对“一带一路”建设规划了顶层设计。2015年3月28日发改委、外交部和商务部共同发布了《推动共建丝绸之路经济带和21世纪海上丝绸之路的愿景与行动》的文件,标志着“一带一路”倡议已经从概念议题的讨论进入有具体指导的初始操作新阶段。
与此同时,与“一带一路”相关的各种职能机构先后建立,确保了“一带一路”建设工作得以扎实地向前推进。2015年2月,中央成立“一带一路”建设工作领导小组,凸显中央对“一带一路”建设工作重视。丝路基金(2015年1月)、金砖国家开发(2015年7月)、亚投行(2016年1月)等金融机构的建立,也为“一带一路”提供了坚实的资金支持。
各地积极推进“一带一路”建设。2017年1月新疆政府工作报告提出,积极融入国家“一带一路”战略,推进丝绸之路经济带核心区建,2017年力争全社会1.5万亿,增长50%以上。
1月17日习近平总书记在达沃斯论坛上表示,将在5月主办“一带一路”国际合作高峰论坛。
2月10日张高丽副总理主持召开推进“一带一路”建设工作会议,要求建立健全政府间合作机制,大力推动基础设施互联互通,有序推进产能及制造领域合作。
3月21日,国家“一带一路”官网正式上线运行,该网站旨在全面客观介绍“一带一路”建设的新进展新成果,为沿线各国企业、社团组织和公民积极参与“一带一路”建设提供和互动交流。
3月27日,新西兰与中方签署“一带一路”合作协议,成为首个签署相关协议的西方发达国家。
1.2 对抗逆全球化,“一带一路”获得世界各国的普遍支持和赞誉
2016年以来,“一带一路”推动进程明显加速,这主要体现在两个方面,一方面我国对于“一带一路”的推广进一步加速,高层领导人频繁出访一带一路给相关国家,同时多次在重大场合对“一带一路”表态;另外一方面,中国所倡导的“一带一路”战略也得到了国际社会的不断认同,2016年11月,联合国大会一致通过决议呼吁各国推进“一带一路”倡议,也标志着“一带一路”开始迈向国际舞台。
自2016年以来,国家高层领导人频繁出访一带一路国家,在世界舞台上发出中国声音,为全球治理提出中国方案、贡献中国智慧。2016年,习近平总书记5次出访十多个国家,先后与沙特、埃及、伊朗、捷克、澳大利亚、塞尔维亚、波兰、乌兹别克斯坦、柬埔寨、孟加拉国等国的国家领导进行会晤,共同推动“一带一路”建设,拓宽合作渠道。
此外,在各种国际会议和论坛上,国家高层领导人也是多次提及“一带一路”战略。2016年6月24日,习近平出席上海合作组织成员国元首理事会第十六次会议并发表题为《弘扬上海精神,巩固团结互信,全面深化上海合作组织合作》的重要讲话,希望上海合作组织为“一带一路”建设同各国发展战略对接发挥积极作用。9月3日习近平出席2016年二十国集团工商峰会开幕式,并发表题为《中国发展新起点,全球增长新蓝图》的主旨演讲,提出“一带一路”倡议旨在同沿线各国分享中国发展机遇,实现共同繁荣。
另外一方面,中国所倡导的“一带一路”战略也得到了国际社会的不断认同。2016年11月17日,第71届联合国大会协商一致通过关于阿富汗问题第A/71/9号决议,呼吁国际社会进一步凝聚援阿共识,在政治、经济、安全领域向阿富汗提供援助。决议欢迎“一带一路”等经济合作倡议,敦促各方通过“一带一路”倡议等加强阿富汗及地区经济发展,呼吁国际社会为“一带一路”倡议建设提供安全保障环境。这标志着“一带一路”已经不再只是中国的国家战略,而是上升到时代国际关系的重要手段。
“一带一路”倡议提出3年来,由点及面,稳步推进,已取得一系列重要早期收获。100多个国家和国际组织积极参与其中,30多个国家同中国签署了合作协议,一批重要基础设施和互联互通项目得到落实。有关各方共同利益的蛋糕越做越大。这使更多国家看到中国倡议带来的广阔合作前景和丰硕成果。
1.3 “一带一路”朋友圈不断扩大,逐渐得到发达国家认同
自2013年“一带一路”战略提出以来,其受到了世界各国的广泛关注和支持。截至2017年3月,一带一路沿线共囊括了东亚、南亚、中亚、东南亚、西亚、东欧、大洋洲7个区域的65个国家和地区。其中包括:蒙古;哈萨克斯坦、乌兹别克斯坦、土库曼斯坦、塔吉克斯坦和吉尔吉斯斯坦;新加坡、马来西亚、印度尼西亚、缅甸、泰国、老挝、柬埔寨、越南、文莱、菲律宾、东帝汶;印度、巴基斯坦、孟加拉国、阿富汗、斯里兰卡、马尔代夫、尼泊尔、不丹;俄罗斯、波兰、捷克、斯洛伐克、匈牙利、斯洛文尼亚、克罗地亚、罗马利亚、保加利亚、塞尔维亚、、马其顿、波黑、阿尔巴尼亚、爱沙尼亚、立陶宛、拉脱维亚、乌克兰、白俄罗斯、摩尔多瓦;伊朗、伊拉克、土耳其、叙利亚、约旦、黎巴嫩、以色列、巴勒斯坦、沙特阿拉伯、也门、阿曼、阿联酋、卡塔尔、科威特、巴林、埃及、亚美尼亚、格鲁吉亚、阿塞拜疆。
2017年3月,新西兰作为首个西方发达国家与中方签署了合作协议,向地区和世界发出共同维护自由贸易的强烈信号。伴随着未来“一带一路”战略进一步走向纵深,将会有更多国家和地区加入到与中国的经贸合作中来,“一带一路”将深刻改变世界经济版图。
2 “一带一路” 加速落地,西部地区和中游行业或将受益
“一带一路”战略的发展,经历了从早期的构想,到逐渐成熟的发展历程,而其理念也由早期的产能合作,消化国内优势产能逐渐转向对抗逆全球化浪潮,全面推进全球战略经济合作。经历3年多的发展,“一带一路”已经取得丰硕成果。未来我们有望看到,“一带一路”上升为国际层次的合作,通过经济区域整合,对抗逆全球化趋势。
2.1 “一带一路”项目成果丰硕
自2013年倡议提出以来,“一带一路”建设从无到有、由点及面,进度和成果超出预期。依据商务部公布数据,2016年,我国对“一带一路”沿线53个国家直接投资145.3亿美元,占同期总额的8.5%。我企业对相关61国的新签合同额1260.3亿美元,占同期对外承包工程新签合同额的51.6%,完成营业额759.7亿美元,占同期总额的47.7%。多个重点项目都已开工建设,匈塞铁路等项目也在顺利推进。这些项目为改善沿线国家的基础设施条件发挥了积极作用。
2.2 “一带一路”沿线贸易稳中有升,西部省份成桥头堡
从整体上来看,自2011来以来,我国与“一带一路”国家贸易额占我国对全球贸易额比重呈现稳步上升态势。2016年占比达25.7%,约为我国贸易总额的1/4。我国对“一带一路”国家出口表现相对突出,11年以来占比不断上升,且增速水平高于贸易,2016年达到27.8%的高点。
从各省市对 “一带一路”沿线国家的出口占其总出口的比重上来看,西藏、新疆、广西、云南等西部省份得益于其天然的地理优势,成为了我国“一带一路”贸易交流的桥头堡。其中西藏对 “一带一路”沿线国家的出口占比名列全国第一,2016年西藏对“一带一路”沿线国家的出口额为4.6亿美元,全省对外总出口额为4.7亿美元,对 “一带一路”沿线出口占比达为97.5%。2016新疆对“一带一路”沿线国家的出口额为134.9亿美元,全省对外总出口额为156亿美元,对 “一带一路”沿线出口占比达为86.4%。随着“一路一带”战略的推进,西藏和新疆的出口格局将迎来巨大的发展空间和历史机遇。排在第三位的是广西省,其与“一带一路”沿线国家贸易活跃,2016年广西省对“一带一路”沿线国家的出口额为159.0亿美元,全省对外总出口额为228.6亿美元,对 “一带一路”沿线出口占比达为69.3%。排在第四位和第五位的省份是海南省和云南省,其对 “一带一路”沿线出口占比分别为64.1%和63.7%。“一带一路”沿线出口是这些省份和地区出口的主力军,“一带一路战略”建设有利于推动我国传统贸易较弱的省份进一步对外开放。
2.3 机电等中游行业为出口“一带一路”国家生力军
我们考察了世界海关组织数据库中具有代表性的14个“一带一路”沿线国家(分别为越南、印尼、印度、伊朗、新加坡、土耳其、泰国、沙特、缅甸、马来西亚、菲律宾、俄罗斯、阿曼和阿联酋)。数据显示我国对“一带一路”沿线国家出口主要集中在机电、纺织服装、基础金属、化工产品,以及交通运输设备等领域。在低迷的情况下,我国在“一带一路”出口表现相对突出。2016年我国“一带一路”贸易出口增速排在前五位的分别是纸制品、机电音响设备、矿产品、塑料橡胶制品和皮革制品。
我国对“一带一路”沿线国家出口主要集中在机电、纺织服装、基础金属、化工产品,以及交通运输设备等领域。机电、音响设备及其零附件是我国“一带一路”贸易的主要出口商品,占比稳居第一,处于领先地位,自2014-2016年一直维持在1/3的份额;其次为纺织原料及纺织制品,涉及纺织和服装行业,14-16年其占比有所下滑,由2014年的13.4%下降至2016年的10.9%;第三位是金属及其制品,涉及黑色金属和行业,14-16年占比呈下降趋势,2016年占比为10.0%,;第四位是化学工业及其相关工业,涉及,14-16年占比较为稳定,2016年占比为6.3%,;第五位是车辆、航空器、船舶及运输设备,涉及汽车制造业和运输设备制造业,占比波动较大,2015年较14年有所上升,2016年较15年有所下滑,当前占比为4.4%。
“一带一路”贸易中,从我国进口机电音像设备及其零附件商品占比前五的国家分别为印度、越南、新加坡、泰国和俄罗斯,其中印度占比最大,达17.8%,越南和新加坡占比均为12.3%,泰国和俄罗斯占比分别为9.6%和8.6%;从我国进口纺织原料及制品占比前五的国家分别为越南、阿联酋、俄罗斯、印度和印尼,其中越南占比最大,达23.9%,份额几乎为占比第二阿联酋的两倍,俄罗斯、印度和印尼的占比分为11.4%、8.1%和8.0%;从我国进口金属及其制品占比前五的国家分别为越南、泰国、印度、马来西亚和印尼,其中越南占比最大,达20.3%,几乎等于第二位泰国和第三位印度占比之和,泰国、印度、马来西亚和印尼的占比分为10.4%、10.1%和9.4%和9.4%;从我国进口化学工业及制品占比前五的国家分别为印度、泰国、印尼、越南和马来西亚,其中印度占比第一接近三成,达31.6%,其余四个国家的占比分为11.6%、11.1%和10.5%和8.6%。从我国进口车辆及运输设备占比前五的国家分别为新加坡、伊朗、俄罗斯、越南和印度,其中新加坡占比最大,达21.7%,其余四个国家的占比分为11.5%、9.4%、8.7%、8.3%。
从总体上来看,“一带一路”市场的出口表现强势,关注出口占比较高机电、纺织服装、基础金属、化工产品,以及交通运输设备等行业。2014年我国对“一带一路”沿线国家出口额为6502.4亿美元,增速为12.1%,是当年中国出口增速(6%)的2倍,2015年我国对“一带一路”沿线国家出口额为6309.9亿美元,增速为-3%,与当年出口整体增速水平(-2.9%)相当,2016年我国对“一带一路”沿线国家出口额为6309.9亿美元,增速虽然进一步下滑至-5.1%,但高于同期总体增速水平-7.7%。综合来看,一带一路市场的出口表现优于同期国总体水平,成为我国出口新的增长点。从占比情况来看,我国对“一带一路”沿线国家出口额的下滑速度同样低于同期总体水平,近年来对“一带一路”沿线国家出口占总出口的比重稳中有升,2016年占比为28.5%,较2015年提升了0.8个百分点。
3 布局“一带一路”:关注三条投资主线
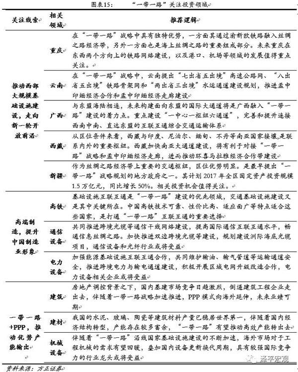
当前无论是从国内环境,还是从国际格局来看,“一带一路”都处在加速推进期,伴随着未来“一带一路”战略进一步走向纵深,将会有更多国家和地区加入到与中国的经贸合作中来,对于逐步走出国门的中国企业而言,也意味着未来存在更多机遇。5月份即将在北京召开的“一带一路”国际合作高峰论坛,无疑会进一步提升“一带一路”的市场关注度。我们认为三条投资线索值得关注:一条线索是PPP模式与“一带一路”相结合带来优势产能的输出,主要涉及建筑,建材,机械等行业。其次,是以高铁、通信、电力设备等高端制造业为代表的优势产业的对外推广。第三,是关注西部地区大规模基础设施建设,走向新一轮前沿。
3.1 推动西部大规模基础设施建设,走向新一轮开放前沿
伴随着“一带一路”战略的不断推进,将构筑我国对外开放的新格局,为西部地区的发展打开机遇之门。西部地区在“一带一路”战略中具有独特的区位优势,在当前规划的六大经济带中,有四大经济带都经由西部地区走出国门(新亚欧大陆经济走廊、中国-中南半岛经济走廊、中巴经济走廊、孟中印缅经济走廊).
重庆在“一带一路”战略中具有独特优势,一方面其通过渝新欧铁路融入丝绸之路经济带,另外一方面其与中南半岛经济走廊连接,也是海上丝绸之路的重要组成部分,此外,作为长江中上游地区的重要港口,其在长江经济带建设中也占有一席之地。优越的区位优势使得重庆在与“一带一路”国家的互联互通中发挥重要的作用。未来重庆在东西两个方向上的铁路网络建设,以及港口、机场等领域的发展值得重点关注。
云南毗邻缅甸、越南、老挝三国,是我国连接中南半岛的重要纽带。在“一带一路”战略中,云南提出“七出省五出境”网、“八出省五出境”铁路骨架网和“两出省三出境”水运通道建设规划,打造大湄公河次区域经济合作新高地,建设成为面向南亚、东南亚的辐射中心,推进孟中印缅经济合作和孟中印缅经济走廊建设,开拓新的战略通道和战略空间。
广西与东盟海陆相连,未来构建面向东盟的国际大通道将是广西融入“一带一路”建设的着力点。近年来,广西依托沿海大港、沿边口岸和西江黄金水道,重点建设“一中心一枢纽六通道”,完善和提升连接西南中南、直达东盟的互联互通综合交通运输体系,使广西成为我国西南、中南地区走向港澳、走向东盟、走向世界的重要通道。
西藏从区位条件来看,西藏与印度、尼泊尔、缅甸、不丹等南亚国家接壤,是联系内外的重要枢纽。西藏加快南亚大通道建设,将有利于对接“一带一路”战略和孟中印缅经济走廊,进而推动环喜马拉雅经济合作带建设。
新疆作为丝绸之路经济带上重要的交通枢纽,区位优势明显。包括渝新欧、蓉欧、西新欧在内的多条国际铁路干线均由新疆阿拉山口出境,伴随着中国和中亚、东欧国家的经济往来日益密切,新疆的区位优势和辐射效应进一步得以凸显。新疆自治区政府早在2013年9月就明确提出将新疆建成“丝绸之路经济带核心区”,也是最早提出“一带一路”战略规划的地方政府之一。其计划2017年全区固定资产投资规模1.5万亿元,同比增长50%。相关投资机会值得关注。
3.2 高端制造业出海
以高铁、通信、电力设备为代表的中国高端制造业将成为未来中国企业走出去的中坚力量,为实现“一带一路”沿线国家的互联互通发挥重要作用。
伴随着我国制造业水平的不断提升,以运输设备、通信和电力设备等为代表的高端制造业已经达到国际领先水平。其中高铁和核电凭借其世界领先的技术标准、低廉的造价和高效的建设速度,已经成为“中国制造”走向世界的两张名片。伴随着我国通信技术的迅速提升,通信设备有望与高铁和核电共同成为中国的“国家名片”,为提升中国制造业形象,推动中国企业“走出去”发挥重要作用。
在“一带一路”战略构想中,互联互通是其中的重要环节,在这其中,通路、通网、通电又是其最为基础和核心的内容。通过横贯欧亚的铁路网络的建设,将有助于提升道路通达水平、实现国际运输便利化目标的实现。而信息网络的构建则有赖于无线通信基站构建,跨境和洲际光缆铺设,以及卫星信息通道的覆盖。对于能源方面的互联互通,离不开跨境电力与输电通道建设。
3.3 “一带一路”+PPP
2016年以来,PPP模式迅速发展,已经成为国内基础设施建设领域内的重要运作模式。其规模和落地率都呈现快速上升,而参与建设PPP项目的上市公司业绩也都得到了显著改善。
而从海外发展来看,PPP作为一种重要的直接融资模式,被广泛运用海外基础设施建设领域,中国与印尼合作的雅万铁路,中俄共同设计的莫斯科-喀山高铁项目均是采用PPP模式,其示范效果明显。
2017年伴随着“一带一路”战略的不断推进,我们认为PPP模式的成功有望在海外市场得到复制,PPP与“一带一路”的融合,或将带来1+1大于2的效果。建议关注基建产业链相关行业,包括建筑、建材、机械、交通运输等,尤其是其中海外业务占比较高的龙头企业。
(原标题:【泽平宏观】“一带一路”:从战略蓝图到加速落地——供给侧改革之一百零一)
(责任编辑:DF010)












网友评论 已有 0 条评论,查看更多评论»