“一带一路”行情持续催化 5月高峰论坛还有红包?
24日在澳大利亚获签近40亿美元大额项目订单,“中国网”日前正式上线,中国官方主办的“”国际合作高峰论坛即将于5月份举办,在此一系列事件催化,“”主题近期不断走强,市场关注度不断提高,一些机构纷纷布局“一带一路”主题投资。
预计,“一带一路”主题行情仍将持续发酵,“一带一路”将成为 2017 年资本市场和实体经济值得期待的亮点,而5月高峰论坛的前后将是投资的窗口期.
“一带一路”板块领涨
一带一路概念股近期频频成为市场领涨点,上周以来,上涨15.9%,上涨53%。万德丝绸之路指数上周以来上涨8.8%。万德一带一路概念指数上周走出五连阳走势。
“一带一路”相关板块入明显,如与“一带一路”相关的建筑材料板块连续出现大额资金,仅上周资金净流入超过5亿元。
分析人士认为,这波“一带一路”行情最早在2月份由新疆区域“一带一路”个股涨停发动,后因新疆拟投资1.5万亿元进行基建而发酵。
此后,关于“一带一路”主题的一系列催化不断:3月份,沙特总统访华期间,中沙签订了6500亿美元订单;李克强总理日前访问澳大利亚和新西兰期间,中国建筑与澳大利亚BBIG集团签署了近40亿美元铁的巨额合作项目。
“一带一路”相关政策的落地和沿路沿线国家项目订单落实,再加上5月即将召开的“一带一路”高峰论坛,凸显出国家层面的重视和企业层面的积极参与,都助推“一带一路”行情不断看涨。
分析人士所指出,“一带一路”所涉及的沿路沿线国家的基础设施建设,既有助于国内优势产能输出,同时也是“一带一路”相关区域发展的大好契机。未来在沿线沿路国家基建项目持续增加的情况下,工程、基建、等外需将获得明显提振。这也不难理解,近期市场上从水泥到基建、工程机械、海外建设等个股上,出现活跃资金的盛宴。
“一带一路”收获初步显现
商务部相关人士对中国证券报记者表示,目前国内市场受居民消费水平、收入水平等影响,需求有一定限制,“一带一路”覆盖国家广泛,市场空间巨大,给中国企业带来更多机遇。中国企业的制造能力很强,可以根据不同市场需求,提供不同档次的既让消费者买得起、功能上又有保证的产品,比如小米手机在国内市场可能不是最火的品牌,但是在印度市场却表现非常出色。中国公司产品在“一带一路”国家的市场空间、服务空间、投资空间都很大。再如,中国基建在全球的竞争力与影响力都是有目共睹的,目前在许多领域做到了国际领先,如在综合的控制成本方面很有竞争力。在“一带一路”推进中,基建投资及其对关联产业乃至中国贸易投资的带动都值得关注。
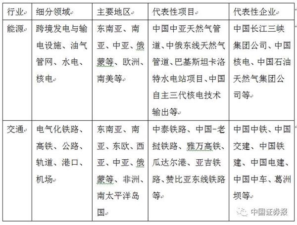
随着“一带一路”政策加速落地,国内企业已初步分享到“一带一路”建设的果实。国内企业对“一带一路”国家投资额与订单量大幅增长,基建、能源、道路交通等领域合作项目占比较高。、、、等龙头公司签订了一些道路基建领域重要项目订单,如中泰铁路、中国—老挝铁路、雅万高铁、瓜达尔港、亚吉铁路、赞比亚东线铁路等大型工程。中国交建2016年来自于海外地区的新签合同额为 2237.70 亿元,约占公司新签合同额的 30.62%。2016年新签订海外订单合计突破200亿元。
部分重大设施建设
不仅是大型央企,、、等民营、中小企业也分享到“一带一路”成果。三一重工相继在印度、巴西等地投资建立了研发和制造基地。
数据显示,2016年中国企业在“一带一路”沿线国家新签对外承包合同为1260亿美元,同比增长36%。
除了发挥项目优势外,中国企业已经在“一带一路”沿线20多个国家建设了56个经贸合作区,涉及多个领域,累计投资超过185亿美元。项目优势叠加产业园区建设,双轮推进中国企业布局“一带一路”。
一些公司分享到的“一带一路”红利已在企业营收上有所体现。中国交建2016年前三季度实现归属于上市公司股东的净利润过百亿,达112.74亿元,同比增长12.10%。
但对于中国企业来说,收获还远不止这些。上述商务部人士表示,从宏观层面来说,中国企业到国外市场去挖掘商机,在“全球资源配置”需求的倒逼下,将会推动中国企业的结构调整产业升级进程。中国公司将逐渐从产品输出扩展到全产业链输出、绿色价值链输出等,并在构建新的全球供应链、价值链体系进程中,提升中国品牌的议价能力及产品技术高附加值等。
关注5月论坛前后的窗口期
多家机构预计,未来一段时间“一带一路”行情将持续升温。
策略分析师张宇生对中国证券报记者表示,关于“一带一路”行情,投资者需要关注的角度有两个:
一是看政策性事件的落地,此前很多地方政府都出台了对接“一带一路”倡议的实施方案,这种偏政策事件性的驱动就是比较好的投资机会,未来会有持续的政策催化出来;
二是看实际的项目落地,5月份 “一带一路”高峰论坛的前后是“一带一路”非常重要的投资窗口,各国领导人上门做客不能空手来,多少都要带点礼物来,即一些项目、协议。随着这些项目和协议的落地,一些企业对“一带一路”的集中投资可能会有较长时间的持续。
此前,外交部在日前媒体表示,在5月份“一带一路”论坛峰会时,中方将力争推动一批重大合同项目落地。
至于具体的投资领域,张宇生表示,行业方面,目前“一带一路”主要的投资机会还是在基建层面,而基建的主要投资机会主要集中在建筑、交通运输、电力设备、通讯这些行业;
分区域来看,新疆和福建两个区域未来是“一带一路”建设的重点区域,同时也是投资值得关注的重点区域。新疆的定位是丝绸之路经济带的核心,也是若干条贸易线的出境口。福建是海上丝绸之路的核心区域,未来会成为一个交通。
民生证券认为,考虑到当下“一带一路”战略正处于前期基础设施建设期,并且2017年“一带一路”建设将着重推进产能合作,主题投资建议围绕三条主题链进行,一是国际设施工程链,二是国内区域基建+产能链,三是出口贸易链。此外,可关注相关航运、物流配套行业。
(原标题:“一带一路”行情持续催化,5月高峰论坛还有红包?)
(责任编辑:DF208)












网友评论 已有 0 条评论,查看更多评论»