兴业证券:三个关键词理解货币执行报告
2月17日,央行发布2016年4季度货币执行报告,我们点评如下:
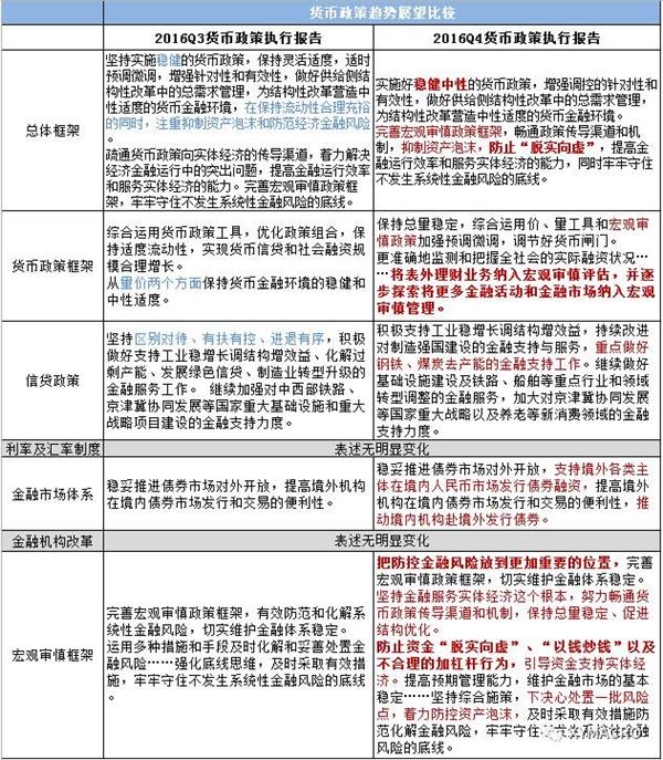
1)1:“稳健中性”。短期经济企稳,央行货币基调从“稳健”转向“稳健中性”;
2)关键词2:“脱实向虚”。当前货币调控收紧的主要目标仍是防止“脱实向虚”;
3)关键词3:“宏观审慎”。金融防风险全面升级:调控框架逐步从货币转向“货币+宏观审慎”.
短期经济企稳,央行货币基调从“稳健”进一步转向“稳健中性”
2016年 3季度以来,央行开始逐步收紧货币政策,主要来自两个方面的触发因素:1)国内经济在地产、基建等拉动下,出现企稳改善,同时供给侧改革预期推动回升;2)地产价格快速上升,金融体系加杠杆和久期错配风险不断积聚。在此背景下,7月政治局会议首次提及“抑制资产泡沫”。央行3季度货币执行报告中虽然维持“稳健”的基调,但其内涵实际已经转向偏紧(参见3季度央行货币执行报告点评)。而周五发布的央行4季度货币执行报告中的政策基调进一步从“稳健”调整成“稳健中性”,反映在短期经济仍处于企稳改善的背景下,货币政策或仍将持续偏紧。
当前货币调控收紧的主要目标仍是防止“脱实向虚”
2017年春节前后,央行全面上调了间曲线(逆回购、SLF等),市场对央行的货币政策动向普遍较为敏感。而4季度货币执行报告似乎指向当前央行货币政策趋紧的主要目标仍是防止资金“向虚”:货币执行报告中反复强调防止资金“脱实向虚”,增强金融对实体的服务能力。同时货币执行报告的专栏分析也指出,经济短期虽然企稳,但结构上仍然较为依赖地产和基建拉动,同时通货膨胀短期难以维持高位,未来仍然存在较多不确定性,需要密切跟踪。因此,整体来看,央行当前对实体经济的判断仍然相对谨慎,而并非“过热”,未来货币政策调控的重点或仍然集中在银行间资金市场的量和价。
金融防风险全面升级:调控框架逐步从货币转向“货币+宏观审慎”
另一个需要关注的点是,央行4季度执行报告强调“把防控金融风险放到更加重要的位置”,同时也揭示了政策调控框架的转变,即在传统货币量、价调控的基础上,强调将同时配合宏观审慎框架。报告中还提到,除了将表外理财业务纳入宏观审慎评估,未来还会逐步探索将更多金融活动和金融市场纳入宏观审慎管理。这实际上反映出,在当前金融体系潜在风险仍然较高(资产价格泡沫、高杠杆等)的背景下,未来防范金融风险仍然是政策主旋律,并且货币调控也可能会逐步转型为全面宏观审慎框架调控,这也意味着未来理解央行货币政策的目标和内涵可能需要基于一个更加全局性的分析框架,既包括实体经济和通胀,也可能需要包括金融去杠杆、资产价格泡沫、流动和汇率考量等等。
(原标题:【兴证宏观】三个关键词理解货币执行报告——4季度货币执行报告点评)
(责任编辑:DF010)












网友评论 已有 0 条评论,查看更多评论»