中信建投解读政治局会议:需求管理的新思路
中共中央政治局7月30日召开会议,分析研究当前经济形势,部署下半年经济工作。对于会议精神,我们理解如下。
一、经济工作意义重大
本次会议强调,下半年“经济工作意义重大”。查找2014年以来的历次中央经济工作会议与政治局经济工作会议,可以发现类似表述比较少见,之前只有两次会议提到“经济工作意义重大”。一次是2014年底的中央经济工作会议,其背景是,2015年是“十二五”规划的收官之年;另一次是2016年12月9日的政治局经济工作会议部署2017年经济工作安排,而2017年是召开党的十九大,也是实施“十三五”规划的重要一年和推进供给侧结构性改革的深化之年。另外2018年底的中央经济工作会议在部署今年工作时,提到“经济工作至关重要”,背景是,2019年是新中国成立70周年,同时也是全面建成小康社会关键之年。
可见,之前三次提到经济工作“意义重大”或者“至关重要”均是在部署下一年度经济工作时提到,而且是比较重要的年份,在年中政治局经济工作会议提到经济工作“意义重大”非常少见。这可能跟几点背景有关。一是2018年中央经济工作会议已经提到的,今年是全面建成小康社会关键之年。二是经济发展“面临新的风险挑战”(“新的风险挑战”在2012年以来的会议中也是首次提到),很可能是指中美贸易争端的新变化。三是当前“国内经济下行压力加大”,这跟4月政治局经济会议提到的“国内经济存在下行压力”相比,形势判断更为严峻。
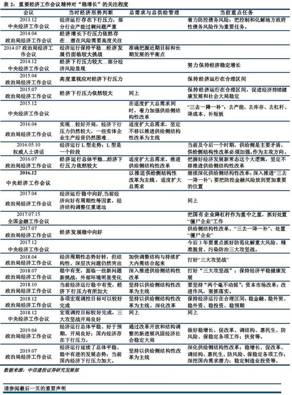
二、稳增长重要性提升
“经济工作意义重大”进一步的逻辑延伸是经济增长需要保持在一定水平,这意味着“稳增长”的重要性有所提升。政府经济目标往往是多重的,可以简单化为“增长速度”与“增长质量”。在经济下行压力较大时,往往“增长速度”的重要性更高,在会议内容的表述上通常体现在几个方面:判断当前经济形势时认为“下行压力较大”、在供给与需求关系上会提出“适度扩大总需求”(“总需求”在“供给侧改革”之前)、未来重点任务是“保持经济运行在合理区间”。
例如,在2015年4月至2016年4月的政治局经济工作会议与中央经济工作会议密集有类似表述,对应的期间广义社融增速的反弹以及经济增速在2016年直至2017年上半年的企稳反弹。在去年12月的政治局经济工作会议与中央经济工作会议中也提到,2019年重点任务中包括“保持经济运行在合理区间”,政策层面对应的是“适时适度实施宏观政策逆周期调节”(2019年4月政治局会议表述)。
本次会议对当前经济形势的判断是“国内经济下行压力加大”,与4月政治局经济会议提到的“国内经济存在下行压力”相比,形势判断显得更为严峻;另外,在部署下一阶段重点任务时,虽然没有使用以往经常使用的“适度扩大总需求”,但提到的“深挖国内需求潜力,拓展扩大最终需求”、“稳定制造业投资”、“补短板工程”等基本可以视为是需求管理的内容。从这两个角度看,稳增长的重要性较之前有所提升。
三、需求管理有新思路
“稳增长”进一步的逻辑延伸是需求管理。比较2018年末中央经济工作会议以及今年4月、7月的政治局经济工作会议,可以发现需求管理思路发生了较大转换。
首先,与出口的重要性下降。在近年来多次提到的“房住不炒”等提法的基础上,本次会议进一步提出“不将作为短期刺激经济的手段”。对于出口,2015年之前的多次会议提出要“扩大出口”、“引导出口稳定增长”,2018年7月、10月以及12月的政治局经济工作会议均将“稳外贸”作为“六稳”中的一项,年末的中央经济工作会议进一步提出“扩大进出口贸易,推动出口市场多元化”。但今年的两次政治局经济工作会议不再提到“出口”或者“稳外贸”。
其次,扩大消费要“启动农村市场”与“改革促消费”。扩大消费一直是近年来的政策重中之重,本次会议提出的“启动农村市场”与“改革促消费”跟之前则有所不同,尤其是前者。2012年之后的会议多是从农民增收、农民工市民化的角度探讨扩大消费的途径,本次会议提出的“启动农村市场”则有所不同,与2008-2010年的“家电下乡”、“汽车下乡”等更为相似。
再次,稳定制造业投资。制造业尤其是高端制造业一直是今年政策重点所在。减税降费政策有助于增加企业盈利,提高企业投资积极性,但近期制造业投资增速仍然处于历史低位水平,稳定制造业投资很有必要。
最后,基建投资“补短板”+“建”。“补短板”类基建主要包括,实施城镇老旧小区改造、城市停车场、城乡冷链物流设施建设等,“建”主要是指信息网络等新型基础设施建设。
(文章来源:)
(原标题:【中信建投 宏观】需求管理的新思路——对7.30政治局会议精神的理解)
(责任编辑:DF010)












网友评论 已有 0 条评论,查看更多评论»