50余县市债务处理的探索:亮点和缺憾
【国君宏观百页调查报告】50余县市债务处理的探索:亮点和缺憾——财政洞见系列专题之八
导读
我们“自下而上”地测算融资平台债务存量(2018年:34万亿元),也考察了五十余县市将如何处理债务问题,发现不少亮点,但最大的问题是“巧妇难为无米之炊”。新一轮“自上而下”系统处理地方债或不远了:置换+融资平台转型+国企改革。
摘要
我们“自下而上”地测算2018年整体融资平台债务规模在34万亿左右。整体上,这些平台债务负担较重,因平台承担大量准公益性项目,盈利能力和自身偿债能力较为有限。2019年仅城投债券到期偿还量达到1.47万亿,高于2018年水平。
我们也考察了20个省份的50余县市债务处理的信息,其中县域较多的省份有贵州(5个县市),湖北(6个县市),广西(6个县市),陕西(5个县市)等。
对于债务,上述县市目前主要措施有:(1)盘活存量资产(66%)(2)PPP(48%);(3)统筹经营收入(34%);(4)政府注入经营性资产(24%);(5)申请救助(8%);(6)混改(6%);(7)债(2%),括号内数字为50县市提及措施的占比:
最大亮点:为后续中央全面处置地方债提供了模式试点经验。其中,将“债务处置+融资平台拆分转型+国企改革+融资规范化”结合起来的模式最为吸引人。
最大问题:给定当前地方财政状况,这些模式难以提供让人信服的可靠融资渠道来化解巨额债务。若后续仍然单独依赖地方政府来自行处理债务存量问题,预计平台会出现较多的技术型违约事件。
“自上而下”视角来看地方政府隐形债务处置:我们认为(也建议)在控制地方道德风险、“堵后门、开前门”的同时,进行新一轮债务置换,缓解地方政府财政压力。我们认为政策性银行、资产管理公司、地方政府专项债券应该在接下来地方债处理过程中发挥更大的作用。
正文
2019年经济下行压力加大已成为市场共识,但容易被忽视的是中国经济发展过程中的“灰犀牛”,房地产、银行不良资产以及债务问题等是当前经济发展转型、改革步入深水区的潜在风险点。其中防范化解地方债风险仍然是重中之重,在专项债扩容背景中,对于地方隐性债务的化解和融资平台的转型,中央并无过多公开信息,本篇我们试图从地方县域角度,自下而上地给出未来平台债务处理方案的分析。
1。 我们测算2018年隐性债务总体规模或达34万亿
08年金融危机后,除中央债务基本保持稳定外,地方政府、家庭与企业部门先后出现了一定程度的提升,其中家庭部门和地方政府部门的债务负担在近几年显著增加(图1)。其中关于地方政府债务问题,在近些年“疏堵结合”的方式下存量隐性债务问题仍然未见显著改善。
注:地方政府债务在2015年之前以审计署口径为主要依据,2015年后采用债券性债务与带息隐性债务总和作为衡量指标。中央政府债务未包含外债。居民部门债务以消费贷款作为衡量,企业部门债务以非金融部门总债务减去前三者作为衡量。
2018年8月,中央两个相关文件《中共中央国务院关于防范化解地方政府隐性债务风险的意见》(中发〔2018〕27号)、《中共中央办公厅国务院办公厅关于印发〈地方政府隐性债务问责办法〉的通知》(中办发〔2018〕46号)下发标志着地方隐性债务清理进入新阶段,我们简要梳理了目前融资平台整体债务存量情况以及偿债压力信息:2018年整体债务存量仍有增加,2019年偿债压力不小。
1.1。 融资平台债务存量规模巨大
关于地方隐性债务规模的测算,我们基于平台公开数据测算了2018年平台债务总量规模。从Wind公布的10181只城投债中,我们汇总得到2086家城投公司,进一步从中挑选出2015-17年持续报告年终财务数据的731家平台公司(连贯样本),根据财务信息总结了2015-2017年的平台公司相关债务情况:2017年总债务达24万亿,较2016年增速水平有所下降,从13.4%降至12.9%,但带息债务增速出现上升,从12.8%上升至13.2%,达到近22万亿,其中2.88万亿元来自一年内到期的非流动负债,4.95万亿元来自应付债券,2.16万亿元来自短期借款,还有11.99万亿元来自长期借款。
基于已有财务信息,我们对2018年平台总体债务和带息债务等进行进一步估算,具体步骤如下:
1。估算2017-18年期间带息债务的增长。我们在731家公司中筛选出549家报告了2017和2018年中期财务数据的公司(连贯样本),测算出其带息债务在此期间累计上升了9.85%。
2。推断2018年带息债务存量。我们假设平台整体样本(731家公司)带息债务的增速与549家统计结果一致,基于2017年带息债务情况,在9.85%的增速下2018年底带息债务存量将达到24.15万亿元。
3。对无息债务估算。无息债务包括应付账款和应付职工薪酬项目。2017年无息债务为2.08万亿元,其中应付账款1.97万亿元,应付职工薪酬0.11万亿元。无息债务在以549家样本公司的2017-18年中期上升14.27%。据此推断,2018年无息债务达到2.36万亿元。
整体测算显示,17年年中至18年年中融资平台连贯样本角度,债务总额累计增长10.17%,2018年末达总债务将达到26.51万亿元。其中银行贷款和债券等典型的带息债务为24.15万亿元,应付账款和应付职工薪酬等无息债务为2.36万亿元。在名义增速9.6%左右的前提下,样本公司债务总量占比GDP达到13%与2017年持平,债务整体负担变动不大。
基于2015-2017年样本年均债务增速,我们假设2018年平台总体债务增速达到13%,2017年总体平台债务体量以《中国去杠杆进程报告(2017年度)》公布为基准,那么2018年平台总债务规模将达到34万亿左右(图2)。
注:国内机构以及学者的测算结果远远大于国际组织机构。国际组织以及国际清算银行对于我国2016及2017年地方政府隐性债务余额的估算水平集中在8-20万亿左右。国内学者的估算中,《中国去杠杆进程报告(2017年度)》中,国家资产负债表研究中心主任张晓晶指出当前地方政府融资平台债务约30万亿,约占GDP的40%,是地方政府或有债务的最大部分。
1.2。 2019年融资平台偿债压力不容小觑
从到期偿付压力来看,2019年城投债偿还压力仍然较高,到期偿还量达到1.47万亿,超2018年1.26万亿水平,到期债券只数也超过近三年水平,整体压力位于近三年均值水平之上。分季度看,到期偿还压力在上半年偏高,到期偿还量为7609亿元,下半年压力稍有减弱,到期偿还量为7067亿元(图3)。
从年度城投债偿债压力角度来看,2018年年度达到峰值水平,但2019年压力仍然高于2016与2017年(图4)。从当前时点看,下一次偿债集中时间在2021年,同时从地方化解隐性债务规模上来看,我们收集的部分地方信息也表现出2019年的债务化解计划较为集中,伴随着各地方政府化解债务压力的时间窗口集中在近两至三年内,整体而言,偿付压力角度,平台面临的压力不容小觑。
1.3。 融资平台盈利能力下行制约偿债能力
大量的融资平台承担了公益性以及准公益性的项目,项目特质决定了平台整体盈利能力较为有限(图5)。根据wind统计的地方融资平台数据,我们汇总了含有所属行业分级信息的1323家平台,整体来看,样本中融资平台绝大多数集中于建筑与工程行业。结合盈利能力变化情况来看,在大量的准公益性项目覆盖下,融资平台的盈利能力逐年走弱。2015-2017的731家连贯样本来看,ROE中位数分别为2.24,1.92,1.70。结合2017、2018年中报的549家增速预判,2018年ROE中位数将达到1.49,整体呈现出逐年下降的趋势(图6)。
们针对基建中占比10%的公共设施管理以及环境污染治理的投资完成额细项进行统计,发现公共设施管理行业中市政设施管理以及公园和游览景区管理占据主体,环境污染治理业中水污染治理以及大气和其他污染治理投资较高(图7)。因此,融资平台在准公益性的制约下,项目收益低也对偿债带来了影响。
2018年末中央经济工作会议指出未来基建方向中,以5G商用、人工智能、工业互联网、物联网等新型基础设施建设,以及城际交通、物流、市政基础设施等投资将成为重点,上述领域中城市轨道交通建设项目与过往融资平台参与项目或存在重叠,特别是粤港澳、雄安新区等带来的城市群城际连接建设机遇,我们认为如果融资平台在转型过程中,能够加入到新基建之中将对于基建托底作用将带来较大的促进,与此同时也将为融资平台运营和转型提供新的机遇。
2。 自下而上的视角——从县域看平台转型与化债要求
虽然中央的27号和46号文并未公布,但我们收集了五十余个地方县市的相关文件(图8),从中“管中窥豹”,对整体债务化解方式和要求给出总结。由于地方隐性债务规模的构成与体量在各地具有一定差异,并且基于不同的地方财政状况以及经济发展情况,债务化解措施具有一定的差异性。因此,我们划分为统一性与差异性要求两部分进行总结。
除债务处置规定和要求外,我们集中对文件中涉及的债务化解模式进行了梳理,自下而上来看,地方政府对于未来融资平台的债务处置与转型措施,主要包括混改、政府注资、盘活存量资产、债转股、申请救助等方式。
具体方式的采用将基于平台债务特点、平台经营项目和资产情况而定。例如,兼有政府融资和公益性项目建设运营职能的融资平台公司,转型为国有企业;具有相关专业资质、市场竞争力较强、规模较大、管理规范的融资平台公司,转化为一般企业;主要承担公益性项目融资功能、没有实质性经营活动的融资平台公司,在妥善处理存量债务、资产和人员等基础上依法清理注销或进一步转化为公共事业领域企业。
融资平台债务情况复杂多样,项目差异也较大,因此地方“一企一策”的差异化处理有其必要性。从样本的五十个地方政府提及债务处理方式中处置存量资产、PPP、政府注资为主要的手段,债转股与混改方式提及次数较少(图10)。但是,我们认为在财政压力较大背景中,债转股、混改、PPP等市场化转型手段将承担重要角色。
2.1。 文件透露的债务化解统一性要求
(1)债务化解期限:用5到10年的时间全面化解存量隐性债务(以中央最终确定的时间为准,存在少部分县市时间跨度较短3到5年),使政府综合债务率逐步降至合理水平。从部分县域的计划来看,主要化债压力集中于近三年(图11)。
(2)对于债务化解的具体规定:
A。 明确债务举借主体,从严控制新增或有债务:政府债务必须通过政府或财政部门举借,其他国家机关单位和事业单位不得举借任何债务。政府债务一律只能在上级核定的政府债务限额内通过发行地方政府债券举借,除此之外不得以其他任何方式违规举债。部分县域提及“减一批、停一批、缓一批、保一批”的举措,强调从源头控制新增隐性债务。
B。 规范显性债务资金使用,充分利用专项债,增加专项债承债能力。首先,债务资金方面,政府债务资金只能用于公益性资金支出和适度归还存量债务,优先保障在建公益性项目建设,优先用于重大基础设施和重点民生项目建设,不得用于支付利息,不得用于经常性支出,不得用于竞争性项目,不得用于楼堂馆所等中央明令禁止的投资项目,不得用于提前偿还到期的政府债券、外债、国债以及政府专项借款。
对于专项债方面,多个县区文件均体现了对于专项债的依赖程度加重。地方将全面推动发行项目收益与融资自求平衡专项债券。对土地储备等收益能覆盖融资本息公益性项目,涉及项目主管部门要积极争取申报专项债券,缓解融资压力。通过发行一般债券举借一般债务,通过发行专项债券举借专项债务,逐步建立专项债券与项目资产、收益对应的制度,进一步丰富专项债券品种。优先在重大区域发展以及乡村振兴、生态环保、保障性住房、公立医院、交通、水利、林业、市政基础设施等领域选择符合条件的项目,争取项目收益专项债券。部分地区在2018年年内已经提出专项债额度不能满足融资需求,因此2019年专项债扩容从地方融资需求角度也是大势所趋。同时,专项债资金可以部分承接隐性债务化解作用背景下,或将对基建投资形成一定掣肘。
除了专项债,PPP模式也在多地文件中出现,其中浙江省新昌市文件具有一定代表性:“推广‘一个融资渠道’,健全PPP运作模式。推广PPP模式,规范PPP项目入库、方案及评审、组织实施等环节,做好重点项目孵化培育,推动PPP新项目落地,激发社会投资活力,减轻政府投资压力。”
(3)规范融资平台的融资行为,厘清政府与平台公司关系。地方政府不得干预融资平台公司日常运营,融资平台公司不得要求政府及所属部门为其融资提供担保承诺。严禁新设各类融资平台公司,进一步规范融资平台公司融资行为管理,除符合国家有关规定的在建项目后续融资外,融资平台公司不得新增政府债务。坚决制止将公立学校、公立医院等公益性事业单位演变为融资平台,公立学校、公立医院等公益性事业单位不得为建设项目融资或提供担保。
我们在大量县区文件中极少看到“打破刚兑”、“破产清算”等较为激进的字眼(仅山西省吕梁市交口县和贵州省铜仁市石阡县文件提及打破刚性兑付),在对于融资平台的要求上,更多表述为“剥离融资平台政府融资职能”、“推进融资平台建立现代企业制度”等,县域文件表达相对温和,因此从政策文件角度来看打破刚性兑付并发生系统性风险的概率较低。
(4)健全严格的考核监督问责机制:对政府及其所属部门违法违规举债或担保的,依法依规追究金融机构及其相关负责人和授信审批人员的责任。政府性债务将作为政绩考核的一项重要指标,并将债务审计列入党政主要领导干部经济责任审计。明确政府性债务管理属地责任和主体责任,各级政府是本地区政府性债务管理的责任主体,政府主要负责人为本地区政府性债务管理和风险防范的第一责任人。财政部门作为政府性债务管理归口部门,要完善政府性债务管理制度,做好规模控制、预算管理、统计分析和风险防控等工作。建立激励约束机制,对全面落实防范化解政府隐性债务政策、坚决遏制隐性债务增量的单位(公司)给予通报表扬和奖励补助。对政策落实不到位、债务规模长期偏高、化解债务风险不力的单位(公司)给予通报批评和追责问责。(具体中央的问责文件,在个别县域文件关于46号文的解读中已经有所披露,参见附录内容)
(5)大力压缩财政支出,削减三公支出,腾挪资金偿还债务,部分区域强调扩大税源建设。部分地区提出要持续且大力压缩支出,为化解隐性债务提供资金支持。我们认为,通过大幅缩减支出为化解债务提供资金并非主流,也难以构成主体,但未来大概率将出现地区财政支出的适度压缩,一方面源于债务问题,另一方面也源于未来的放缓。也有部分县区,强调加大税源建设,思路上体现为扩大对企业培育与招商引资,做大做强支柱产业和龙头企业,培植后续税源,从源头解决收入难题。这一强调体现出双重含义:首先在未来持续减税让利的背景中,扩大税收收入一定与扩大税基、加强征缴相关联,因此地方政府对于税收的征缴与核查将进一步趋严。其次,增值税与个税的调整影响已经纳入预期,因此扩大税源主要针对企业所得税,在过往增长模式通过低价出让工业用地、高价出让商住用地,以吸引企业生产投资,扩大财政收入的模式仍然在部分地方政府的考虑之中。
2.2。 文件透露债务化解的区域差异化信息
(1)化债资金来源分配
从三穗县和元竹镇的文件中,我们梳理出在化解隐性债务的资金安排上,预算内资金、处置存量资产以及土地出让收入将占据主体。其中处置存量资产占比较大,同时在财政支出压缩方面,也提出了更加严格的要求(图12)。预计未来,各地公共财政支出压缩与支出结构优化力度将加大。我们认为基于各地债务规模摸查情况和各类资金盈余情况差异,具体化债资金来源和分配比例会存在较大差异。
(2)部分县域强调化债阶段国企地位重要性提升
部分地区强调做大做强国企,一方面与保障还款来源相一致,另一方面也为混改、PPP等化债方式提供了空间。三穗县和龙里县等地文件均再次强调做大做强国企,加强国企国资运营,确保国有资产增值,国有企业需进一步做好资产运营收入的统计和预估,确保还款资金有来源、还款渠道有保障。并且要进一步摸清国有企业资产家底,真实反映国有资产管理及运营状况。此外,鼓励国有企业利用政府和社会资本合作(PPP)模式,对有稳定现金流的项目优先采取PPP模式进行化债,并制定PPP化债计划表,整体强调国企在化解隐性债务阶段的重要性进一步提升。
(3)部分县域强调存量债务置换问题
在针对隐性债务处置强调的同时,针对显性的地方政府性债务,广西壮族自治区北海市铁山港区、云南省昆明市寻甸回族彝族自治县、广西壮族自治区南宁市青秀区等地文件均提及存量债务置换问题:“推进存量政府债务置换,对经清理甄别认定的政府存量债务,各相关单位、财政部门、债权人、债务人应当通过合同方式,约定在国务院规定的期限内,将非政府债券形式存量政府债务置换成政府债券,降低利息负担,优化期限结构,财政部门据实登记总预算会计账,纳入预算管理,置换债券资金只能用于归还被置换对应的政府债务本金,不得用于支付利息等其他方面”。
作为债务置换的收官之年,2018年置换债券的发行节奏较慢,部分置换额度没有被充分使用,债务置换时间比市场预期时间有所延长。未来,再融资债券将接力置换债券应对政府显性债务。我们认为未来若其他化债方式发力不足,地方财力下行显著,中央或将开启新一轮债务置换对可以转化为地方政府债务的或有债务进行集中置换,这其中我们认为主要目标为公益性负债且集中于债务压力较大区域。而对经营性负债,政府将主要通过统筹经营收入、处置资产收入等途径筹措偿债资金。
2.3。 地方隐性债务处理模式观察
我们通过梳理已有平台转型以及部分地方国企转型案例对文件涉及债务化解与平台转型方式进行说明。我们发现未来制约债转股与混改的核心因素在于经营项目的性质与收益。从地方当前情况来看,更多地强调盘活资产、统筹经营收入与处置资产收入与多数平台公司承接准公益性质项目相关,未来若地方政府进一步加大注入经营性资产或特许经营权力度,将有助于后续混改以及债转股的进行。
(1)混改
当前平台公司混改模式主要分为两种,一是社会资本增资入股,二是以资产类型整合为集团。我们预计该类型平台公司转型未来更多将集中于城市土地开发与基础设施投资领域。
湖北省武穴市文件提到的融资平台转型基本可以划分为此类:“按照‘依托城市资源、盘活存量资产、借助资本市场、创新融资模式、精干高效运营’的要求,组建市城发集团。做实做大做强‘土地整理开发、城市基础设施投资与运营、城市资产经营管理、地产置业和资本经营’五大业务”。浙江省新昌市的文件中也提及类似转型方案:“通过对县内24家平台公司转型,建立县投资发展集团公司一个核心集团,整合组建城投集团、交通投资集团、旅游集团、高新园区投资集团、工业园区投资集团等五大集团”,该方案也与贵州省龙里县早年的平台转型方式异曲同工。
具体案例一:贵州省黔南龙里县以资产类型为线索的混改整合
2015年12月贵州省黔南布依族苗族自治州龙里县政府出台《龙里县政府融资平台公司整合方案》,县政府分别以县国资公司和贵龙城投公司为主体,将县供排水公司、县物资公司、县工投公司、交投公司等20多家国有资产公司、投融资平台公司,整合组建贵州腾龙实业集团和贵州贵龙实业集团两大集团公司,形成“一母N子”模式架构(图13)。两大集团公司对各子公司人事、财务、重大经营决策等进行集中管理、集团化运作,推动融资公司实体化、规模化发展。同时,集团运营模式将遵照一定原则:
a。政企分开
一是政企脱钩“一竿子到底”。按照“不兼任、转身份、全脱钩”的原则,政府领导不兼任公司职务,原行政事业类人员到岗后,身份转为合同制,与原单位全面脱钩。二是管理授权“紧抓关键少数”。县委、县政府通过出台相关规定,按照“重大事项政府决定、其余事项完全自主”的原则,除少数重大事项决策权由政府负责外,其余事项则由企业完全自主决定。三是债务剥离政府“偿旧账不理新账”。按照“存债剥离、有序偿还、新债自负”的原则,由政府承担两大集团重组之前积累的71.05亿元政府性债务,两大集团用年利润的20%供政府偿还债务,直到还清为止。对两大集团新增债务,政府不担保、不背债、不兜底。
b。 抱团增信建立“大平台模式”
按照“一个管理母公司,多个专业子公司”的思路,选取经营状况较好的公司设立为母公司,再兼并部分平台公司作为其子公司。贵龙集团以贵龙城市经济带投资开发有限公司为主体,由龙里经济开发区建设开发有限公司、龙里县交通建设投资有限公司、龙里金诚信用担保有限公司等4家公司整合而成;腾龙集团则以龙里县国有资本营运有限责任公司为主体,由龙里县供排水总公司、龙里县粮油购销有限责任公司、龙里县物资总公司等12家公司整合组建而成。
龙里县政府规定贵龙集团主要经营区域为贵龙城市经济带、龙溪城市经济带等新区,负责辖区内经营性业务的经营管理;腾龙集团主要经营范围为龙里县城区及供水领域等公益性领域。通过分别整合经营性、公益性两类资源进入两个转制平台公司,既达到了资源整合的目的又有利于确立不同资产的平台经营思路。
具体案例二:山东省交通运输集团有限公司混改
2017年9月12日,山东省交通运输集团有限公司混改参与各方签订产权交易合同和增资协议书。公司注册资本由2.69亿元增至6.80亿元,其中山东国惠投资有限公司出资2.516亿元,持股37%;员工持股平台出资2.04亿元,持股30%;战略投资者出资2.244亿元,持股33%。
增资入股的三家社会资本分别是,济南国惠兴鲁股权投资合伙企业(有限合伙)出资3400万元,占比例5%;济南福道长瑞股权投资基金合伙企业(有限合伙)出资7480万元,占比11%;新余国寿尚信健隆投资中心(有限合伙)出资11560万元,占比17%。
员工持股平台由新余富运投资中心(有限合伙)、新余贵运投资中心(有限合伙)、新余昌运投资中心(有限合伙)、新余兴运投资中心(有限合伙)4家合伙企业组成,合计出资20400万元,占比例30%(图15)。
(2)政府注入经营性资产
地方政府将区域内有一定收益性的经营性资产项目注入到融资平台公司,使平台公司具有造血功能。比如经营性物业,平台公司可据此发行房地产投资信托(REITs)、商业地产贷款抵押证券(CMBS)等金融产品,实现资产保值增值,获得项目收益,有效筹措偿债资金。
四川省资阳市文件提及,研究制定融资平台转型升级指导意见,对现有融资平台公司资产进行全面清理,分类将政府隐性债务形成的经营性资产注入到融资平台公司,由公司负责运营维护,同时由公司自行筹资负责偿还该资产所对应的债务。但同时政府对融资平台公司注资必须依法合规,不得将公益性资产注入融资平台公司,不得将储备土地作为资产注入融资平台公司(江苏省连云港市文件规定)。政府注资作为手段之一,对于无现金流的平台公司未来实现债转股和混改具有显著的促进作用。贵州省龙里县案例中平台通过资产整合后政府将土地、房屋、水利等优良国有资产,通过勘界、测绘、评估等程序注入集团公司,同时利用资产划归+转让开发为合并后平台提供支撑。因此,政府注资以及特许经营权不仅在短期对于平台存续具有重要意义,对于长期转型也至关重要,这一点与部分县域强调做大做强国企、确保国有资产保值增值一脉相承。
(3)债转股
2018年7月,国家发改委财政金融司司长陈洪宛在中国政信发展论坛上表示,债转股或将为地方政府融资平台公司转型提供一个新的途径,也为化解地方政府存量隐患债务风险提供新的激励。在梳理地方文件后,我们在五十余份文件中仅发现北海市铁山港区文件提及债转股:“通过出让所有权和经营权、债转股、资产证券化等方式,逐步推进融资平台公司资产、债务重组”。但债转股作为引入资本的重要手段,叠加退出机制的多样化,在未来或将成为平台转型的重要途径之一。
具体案例:山东高速路桥集团股份有限公司债转股
a。 债转股具体方案
2018 年12月12日,山东高速路桥集团股份有限公司、山东省路桥集团有限公司(标的公司)与山东铁路发展基金有限公司和光大金瓯资产管理有限公司共同签署《关于山东省路桥集团有限公司市场化债转股之增资协议》,山东高速路桥集团股份有限公司拟在子公司山东省路桥集团有限公司层面实施市场化债转股,由山东铁路发展基金有限公司和光大金瓯资产管理有限公司2家投资机构(合称“投资者”)以现金分别对标的公司增资10亿元和1.5亿元,增资金额合计11.5亿元,标的公司所获现金增资款用于偿还其存量债务(图17)。
增资完成后,山东高速路桥集团股份有限公司继续作为标的公司的控股,仍然拥有对标的公司的实际控制权。
b。 退出机制
增资完成后12个月内,投资者与山东高速路桥集团股份有限公司将共同寻求择机启动山东高速路桥集团股份有限公司向投资者定向发行股票收购投资者持有的标的股权的交易。
若以上约定事项无法实现,山东高速路桥集团股份有限公司与投资者应在本次增资完成的24个月内另行协商标的股权的整体处置方案。山东高速路桥集团股份有限公司对标的股权有优先购买权,标的公司其余股东均放弃优先购买权。
(4)PPP模式与盘活存量资产
2017年下半年以来,财政部以“组合拳”着力推进PPP规范发展,统一新项目入库标准,集中清理“僵尸”项目和违规项目,遏制泛化滥用现象。未来融资平台转型离不开PPP模式充分发挥作用,但在防风险的前提下,可行性缺口补助预计将成为更重要的PPP项目回款方式之一,同时对平台的运营能力也提出了更高的要求(图18)。而盘活存量资产方面:地方政府通过盘活闲置或运用效率较低的存量资产,获取一定经营收益,提高资产利用效率,实现“开源”,从而补充资金化解地方隐性债务,江西水投通过加大投入将公益性资产转变为经营性资产,盘活存量水域资源即是案例之一(图19)。
(5)申请救助
从中央关于债务管理的文件来看,《国务院关于加强地方政府性债务管理的意见》(国发〔2014〕43号)、《国务院办公厅关于印发地方政府性债务风险应急处置预案的通知》(国办函〔2016〕88号)均明确规定,中央政府对于地方政府举借的债务实行不救助原则,但是针对县域政府无法解决到期债务偿债缺口的,可以向省级政府申请救助。根据《国务院办公厅关于印发地方政府性债务风险应急处置预案的通知》(国办函〔2016〕88号)规定,在出现债务风险事件时,市县政府统筹本级财力仍无法解决到期存量债务偿债缺口并且影响政府正常运转或经济社会稳定的,可以向省级债务应急领导小组申请救助。省级债务应急领导小组对市县政府救助申请提出审核意见,报省级政府批准后实施。待财政重整计划实施结束后,由省级政府自行决定是否收回相关资金。预案中所称的存量债务,是指清理甄别认定的2014年末地方政府性债务,包括存量政府债务和存量或有债务。从申请救助角度来看,未来由于县域债务引致的财政压力将部分转移至省级政府,在土地出让未来走弱、税收收入下行阶段,无疑对于整体地方财政压力雪上加霜。
3。 自上而下的视角——预判未来隐性债务处置方式
2019年是处置地方债务存量核心性的一年,我们认为平台技术性违约风险仍然存在,但通过自下而上的观察与梳理,我们认为地方整体化解隐性债务的措施较为多样,集中爆发整体信用风险的可能性较低。
除市场化转型方式外,地方财力对于30万亿以上的隐性债务化解独木难支。若2019年全年化债比例达到15%,总体规模也将达到5万亿左右(未包含存量带息债务利息),在减税降费加码、土地出让收入大幅回落之中,地方财政资金掣肘明显。结合当前区域债务的统计来看,贵州、青海、云南、天津、新疆等地区显性债务负担率较高。叠加隐性债务因素后,整体债务风险方面,贵州、青海、云南、宁夏、海南等地区风险较高(图20)。上述省份以及部分省份中的个别县市债务负担极大,经济下行进程中,风险将逐渐暴露。
我们认为在平台转型以及化解隐性债务的过程中,政府或将开启新一轮债务置换,置换将针对可以转化为政府债务的或有负债,其中我们认为主要目标为公益性负债。此外,国新办关于落实中央经济工作会议精神新闻发布会上,财政部部长助理许宏才表示部分专项债资金将用于存量隐性债务的工程拖欠款,未来专项债扩容阶段部分资金将用于化解隐性债务。
从2018年地方政府债务余额来看,中央与地方公布的显性债务余额共计约33.4万亿,以债务负担率警戒线的一般国际标准60%来看,以2018年GDP水平衡量仍有近20万亿债务空间,若考虑铁路总公司以及四大资产管理公司负债规模,仍有近11万亿债务空间,上述将在未来构成新一轮隐性债务置换的部分空间。但继续全面推行债务置换或带来预算软约束和政府兜底的信号提示,并且与债务追责有一定的冲突,影响后续政府举债行为,因此置换的推行或将集中于部分偿债压力高、违约风险较大的区域。
注:显性债务负担率为地方政府2018年显性债务余额与GDP比值。总体债务风险,包含显性与隐性债务,显性债务与显性债务负担率统计口径一致,隐性债务我们粗略按照各省份显性债务加城投债债务余额占全国的比重作为权重,分摊整体隐性债务,最终计算整体债务负担率,颜色越深代表该省份整体债务风险越高。
此外,我们认为对于部分平台可能还会出现资产管理公司接管平台资产的现象,吸收到期无法偿还债务,中央或通过资产管理公司跨过不救助原则。同时政策性银行也可能通过发放长期置换贷款的方式,对债务问题进行援助。从2018年关于资产管理公司参与处置网贷风险的路径来看,若未来平台债务问题在上述措施中仍未有明显改善,资产管理公司将进一步发挥金融稳定器、企业服务器的作用,成为化解不良资产风险的军。相较于网贷P2P平台,地方融资平台在资产质量、运营风险等多方面都存在一定的优势,因此平台转型过程中资产管理公司的积极参与或成为合理化解风险的有效途径。
综合来看,我们认为对于隐性债务的化解,在各省份整体债务负担率较高的状态下,地方财政独木难支,未来需要多方助力,新一轮“自上而下”地对隐性债务处置已经不远。在未来化解过程不仅需要新一轮的债务置换,将过往高债置换为低债,同时专项债资金参与化债,政策性银行利用长期贷款进行债务展期,以及资产管理公司接管部分平台均具有一定的必要性(图21)。当然,在这个过程中要防范道德风险,因此,必须彻底调整融资平台运营模式,在融资平台转型过程中与国有企业改革有效结合,进一步推广湖北省武穴市、浙江省新昌市以及贵州省龙里县的案例,剥离公益性项目将平台充足成立城市发展集团,为后续债务的显性化以及公益项目低息债务的获得提供有利条件。
4。 附录
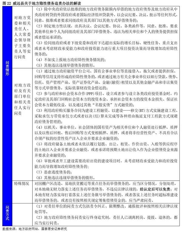
4.1。四川省内江市威远县关于中央46号文地方隐性债务追责办法的解读
在整理大量地方文件后,我们发现四川省内江市威远县对于中央46号文的解读基本透露出隐性债务追责的具体信息,我们的汇总整理结果参见图22。
4.2 50县市文件汇总可向国君宏观团队索要。
(文章来源:国泰君安)
(原标题:【国君宏观百页调查报告】50余县市债务处理的探索:亮点和缺憾——财政洞见系列专题之八)
(责任编辑:DF010)












网友评论 已有 0 条评论,查看更多评论»