任泽平点评2018年第四季度货币政策执行报告:货币政策稳中“求进” 资本市场否极泰来
文恒大研究院任泽平 甘源 石玲玲
事件
2019年2月21日,央行公布2018年第四季度政策执行报告。
正文
1。 核心观点:货币政策稳中“求进”
1)未来货币政策有望延续边际放松态势。央行表明2019年实行稳健的货币政策的立场,确定“稳中求进”的总基调,不提“中性”和“闸门”。
2)经济下行压力较大,迫使逆周期调整的货币政策进一步放松。央行认为目前国内外经济形势稳中有变,变中有忧。相比三季度货币政策执行报告,此次增加“变中有忧”,强调新旧动能转换阶段,内生增长动力有待进一步增强。
3)未来降准仍可期,降息主要看的下降幅度(详见《2019年降准降息空间有多大? ——PPI才是中国货币政策最重要的锚》)。央行认为货币政策空间很大,没必要实行QE,并特别指出不同类型银行的率。同时,央行指出主要是通过货币市场下行带动贷款下行,可见央行大概率不会调整存贷款基准利率,而目前政策利率距历史低点还有30个BP。
4)未来货币政策仍以调结构为重点。央行强调,调节好结构有助于控制好总量,要从根本上解决民企融资难题。未来会继续加大对小微和民企的支持力度,着力缓解流动性约束、银行资本约束和利率约束,疏通货币政策传导。
2。 2019年:中国经济年中触底,资本市场否极泰来
在市场充满“离场论”“洗洗睡”之际,我们算是少数的乐观派, “最好的投资机会就在中国,新一轮改革开放将开启新周期” “2019否极泰来”。
从事宏观形势分析20年,看世事变迁,潮起潮落,唯一不变的就是人性和周期。库存周期和产能新周期叠加,2019年中经济触底,经济失速风险缓解。滞涨转入通缩,货币政策放松的空间打开。一切都在周期框架里。
这些年,做过,管过经营,做过管理,历经机关国企民企。愈信情商智商皆不如心力,在最黑暗的时候往往孕育着光明,但大部分人倒在黎明前,因心力不够而不能坚持到成功。唯有依靠强大的信仰和健壮的体魄,才能穿越黑夜迎接黎明!
代表性观点:
2014:新5%比旧8%好、5000点不是梦、改革牛
2015:海拔已高风大慢走、经济L型、一线翻一倍
2017:新周期
2018:金融周期退潮
2019:否极泰来
3。 从总体来看,2019年的货币政策会比2018年更加积极。央行明确2019年实行稳健的货币政策的立场,确定“稳中求进”的总基调,不提“中性”和“闸门”。
首先,稳健的货币政策并不意味着货币条件维持不变。而更强调根据形势变化动态优化和逆周期调节,在经济下行期对抗经济衰退和通货紧缩。从数量上看,即为保持M2和社融增速与名义增速大体匹配;从价格上看,即为保持利率符合经济潜在产出水平要求。
其次,稳健的货币政策的“度”,主要体现为总量要合理,结构要优化。在保持流动性合理充裕的同时,还强调优化流动性投向和结构。因此,央行将运用结构性货币政策工具发挥定向滴灌工能,促进结构性调整和改革,既要防止货币条件过于宽松,也要优化结构,加大力度支持小微企业和民企贷款。
最后,开放的条件下,稳健的货币政策把握内部均衡和外部均衡的平衡。当内部均衡和外部均衡产生矛盾是,作为以内需为主的经济大国,应当以内部均衡为主,同时兼顾外部均衡,即坚持货币政策的独立性,同时兼顾汇率稳定和资本流动。
4。 2018年央行认真落实稳健的货币政策,预调微调,流动性合理充裕,长短端利率整体下行。
第一,整体流动性合理充裕,率下行,超储率上升。2018年央行四次定向降准,释放3.65万亿元资金,保持市场流动性合理充裕。M2增速保持在8%以上,年末社融增速9.8%,与名义GDP增速基本匹配,1月降准后大型商业银行为13.5%、中小型商业银行为11.5%,仍有较大下调空间;4季度超储率大幅提升至2.4%,较2017年同期提高0.3个百分点,与2016年四季度相同,资金面整体维持宽松。
第二,结构方面,央行创新货币工具引导银行改善结构。2018年央行通过创新和丰富结构性货币政策工具,扩大MLF担保范围、增加再贷款和再贴现、下调支小贷款利率、扩大支小在单款和支持范围、创设TMLF、创设票据互换工具等方式,补充银行资本金,引导银行改善贷款结构。
第三,宏观审慎方面,加强结构性引导。2018年央行增设小微企业和民企融资、债转向指标,鼓励金融机构加大对薄弱环节的支持力度,加强结构性引导。
第四,机制改革方面,推进利率市场化,货币政策利率中枢下行,贷款利率整体下行。2018年央行进一步健全市场利率定价自律机制,引导金融机构资助合理定价,4季度金融机构贷款利率整体下行,人民币贷款加权平均利率5.63%,比9月份下降31BP,一般贷款利率和票据利率大幅下行;货币市场利率中枢DR007和DR001稳中有降。
5。 经济下行压力迫使逆周期调节的货币政策不断强化。央行认为目前国内外经济形势稳中有变,变中有忧。相比三季度货币政策执行报告,此次增加“变中有忧”,表明央行认为目前经济下行压力较大。
1)从总量来看:经济下行压力较大,新旧动能转换阶段,内生增长动力有待进一步增强。
2018年经济下行、物价回落,经济周期从滞胀转入通缩,央行提出“强化逆周期调节”。从经济周期运行看,当前处于:世界经济见顶回落、金融周期从去杠杆到稳杠杆、房地产周期调控尾声、主动去库存周期、产能新周期筑底、新政治周期。
12月中国制造业为49.4%,为2016年7月以来首次跌破荣枯线,创2016年3月以来新低。新订单指数49.7%,较上月下跌0.7个百分点,为2016年2月以来的低点。其中进口指数45.9%,较上月下跌1.2个百分点,连续6个月在50%以下,反映内需活动低迷。新出口订单指数46.6%,较上月下滑0.4个百分点,已是连续7个月低于临界点,创三年新低,反映外需疲弱。PMI主要原材料购进价格指数和出厂价格指数均降至年内低点,分别为44.8%和43.3%,较上月回落5.5和3.1个百分点。
支柱产业进入调整期,新产业量级仍弱。房地产、汽车等传统支柱产业进入调整期,大部分新业态和新动能在量级上仍然弱于传统支柱产业,消费增长相对乏力,经济内生增长动力有待进一步增长。
2) 从结构来看:小微企业、民营企业融资难问题较为突出。
银行风险资本金压力大,导致贷款意愿降低;风险偏好低,贷款结构不佳。一方面,银行存在资本金约束,贷款需要具备相应的资本金,但目前银行资本金不足,贷款意愿下降;另一方面,银行风险偏好低,倾向于居民短期贷款和票据融资等高流动性、低风险的渠道,缺乏向企业发放中长期贷款的动力,短期和票据融资占比增加,企业中长期贷款占比萎缩,贷款结构差。
民营企业融资环境边际改善,但民企融资难融资贵问题依然突出。2018年末,国有企业、民营企业贷款余额合计90.6万亿元,其中,国有企业贷款余额47.7万亿元,占比52.6%;民营企业贷款余额42.9万亿元,占比47.4%。但考虑到民间投资占全国的比重超过60%,显然民企贷款余额占比仅47.4%,民企贷款支持力度依然不足。
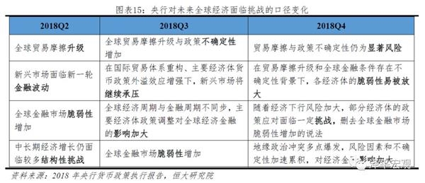
3)从全球来看:全球经济总体延续复苏态势,但增长势头有所放缓,外部环境发生明显变化,不确定因素增多。
央行认为未来一段时期,全球经济将面临四大风险:一是贸易摩擦与政策不确定性仍为显著风险;二是在贸易摩擦升级和全球金融条件存在不确定性背景下,各经济体的脆弱性易被放大;三是随着经济下行风险加大,部分经济体的政策应对面临一定挑战,同时报告删去了二、三季度“全球金融市场脆弱性增加”的说法;四是地缘政治冲突多点爆发,对经济金融影响加大。
2018年发达经济体增长放缓,美国经济强劲,但出现放缓迹象,欧元区增长势头持续放缓。美国供应管理协会(ISM)制造业PMI全年保持高位,连续34个月高于荣枯线,但12月意外放缓至54.10;一至四季度欧元区GDP同比分别增长2.4%、2.2%、1.6%和1.2%,增速持续放缓。
受贸易摩擦、美联储加息及经济周期可能见顶的担忧影响,发达经济体股市普遍走跌。2018年末,美国道琼斯工业平均指数较上季末下跌11.83%,较上年末下跌5.63%。日本日经225指数、德国法兰克福DAX指数、欧元区STOXX50指数、英国富时100指数分别较上季末下跌17.02%、13.78%、11.70%、10.41%,较上年末下跌12.08%、18.26%、14.34%、12.48%。
内外因素叠加,发达国家对美元贬值,部分新兴市场经济体对美元汇率大幅动荡。美元指数上涨,欧元、英镑对美元贬值,2018年末,美元指数收于96.17,较上年末上涨4.40%,欧元收于1.1469美元/欧元,较上年末贬值4.39%,英镑收于1.2757美元/英镑,较上年末贬值5.59%,日元收于109.56日元/美元,较上年末升值2.84%。部分新兴经济体货币大幅走低,阿根廷汇率崩盘,2018年末较上年年末兑美元跌幅达103.8%,年初以来土耳其、俄罗斯、巴西、南非等汇率贬值幅度均超过15%。
6、针对目前形势,稳健货币政策更加强调“稳中求进”,服务实体经济。
1)稳:央行没必要实行QE。
其一,中美货币发行机制不同,没必要购买国债。美国通过购买国债投放基础流动性,因此国债相当于美国财政的信用;而在中国,商业银行通过发放贷款等资产扩张创造广义货币,央行通过资产扩张创造基础货币,并通过基础货币来调控商业银行创造广义货币的能力。所以,中国没必要通过央行购买国债来投放货币,不会实行量化宽松政策。
其二,中国所处的经济金融发展阶段决定目前不会实行QE。21世纪的前10年里,央行为适应形势需要通过在市场上买入外汇相应投放基础货币,后通过提高存准率、公开市场操作、发行央票等方式实现流动性的对冲,有效应对了双顺差问题。而现阶段,我国货币发行机制主要服务于经济发展和宏观调控需要。央行主要通过公开市场操作、MLF、PSL等向市场提供基础货币。经济金融稳增长发展阶段决定了中国不会实行QE。
其三,中国政策利率距历史低点还有30个BP,货币政策空间很大,决定央行目前没必要购买国债。金融危机之后,美国利率已经接近0,无法下调,故实行QE;目前,虽然中国存贷款利率接近历史最低水平,但是政策利率较历史低点还有30BP的下调空间,因此没必要实行QE。
2)进:目前央行货币政策空间很大,可采取的货币政策工具还很多。
其一,央行特别强调中期借贷便利(MLF)仍是基础货币的重要渠道,未来有望继续采取降准+MLF提供中长期流动性。央行特别指出不同商业银行的大小,可见存准率仍处高位,未来仍有下调空间。目前绝大部分金融机构都适用优惠的存款准备金率,大体可分三档,大型商业银行13.5%;中小型商业银行11.5%;县域农村金融机构8%,。可见未来存准率下调的空间仍然充足。
其二,灵活的公开市场操作和常备借贷便利补充短期流动性。公开市场操作OMO和常备借贷便利SLF能够弥补短期流动性缺口,引导货币市场利率中枢下行,在关键时点能够起到流动性缓冲垫作用。
其三,宏观审慎框架加强逆周期调节,开正门。央行强调要充分发挥MPA逆周期作用,调整MPA政策参数,扩大金融机构信贷增长空间,引导金融机构改善信贷结构。
其四,央行不断创设新的货币政策工具。如2018年央行创设TMLF补充长期流动性,创设CBS补充银行资本金。
3)央行强调,调节好结构有助于控制好总量,要从根本上解决民企融资难题,调结构仍然是未来货币政策的重点。
未来会继续加大对小微和民企的支持力度,着力缓解资本、流动性和利率等方面的约束,疏通货币政策传导。
第一方面,化解流动性约束,激励商业银行主动贷款创造存款。商业银行创造存款需要央行提供流动性支持,因此想要从宽货币向宽信用转化,需要央行放松流动性约束,为商业银行提供流动性支持,实行更多政策,鼓励银行主动贷款。2018年,央行创新推出民营企业债券融资工具,为民企融资提供信用担保,定向化解民企融资问题。
第二方面,化解银行资本约束,创设工具支持银行补充资本金。银行贷款需要资本金,因此疏通货币政策传导机制需要确保银行资金充足,2018年底银行发行永续债是化解资本约束的重要突破口,此外,2019年1月24日央行创设票据互换工具(CBS),公开市场业务一级交易商可以使用持有的合格银行发行的永续债从人民银行换入央行票据,补充一级资本金,这都有利于改善市场预期,疏通货币传导机制。
第三方面,化解利率传导约束,推动利率市场“两轨合一轨”。央行已经连续3次强调“两轨合一轨”,利率市场化改革是未来金融改革的重点方向。首先,利率传导的首要目的是将货币市场利率传导到贷款利率,提升金融机构贷款定价能力,增强市场竞争;其次,利率传导需要进一步培育市场基准利率和完善国债收益率曲线,健全市场化的利率形成机制;最后,需要采取有效方式激励约束利率定价行为,强化行业自律和风险防范,维护公平定价秩序。
(文章来源:泽平宏观)
(责任编辑:DF010)












网友评论 已有 0 条评论,查看更多评论»