海通宏观姜超:各省《政府工作报告》释放了什么样的信号?
摘要
目前,地方两会已悉数召开,各省《政府工作报告》释放了什么样的信号?
调降增速重回主流
目标区间再现,下调重回主流。从30个省份19年目标增速来看,辽宁淡化未提,13个省为目标区间,22个省调低,仅湖北、海南微幅上调。这与16年颇为相似,而与过去两年的“持平为主、整体趋缓”形成鲜明对比。
各省调降GDP目标增速的原因。一是经济下行压力再现,18年全国GDP增速创下多年新低,半数省份未能实现年初制定的GDP目标。二是数据水分不断挤出,13年以来,中央推动地方改进政府考核体系,甩开增长包袱。
财政、居民收入目标同样下调。前者是经济下行、减税加码共同作用的结果,而后者则反映了收入翻番目标提前完成背景下,地方政府对就业压力的担忧。
投资冲动已成往事
淡化投资目标,下调仍是主流。投资是地方政府拉动经济的重要抓手,因而下调GDP目标,必然也需要下调投资目标。从各省19年投资目标增速来看,12个淡化,中西部省份在连续多年下调后,今年不少转为淡化未提;其余省份中,13个调低,仅天津小幅上调,延续了下调为主的趋势。
地产调控未松,棚改目标普降。19个省份公布了19年棚改目标,计划开工量合计较去年下调20%,河南、浙江、安徽、四川等棚改大省计划开工量均大幅下调,仅有6省微幅上调。住建部曾在去年10月称,未来要进一步降低化安置比例。棚改开工量、货币化比例双双下调,地产销售料将承压。
基建托底经济,软硬双管齐下。多省提出要“实施补短板重点项目”,基建已然成为托底经济重要抓手。其中,中西部以铁路、、机场、水库、航道为主;东部以轨交、地下管廊为主;信息基础设施建设受到广泛重视。
政策呵护民企,改善内生动力。去年底民企座谈会、中央经济工作会议均强调要“支持民企发展壮大”,各省纷纷表态落实中央6方面举措,政策措施主要有三类。一是出台省级条例,二是提出融资目标,三是打破进入壁垒。
总结而言,19年地方政府在淡化和下调投资增速目标的同时,也调整了稳资的重心,不再刺激,基建托底多管齐下,同时鼓励民企发展壮大。
经济动能转换提速
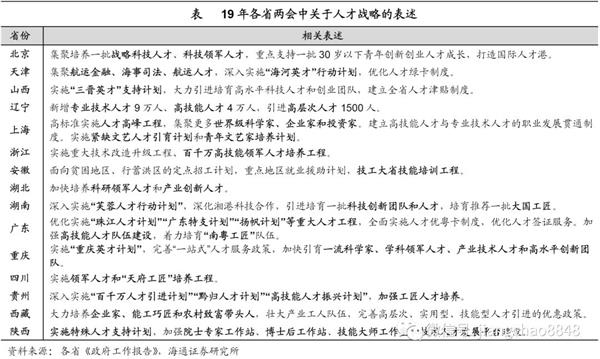
从稳就业到抢人才。地方政府响应中央号召,在其两会公报中纷纷提出要“落实就业优先政策”,28省公布的城镇新增就业目标合计达到1491万人,登记、调查失业率目标普遍在4.5%、5.5%以下。各省在落实就业政策时,普遍结合地方产业优势,推出人才吸引计划。其中,东部省份更注重吸引“战略科技人才”、“科研领军人才”,而中西部省份则更加重视“技能型人才”、“工匠人才”。
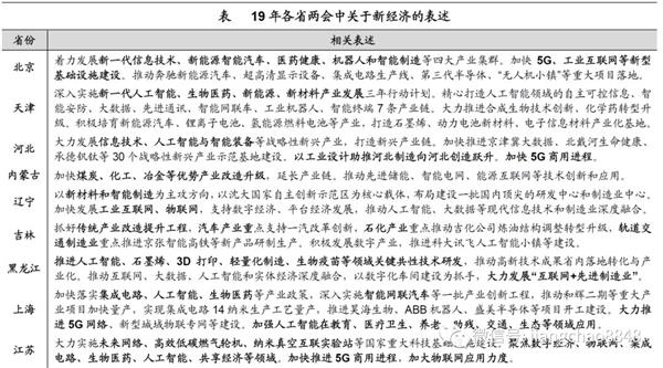
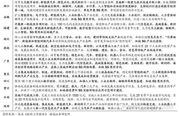
技术创新改造提速。在经济亟待转型升级的背景下,地方政府对技术改造、升级的关注持续升温。比较而言,东北地区、中西部地区更侧重传统产业改造升级,更强调加大投入;东部发达地区更侧重打造以新材料、新能源、智能制造、生物医药为代表的产业集群,更强调技术应用;而加快5G商用、加强工业互联网等新型基础设施建设更是成为各地方政府的共识。
制度变革释放红利。“深化改革”依然是19年地方政府的重点工作,其重要性、力度均有增无减。各省改革内容主要涵盖以下三个方面。一是经济体制改革,其中,国企改革重在推进混改、实现从管企业向管资本转变;财税改革重在减税降费、优化财政支出、盘活财政存量资金;金融改革重在缓解中小企业融资难融资贵问题、发展多层次资本市场。二是土地、资源品等要素改革提速,农村土地制度改革是乡村振兴的重要环节,资源品改革则是中西部地区盘活经济、推进转型的重要手段。三是社会制度改革多点铺开,包括教育、医疗、养老、住房公积金等相关制度,是保障改善民生的重要环节。
总结而言,地方政府对人才、技术创新、制度改革的重视,既是对中央精神的贯彻,也是经济转型升级的必然要求,预示新旧动能转换或在悄然提速。
去年底中央经济工作会议指出,19年是全面建成小康社会关键之年,做好经济工作至关重要。新一年的经济社会目标将在3月初全国两会上公布。目前,地方两会已悉数召开,各省《政府工作报告》释放了什么样的信号?本报告中我们将作详细分析。
1。 调降增速重回主流
1.1经济增速目标:区间再现,普遍下调
截至2月17日,全国已有30个省份召开两会,山东省两会仍在进行中。总结各省公布的经济增长目标看,有以下两大特征:
一是目标区间再现。30个省份中,有29个公布了具体的GDP增速目标。13个省份将增速目标设置为区间,其背景是18年底中央经济工作会议上,时隔三年重提“保持经济运行在合理区间”。这与16年颇为相似,15年底中央淡化增长目标、定调“合理区间”,16年初地方两会首现GDP目标区间,且数量多达9个。
二是下调重回主流。考虑到历年经济目标的可比性,我们做简单处理,以目标区间中值替代目标区间。我们发现,与18年相比,19年22省下调GDP增速目标,5省持平,仅湖北和海南两省微幅上调。下调的省份中,重庆、新疆、贵州、黑龙江4省下调幅度均超过1个百分点。若以目标区间的下限来替代区间,那么29个省份无一上调。类似的显现出现在14-16年,当时也同样是过半数省份调降增速目标、鲜有上调。
1.2增速下调背后:主动减压,挤出水分
各省普遍调降19年GDP增速目标,主要有以下两方面原因:
一是经济下行压力再现。无论是首次出现“目标区间”的16年,还是过半数省份下调增速目标的14-16年,其背景都是前一年经济增速下行。今年也同样如此,18年全国GDP增速下滑至6.6%,并创下91年以来的新低,仅略高于年初制定的目标。地方层面,多达16个省份未能实现GDP增速目标。经济下行压力再现,地方政府纷纷降低增长目标以减轻压力。
值得注意的是,重庆、吉林、天津、内蒙古、海南和黑龙江等六省18年GDP增速均低于目标增速1个百分点以上,这导致重庆和黑龙江19年GDP目标大幅下调。
二是数据水分不断挤出。伴随着我国经济发展阶段的转变,GDP增速目标的考核逐渐淡化,经济增长更重质量,13年以来,地方政府主动挤出过去经济数据中存在的水分,甩开增长包袱。比如辽宁、内蒙古、天津等省份就曾主动核减经济数据。而各省加权平均GDP增速与全国GDP增速之差也从08-12年的2.4%左右,持续下降至18年的0.4%。地方经济数据水分的不断挤出,也使得其增速目标的下调成为了必然。
1.3调降收入目标:财政吃紧,消费承压
与经济增速目标同步下调的还有收入增长目标,包括和居民收入两个方面。
财政收入目标普遍下调。16、17年经济、物价双双回升,令地方政府转向乐观,不少省份在下调经济目标的同时仍然上调了财政收入目标。但从19年地方两会看,30个省份中,7个未提财政收入增速目标,多达19个省份调降财政收入目标,且无一上调。一方面,经济下行压力再现,令地方政府再度转向谨慎;另一方面,18年底中央经济工作会议强调“要实施更大规模的减税降费”,地方财政收入势必面临较大下行压力。
居民收入目标缓中趋降。由于农村和城镇居民收入先后在17、18年提前完成十八大“翻一番”目标,地方政府居民收入目标的约束有所放松,从17、18年的持平为主、部分下调,转为下调为主。这较为真实地反映了地方政府对于经济、就业压力的担忧。而居民收入增长继续放缓,前期举债购房透支消费,也令地方政府对消费前景较为谨慎,18个公布了增速目标的省份中,7个持平,9个下调。
2。 投资冲动已成往事
2.1淡化投资目标,下调仍是主流
多省未提投资目标,其余省份下调为主。以往地方政府把作为拉动GDP的重要推手,地方投资冲动非常强。而下调GDP增长目标,意味着也必然需要下调投资增速目标。我们看到,各省19年固定资产投资增速目标同样呈现出两大特征:
一是集体淡化投资目标。尽管15年以来,淡化投资目标已呈现常态化,但19年未公布投资目标的省份仍多达12个。其中上海已连续8年未提投资目标,北京、浙江、湖北、黑龙江也都是连续5年未提。值得注意的是,今年新晋淡化投资目标的省份普遍位于中西部地区,反映中西部投资高增长难以为继。
二是增速目标普遍下调。在公布投资增速目标的18个省份中,13个下调,4个持平,仅天津小幅上调,延续了15年以来各省投资目标普遍下调的趋势。尽管天津上调投资目标,但其经济增速目标却仍在下调。
各省不仅淡化、下调投资目标,也同样调整了投资重心,具体表现在以下三个方面:
2.2地产调控未松,棚改目标普降
坚持房住不炒,地产调控未松。去年底中央经济工作会议指出,“要构建房地产市场健康发展长效机制”,“坚持房子是用来住的、不是用来炒的定位”。地方政府纷纷响应号召,在其两会公报中表态要“落实稳地价、稳、稳预期责任”。
下调棚改目标,降货币化比例。目前已有19个省份公布了19年的棚改目标,计划总开工260万套,较18年下降20%。其中,河南、浙江、安徽、四川等棚改大省计划开工量均大幅下调,河南降幅高达70%,而仅有6省微幅上调。住建部曾在去年10月底座谈会上称,要进一步降低棚改货币化安置比例,未来棚改融资以棚改专项债为主。棚改规模、货币化比例双双下调,意味着19年地产销售、投资都将承受较大下行压力。
2.3基建托底经济,软硬双管齐下
基建成为托底经济重要抓手。去年7月底政治局会议明确提出,要“把补短板作为当前深化供给侧结构性改革的重点任务,加大基础设施领域补短板的力度”。而去年底中央经济工作会议也强调,要“加大基础设施等领域补短板力度”、“加强新型基础设施建设”、“加大城际交通、物流、市政基础设施等投资力度”。
中西部铁公机,东部轨道交通,建设5G网络。地方政府在其两会公报中贯彻中央精神,普遍提出要“扩大有效投资”、“实施补短板重点项目”。具体来看,中西部省份基建项目以铁路、高速公路、机场、水库、航道等传统基建为主,而东部发达省份基建项目则以轨道交通、地下管廊为主。作为新经济的典型代表,业也受到地方政府的普遍重视,各省纷纷提出,要加强信息基础设施建设、加快5G商用步伐。
2.4政策呵护民企,改善内生动力
中央定调支持民企发展壮大。总书记曾在去年11月初的民营企业座谈会上强调要“大力支持民营企业发展壮大”,并提出减轻企业税费负担、解决民营企业融资难融资贵问题、营造公平竞争环境、完善政策执行方式、构建亲清新型政商关系、保护企业家人身和财产安全等6方面政策举措。而去年底中央经济工作会议也同样指出,稳健的货币政策要“解决好民营企业和小微企业融资难融资贵问题”,加快经济体制改革要“支持民营企业发展,营造法治化制度环境,保护民营企业家人身安全和财产安全”。
地方出台政策呵护民企发展。在中央定调支持民企发展壮大的背景下,地方政府也纷纷出台政策呵护民企发展,力度远强于往年。从各省19年两会公报看,在落实中央6方面措施的同时,还有以下三大亮点:一是出台省级政策措施,比如吉林、上海、浙江、广东、广西、重庆、四川、甘肃等省均已出台条例,旨在系统支持民营经济健康发展。二是提出融资支持目标,比如天津、吉林、上海、安徽、湖北、重庆均提出要设立100亿元的民企纾困;其中部分省份还制定了民企发展基金、再贷款和再贴现资金、融资担保发展基金的目标规模。三是打破部分领域民企进入壁垒,比如吉林提出打破教育、旅游、文化领域壁垒;重庆提出放宽公共服务、基础设施、国企改制等领域准入门槛;甘肃提出进一步放开机场、电力、油气勘探开发、交通等领域准入。
3。 动能转换悄然提速
地方两会公报中,对稳定就业、转型升级、深化改革论述颇多,这与中央经济工作会议精神保持一致,是供给端的三大亮点,也预示经济动能转换有望提速。
3.1从稳就业到抢人才
稳定就业居于首位。去年7月底,政治局会议提出“六个稳”,稳就业居于首位,而去年底中央经济工作会议也同样强调,“把稳就业摆在突出位置”,“实施就业优先政策”。地方响应中央号召,纷纷在其19年两会公报中强调要“落实就业优先政策”、“实施更加积极的就业政策”。而“抓好高校毕业生、农民工、退役军人、下岗转岗职工等群体就业”、 “确保零就业家庭动态清零”也成为了公报中的高频词。
地方高度重视就业。从新增就业目标看,28个省份公布的城镇新增就业目标值,合计达到1491万人,明显高于去年全国两会设定的目标值(1100万人)和实际值(1361万人)。从失业率目标看,各省登记失业率目标均在4.5%以下,除山西外,各省调查失业率目标均在5.5%以下,这与去年初全国两会制定的目标保持一致。
人才战略持续升温。地方政府在落实就业政策时,也注重和地方产业优势相结合,推出各类人才吸引计划,助力地方经济转型。其中,东部省份更注重吸引“战略科技人才”、“科研领军人才”,而中西部省份则更加重视“技能型人才”、“工匠人才”。
3.2技术创新改造提速
技术创新改造升温。18年底中央经济工作会议提出七大重点工作任务,其中“推动制造业高质量发展”和“促进形成强大国内市场”位居一二。具体而言,前者要求“增强制造业技术创新能力,健全需求为导向、企业为主体的产学研一体化创新机制,加大对中小企业创新支持力度”;后者要求“加大制造业技术改造和设备更新,加快5G商用步伐,加强人工智能、工业互联网、物联网等新兴基础设施建设”。
中西部重技改升级,东部主打战略新兴。从地方两会看,东北地区、中西部地区更侧重传统产业改造升级,更强调加大投入;东部发达地区更侧重打造以新材料、新能源、智能制造、生物医药为代表的产业集群,更强调技术应用;而加快5G商用、加强工业互联网等新型基础设施建设更是成为各地方政府的共识。
3.3制度变革释放红利
中央推动改革走深走实。去年是改革开放40周年,去年底中央经济工作会议强调,“坚持向改革要动力,深化国资国企、财税金融、土地、市场准入、社会管理等领域改革”,而19年七大重点工作任务中,“加快经济体制改革”位列第五,具体涵盖加快国资国企改革、支持民营企业发展、深化金融体制改革、推进财税体制改革等四个方面。
“深化改革”同样成为19年地方政府的重点工作,海南省明确指出,19年是“海南全面深化改革开放的关键之年”。从具体内容看,各省改革内容主要涵盖以下几个方面:
一是加快经济体制改革成为共识。各省普遍提出要在国企改革、支持民企、金融改革、财税改革等方面有所举措。其中,国企改革重在推进混合所有制改革、实现从管企业向管资本的转变,东北三省提出了改革的重点国企;财税改革重在减税降费、优化财政支出、盘活财政存量资金,山西、辽宁、广西均明确提出一般支出压减目标;金融改革重在缓解中小企业融资难融资贵问题、发展多层次资本市场,上海和浙江因地制宜提出了特色方案。
二是土地、资源品等要素改革提速。各省在其两会公报中普遍强调乡村振兴,而农村土地制度改革成为其中重要环节。此外,中西部省份也纷纷强调推进能源、资源品改革,尤其是电力、天然气、城镇供水交通运输等领域的价格改革。
三是社会制度改革多点铺开。具体包括教育体制改革、医疗体制改革、养老保险制度改革、住房公积金制度改革等四个方面。19年是高水平全面建成小康社会的关键之年,保障改善民生仍是地方政府的重点工作之一。
(文章来源:姜超宏观债券研究)
(责任编辑:DF078)












网友评论 已有 0 条评论,查看更多评论»