海通固收姜超:从康得新债券违约事件看存贷双高
摘要
康得新违约事件。1月15、 21日,18康得新SCP001与18康得新SCP002相继违约,有高额资金却依然违约的矛盾行为引起了市场广泛关注。1)备受质疑的存贷双高。公司货币资金占总资产的比重在2015年之后一直处于40%以上水平,2018Q3货币资金和有息负债分别为150.14、110.06亿元。疑点包括披露数据中未显示大额货币资金受限,以及利息收入远低于利息支出,2018年前三季度利息费用5.58亿元,利息收入仅1.98亿元。简单计算每年的平均资金收益率,17年之前康得新的资金收益率常年处于0.4%-0.7%的水平,在活期基准附近徘徊。2)高额货币资金的背后实则存在大占款。1月20日康得新存在大股东占用资金的情况。其实在爆出大股东占款之前,控股股东康得集团连年高比例、碳纤维项目承诺投资额半年仅到位2亿元,以及无故扣款挪作他用,已经显露出其资金紧张的迹象。
如何看待存贷双高?存贷双高一般指账面显示的货币资金与有息负债同时处于较高水平。一方面容易使投资者产生对于利息费用与收入的质疑,另一方面这类企业很可能在货币资金/短期有息负债这一指标上表现较好,如果背后的货币资金存疑,将可能使投资者对企业的短期偿债能力产生误判。因此对于存贷双高现象我们应给予重视,仔细甄别。那么存贷双高有哪几种情形?
情形一:集团型企业在合并报表层面可能出现存贷双高。对于子公司较多的集团型企业,可能有的子公司账面现金充裕,而有的子公司更多依赖外部融资满足经营资金需求,从而在合并报表层面表现为存贷双高。这种情况反映出集团内部资金配置效率较低,寻求该问题的解决途径是许多央企成立财务公司的初衷;
情形二:虚增货币资金。一方面企业在虚增收入的同时,为了满足会计等式,需要相应的虚增资产或者少计负债,而虚增货币资金是一种典型的粉饰手法。另外一方面,资产负债表反映存量数据,企业可能在时点上提取资金充账面数。这两种情况的共同点在于日常账面上并没有这么多资金,因此可通过对比平均货币资金收益率与活期存款,或者对比平均货币资金收益率与融资成本进行识别。如2015年国际沽空机构EmersonAnalytics通过计算货币资金利息率对财务数据提出质疑,随后桑德国际公告存款与公司账簿存在20亿元差额;
情形三:货币资金中存在未披露的大额受限资金。当货币资金中存在大额受限资金时,公司实际能使用的现金很少,资金需求可能由外部融资满足,从而产生存贷双高的情况。受限资金未披露可能的情况一是被关联方或者大股东占用,二是为大股东或关联方提供贷款、担保,如与银行签订抽屉协议。如18年2月底证实公司截至17年6月末以存款质押方式对外提供担保共19.59亿元,此前公司存在未披露的担保事项。
如何识别实则为财务粉饰的存贷双高?财务粉饰的预警信号可概括为动机、可能性以及异常财务信息三个角度,而存贷双高属于异常财务信息之一。情形二与三均可通过将平均货币资金收益率与活期存款利率或与融资成本对比进行识别。如果要进一步识别情形三,可关注大股东是否存在大额融资需求以及资金紧张的信号,如高比例股权质押等。为了筛选出具有存贷双高特征的企业,首先我们选出货币资金与有息负债均较高的企业,之后再利用平均货币资金收益率与大股东股权质押比例做进一步筛选,当然,这样筛选出来的企业只是符合存贷双高的情形,并不意味着财务信息质量一定较低,也不意味着债券风险必然较高,仍需仔细甄别。
1。 康得新违约事件
2019年1月15日,18康得新SCP001不能足额偿付本息10.41亿元,构成实质性违约。几天之后的1月21日,18康得新SCP002不能足额偿付本息5.22亿元,构成实质性违约。18年三季报显示公司拥有的货币资金高达150.14亿元,却依然违约,如此矛盾的行为引起了市场广泛关注。
1.1康得新:无违约历史的光学膜龙头企业
光学膜龙头企业。康得新成立于2001年,作为一家材料高科技企业,主要从事高分子材料的研发、生产和销售,包括新材料、智能显示和碳材料。从收入构成上看,2012年开始光学膜逐渐占据公司收入的重要地位,2018H1光学膜收入占总的86.58%。
此前无违约历史。2010年康得新于深交所上市,2012年发行第一只债券,到目前为止共发行债券17只。除去近期违约的两只债券外,尚有两只存量的中期票据于2022年到期,其余13只债券均已完成兑付,未出现过违约情况。
1.2 备受质疑的存贷双高
2015年之后货币资金占总资产比重连续处于40%以上。坐拥高额货币资金,却依然违约,以及货币资金与有息负债双高的局面,是康得新备受市场质疑之处。具体来看,2015、2016年康得新货币资金大幅增长,从2014年的41.93亿元增长至2016年的153.89亿元,2018年一季度达到峰值197.28亿元,之后有所回落,三季度最新数据为150.14亿元。货币资金占总资产的比重在2015年之后一直处于40%以上水平。
有息负债方面,2017年有息负债大幅增加,主要由短期借款和应付债券构成,2018年三季度有息负债总额110.06亿元,其中短期借款61.81亿元,应付债券40.47亿元。
疑点一:披露的数据中并未显示货币资金存在大额受限的情况。纵观公司历年披露的,受限资金的主要用途为向银行申请银行承兑汇票、保函、信用证的保证金存款,并于“其他货币资金”科目中统计。2017年和2018年H1受限金额中还包含部分持有到期的定期存款。不过受限资金在货币资金总额中只占有很小的比例,2018年H1披露的货币资金为167.81亿元,受限资金仅8.79亿元。从账面上看,公司在使用货币资金方面的阻碍很小。
疑点二:存贷双高的悖论在于不合理的利息收入与费用对比。2018年前三季度,康得新利息费用为5.58亿元,利息收入仅为1.98亿元。既然有大额的账面货币资金,又何必每年付出高额的成本获取外部融资,从成本收益角度考虑不合常理。同时,以利息收入和平均货币资金余额简单计算每年的平均货币资金收益率,康得新的货币资金收益率常年处于0.4%-0.7%的水平,2017年上升至0.99%,2018年前三季度高一些为1.58%。我国的活期存款基准利率为0.35%,如果康得新一直以来的货币资金都是放在银行收利息,那么资金的利用效率未免太低,同时还要支付负债融资大额的利息费用,不是正常企业会采取的融资策略。那么如果不是这样,不禁引人怀疑,账面货币资金是否真实存在?
1.3 高额货币资金的背后实则存在大股东占款
公告大股东占款。2019年1月16日,在18康得新SCP001违约后,康得新收到深交所问询函,要求就货币资金受限情形,存在大额货币资金但未能按时兑付的原因等事项做出说明。20日在《关于公司及控股股东、实际控制人、持股5%以上股东被中国证监会立案调查进展暨风险提示公告》中,公司披露“在证券监管部门调查过程中,同时经公司自查,发现公司存在大股东占用资金的情况。”表明货币资金中实际存在隐藏的受限情况并未披露,从而造成公司仍然需要从外部大量融资。
根据18年三季报披露的数据,康得新的控股股东为康得投资集团有限公司(下称康得集团),持股比例为24.05%。其实在爆出大股东占款之前,已有种种迹象表明康得集团资金比较紧张。
迹象一:高股权质押比例。根据历年年报、18年三季报披露的数据,以及2019年1月2日控股股东质押公告,以质押股数和持股总数之比计算质押比例,可以看到康得集团质押比例常年处于高位,2013-2017年连续处于99%以上水平,几乎质押全部所持有的康得票。2018Q3质押比例下降至92.59%,2019年1月2日又回复到99.45%的高位。
迹象二:承诺资金迟迟不到位。2017年9月30日康得新公告称拟与康得集团、荣成国有资本运营有限公司共同投资康得碳谷科技有限公司,增资金额共计130亿元,其中康得新与荣成国资各增资20亿元,康得集团增资90亿元。一方面这表明康得集团存在大额资金需求。另一方面2018年5月11日,康得新在回复深交所的问询函中称康得集团出资仅到位2亿元,同时各方于2017年10月签署《补充协议》,调整康得集团出资方式为现金及其所持中安信科技有限公司股权的方式出资。半年仅到位资金2亿元,表明康得集团存在资金紧张的可能性。
迹象三:扣款挪作他用。2018年12月29日,扬州扬杰电子科技股份有限公司(下称)公告其投资的新纪元开元57号单一资产管理计划原定于2018年11月13日到期,赎回期截至11月27日,但因康得新股价大跌、康得集团出现流动性危机,康得集团未能如期向信托计划履行义务。按照该资管计划的安全保障措施,如果到期未能正常结算,则由新纪元期货股份有限公司(下称新纪元)控股股东沣沅弘控股集团有限公司(下称沣沅弘)承担和履行受让资管计划份额的责任,支出相应的资金到康得集团,然后通过康得集团回到信托计划,再回到新纪元,最后由新纪元向扬杰科技清算。但是康得集团11月27日收到沣沅弘汇出的5600万元后,仅支付了1000万元,截留了4600万元挪作他用,并且一再更改约定的还款日期,至今未付款。
2。 如何看待存贷双高?2.1 什么是存贷双高?
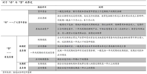
存贷双高中“存”的定义。存贷双高指公司账面显示的货币资金与有息负债同时处于较高水平。“货币资金”科目中的非受限部分一般是公司可以自由动用的资金,除此之外,许多公司购买的产品计入“其他流动资产”科目,“应收票据”一般包括商业承兑汇票和银行承兑汇票,变现能力也较强。因此我们定义这里的“存”为广义货币资金,数额等于货币资金、应收票据和其他流动资产三个科目的总和。下文提到的货币资金均指广义货币资金。
定义有息负债。有息负债按照期限可以划分为短期和长期有息负债,其中短期有息负债包括短期借款、应付票据、一年内到期的非流动负债以及应付短期债券。长期有息负债包括长期借款和应付债券。
何谓“双高”?我们认为所谓“双高”应该相对于不同的企业而言,很难用一个绝对数额作为标准来定义。因此我们选用两个相对指标,货币资金/总资产、有息负债/总资产来衡量企业货币资金与有息负债的水平,再通过行业或存量企业数据的均值或中位数划定标准。
存贷双高的现象一方面存在有关利息费用与收入,以及融资成本方面的质疑,另一方面存贷双高的企业很可能在货币资金/短期有息负债这一指标上表现较好,如果背后的货币资金存疑,将可能使投资者对企业的偿债能力产生误判。因此对于存贷双高现象我们应给予重视,仔细甄别,那么存贷双高具有哪几种情形?一定是财务数据出现问题吗?
2.2 情形一:集团型公司在合并报表层面可能出现存贷双高
集团型企业合并报表可能导致存贷双高。对于子公司较多的集团型公司,可能存在的情况是有的子公司产生现金流的能力较强,账面资金较为充裕,资金需求主要由内部资金满足,负债率较低,而有的子公司则更多的依赖外部融资满足日常经营需求,从而负债率较高。合并报表层面就可能出现存贷双高的情况。
这种情况反映出企业资金配置效率低。这种情况下虽然不会出现对于报表数据真实性的质疑,但是也反映出集团内部资金管理分散,配置效率较低。通常可以由设置集团内部的财务公司加强资金的统筹利用效率,从而改善这种资源浪费的局面。如大唐集团2002年在原国家电力公司部分企事业单位基础上组建而成,成立之初存在大额低息银行存款和高息银行贷款并存的现象,2005年随即成立大唐财务公司以应对存贷双高的难题。与大唐集团一样,许多央企成立财务公司的初衷也是为解决该问题。
2.3 情形二:虚增货币资金
虚增利润的同时虚增货币资金。虚增货币资金的情形可能涉及财务造假。通常而言财务粉饰的目的多出于做大利润或资产,以支撑股价和获得资本市场青睐。虚增的会反映在资产负债表中的“未分配利润”项下,根据会计等式“资产=负债+所有者权益”,所有者权益增加,相应的需要增加资产项目金额或是减少负债,而虚增货币资金则是一种典型的增加资产的手法。虚增的货币资金并非真实存在,尤其是出于“扭亏为盈”目的而进行财务粉饰的企业,因为本身产生现金流的能力存在问题,外部融资需求仍然较强,就可能出现存贷双高的现象。
另外一种情况是提取货币资金充时点数,因为资产负债表反映的是时点上的存量数据,则公司有可能在披露报表的时间节点附近提取现金放在账面上,之后再转出。这种情况下,时点上的货币现金是真实存在的,但是公司在日常经营中并没有这么充足的资金,因而依然有融资需求,那么报表上就可能反映出日常融资需求形成的负债以及时点上才存在的货币资金,形成存贷双高的现象。
识别手段一:对比平均货币资金收益率与活期存款利率。以上两种情况,虽然形成账面资金的方式不同,但共同点在于企业日常账面上并没有这么多的现金,那么就可以通过平均货币资金收益率与活期存款利率对比来识别。如果平均货币资金收益率处于活期存款利率附近,甚至低于活期存款利率,就应引起警惕。
桑德国际案例。桑德国际于2005年在新加坡注册,2010年于港交所上市,为一家投资控股公司,其附属公司主要从事环保建设相关的水处理、研发水处理技术,生产水处理设备、提供技术咨询服务以及建设、管理及营运污水及供水项目。2015年2月4日,国际沽空机构EmersonAnalytics发布名为《桑德国际——陷入困境的水处理专家》的报告,对桑德国际信息披露提出5点质疑,其中该机构计算桑德国际2011-2013年货币资金利息率,发现2013年收益率仅为0.37%,而当年我国活期存款利率为0.35%。因而该机构基于较低的利息率对桑德国际货币资金的真实性提出质疑。4月29日桑德国际公告审计师发现截至2014年12月31日,其银行现金存款余额与公司账簿之间有20亿元的差额。
识别手段二:对比平均货币资金收益率与融资成本。除了将平均货币资金收益率与活期存款利率进行对比,也可将其与融资成本对比。在存贷双高的背景下,货币资金收益率又明显低于融资成本,就应引起重视。
案例。辉山乳业成立于2011年,2013年于港交所上市,主要从事奶品及婴幼儿配方奶粉生产及销售,是辽宁省最大的液态奶生产商。2016年12月16日浑水公司发布了对辉山乳业的沽空报告,报告中提到,根据其过往经验,公司伪造现金余额最常见的迹象之一是其借入的钱明显高于其表现出的融资需求,且利率高于现金收益,浑水公司据此对辉山乳业的财务状况提出质疑。2016年初辉山乳业投资8.45亿元利率为3.2%-3.8%的理财产品,但是同年4月,其试图通过奶牛售后回租获得10亿元融资,利率为6.2%。该项融资计划失败后,公司又宣布以相同的利率和方式再次融资7.5亿元,并且当时辉山还计划以7.2%的利率发行高利润理财产品(WMP),为期183天。辉山乳业在购买大额理财产品的同时以更高的资金成本融资,不禁引人质疑。
2.4 情形三:货币资金中存在未披露的大额受限资金
受限资金的含义。受限货币资金主要指保证金、不能随时用于支付的存款(如定期存款)、法律上被质押或者以其他方式设置了担保权利的货币资金。主要来源是各种保证金存款,反映在“其他货币资金”科目。
未披露的大额受限资金可能导致存贷双高。当货币资金中存在大额受限资金而未披露时,公司能够使用的资金实则很少,因而如果不能满足日常经营需要,则仍然需要进行外部融资,从而产生存贷双高的局面。受限资金未披露可能的情况一是被关联方或者大股东占用,二是为大股东或关联方提供贷款质押、担保,如与银行签订抽屉协议,质押存单从而放款给大股东或者关联方。
案例。金花股份成立1996年,1997于上交所上市,是一家以骨科中药、免疫调节类药和儿童系列药的研发、生产和销售为主导,涉及医药物流领域的上市公司。2005年10月称在2005年半年报事后审核要求下的自查中发现,自2004年11月起公司以2.85亿元存单质押的方式为控股股东金花投资及其关联公司提供全额银行承兑保证,该项业务于2005年6月到期,金花投资及关联公司未能如期归还,公司存款2.85亿元被银行扣除。2005年公司半年报显示货币资金3.44亿元,那么实际可用货币现金仅为0.59亿元。此外以公司名义借贷、由金花投资承担相关财务费用并主要由金花投资保证、以其资产抵押或第三方保证的10笔银行借款共计3.17亿元,由金花投资使用并承担利息,未在公司账面反映。
富贵鸟案例。富贵鸟成立于1995年,2013年在港交所上市,主要从事男女皮鞋、男士商务休闲装以及皮具等相关配饰的研发、生产及销售。2016年半年报显示公司货币资金27.76亿元,其中受限资金2.03亿元。9月22日H股公告下属子公司存在未披露的向关联方提供担保事项。根据10月14日的公告以及更改后的2016年年报,公司存在未披露的对外担保事项,主要是以定期银行存款质押的方式,为富贵鸟集团有限公司及其他第三方法人和自然人提供担保。2017年7月4日及17日富贵鸟发生担保履约,银行存单被划转14.15亿元。2018年2月底,富贵鸟证实公司截至2017年6月末以存款质押方式对外提供担保总计19.59亿元,资金金额(含担保已被银行划扣履约的金额)合计至少42.29亿元,相关金额可能无法收回。2018年4月23日,因前期大额对外担保及资金拆借,相关款项无法按时收回,“14富贵鸟”公司债券无法兑付本息7.02亿元,构成实质性违约。
3。 如何识别实则为财务粉饰的存贷双高?
根据国际做空机构的经验,以及中注协《审计技术提示第1号—财务欺诈风险》,财务粉饰的预警信号可以概括为以下三个角度:
首先,从动机角度考虑,关注具有较强财务粉饰动机的企业,如财务稳定性或盈利能力承压,具有IPO或再融资需求等。
其次,从具备财务粉饰可能性的角度考虑,如管理层缺乏诚信、公司治理存在缺陷,审计师事务所信誉不佳、曾受到交易所关于财务报表的问询函等。
最后,考虑异常的财务信息,如远高于同行业的毛利率,具有隐瞒的关联交易或严重依赖关联交易,可疑的主要股东和管理层股票交易,董监高和审计师异常变动,主要供应商和客户异常变动等。对于财务指标的异动,不仅可以通过报表间的勾稽关系判别,也可通过趋势性和行业横向比较进行分析。
存贷双高属于异常财务信息之一。上述三种情形中的后两种情形涉及财务粉饰嫌疑,第二种情形下日常账面没有那么多的资金,第三种情形下资金可能存在于日常账面,但是使用受限。一般而言这两种情形均可以通过将平均货币资金收益率与活期存款利率对比,或者与融资成本进行对比从而提出质疑。进一步的,如果要识别情形三,可以关注大股东是否存在大额融资需求,以及是否有资金紧张的信号,比如高比例股权质押、项目投入资金落实进程慢以及有关资金偿还困难的新闻等。
我们从截至1月29日的存量信用债发行人中筛选上市且有18年三季报数据的发行人,共652个。选取上市公司的原因在于财务信息披露更全面。
第一步,我们以18年三季报数据计算有息负债/总资产、货币资金/总资产两个指标,并筛选可能存在存贷双高特征的企业。筛选标准上,652个发行人有息负债/总资产的平均值为31%,货币资金/总资产的平均值为16%。我们在这两个比率平均值的基础上下浮5个百分点,再删除货币资金小于40亿的企业,以筛选存贷双高特征比较明显的债券发行人。
第二步,我们计算各发行人18年前三季度以及17年的平均货币资金的收益率,一方面是因为部分发行人三季报没有公布利息收入数据,另一方面两个时间段的收益率可起到一定程度的相互印证作用,表明货币资金使用状态的持续性。计算公式为该期间内的利息收入与平均货币资金余额之比,计算结果剔除两个时间段平均货币资金收益率均高于1.5%的企业。
第三步,筛选出大股东质押比率高于65%的企业,即大股东存在较高的融资需求的企业。
共筛选出25个债券发行人供投资者参考(详见),从筛选的结果看,民营企业占据多数,受康得新事件影响而受到市场关注的、和等也包含在筛选结果之中。
当然,这样筛选出来的企业只是符合存贷双高的情形,并不意味着财务信息质量一定较低,也不意味着债券风险必然较高,仍需仔细甄别。
(文章来源:姜超宏观债券研究)
(责任编辑:DF078)












网友评论 已有 0 条评论,查看更多评论»