非标违约短期无忧 城投投资价值凸显
非标违约短期无忧,城投投资价值凸显
——从平台非标违约看城投债市场(海通固收姜超、朱征星)
摘要
近期,贵州黔东南州榕江县的融资平台信托产品再曝违约,引发市场对融资平台风险事件的关注和讨论。本文试图通过梳理2018年以来融资平台非标违约的历史,探析非标违约特征、原因及对城投债市场的影响。
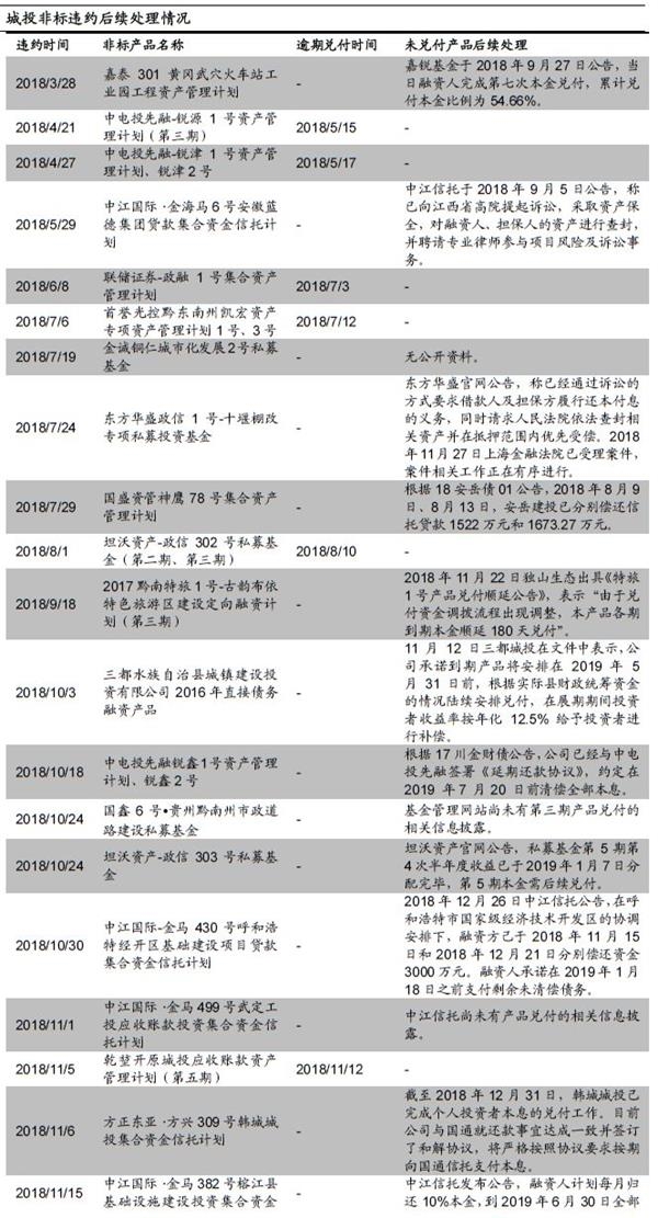
城投非标违约事件梳理。根据我们的统计,2018年以来城投非标逾期事件共有23起。1)从时间分布来看,主要集中在2018下半年,由于城投到期债务偿付压力走高,而政策的边际放松尚未发挥全局作用,导致风险事件的发生相对集中。2)从区域分布来看,城投风险事件的发生存在明显的地域差异,其中经济发展程度较为滞后、负债率偏高的西部地区是非标违约的高发地带。3)从行政级别分布来看,融资需求较大、但地方政府支持能力相对较弱的县级平台违约发生概率偏高。4)从非标产品分布来看,违约非标产品多数为资管计划,且部分非标产品包含多层嵌套关系。5)从管理人分布来看,中江信托、中电投先融和宁波坦沃资管踩雷集中,反映上述管理人业务扩张较为激进,风控标准有所放松。6)从违约后续处理来看,截止2019年1月21日,23起城投非标违约事件中有6起完成足额的兑付,11起违约经管理人协调之后陆续兑付本息,或者未兑付但公布具体方案,体现城投平台及地方政府积极的偿付意愿和应对态度。7)涉事城投的存续债券偿还压力较大。9家涉事城投共计16只存续债券,未来三年包括提前偿还和回售的到期金额为42.36亿元,占所有存续债券余额的35%,偿还压力较大,值得警惕。
城投非标违约原因。1)政策监管趋严,城投借新还旧遇阻。2018年的两个政策文件从供需两端对城投的非标融资渠道造成了相当程度的收紧。财金23号文的出台从出资人角度问责地方违规融资,对非标产品的供给造成冲击;而资管新规及配套细则的出台限制了表外的无序扩张,削弱金融机构对非标的投资需求。2)违约城投所属地区债务率较高。观察15个涉事城投所属地区的债务水平,73%的地区债务率高于省平均水平。负债率较高的地方政府对城投的资源倾斜意愿较弱,可能拉长公益类项目的回款周期,恶化城投的现金流。3)部分地方政府经济实力和下滑。部分地方政府综合经济实力有所削弱,财政收入减少,对城投支持力度下降,例如天津市、内蒙古等地区增长疲软,而天长市等地区财政自给率明显下滑。
以城投非标违约事件透视城投债市场。1)表面上,城投非标违约事件对城投债市场影响有限。一级市场方面,2018年城投债净融资额相比2017年净融资额同比增加21%。二级市场方面,城投债收益率自2018年7月份开启下行通道,产业债与城投债利差也于2018年7月份探底之后迅速上扬,反映出城投债相比产业债更获得投资者的青睐。2)结构上,信用利差高企,城投信仰有所分化。城投债AA-与AAA等级之间收益率利差自2018年开始便居高不下,城投信仰在高低等级之间出现分化,市场对弱资质城投债的隐忧逐渐凸显。3)长期来看,城投债违约是大概率事件;但今年可能性不大。非标违约反映部分城投平台偿债能力下滑、现金流匮乏,传导至标债违约有一定时间阻隔,但若隐性债务监管大方向不变,长期来看城投债违约是大概率事件。但短期来看,宽松政策面支撑叠加地方政府的主动救助意愿,城投债违约发生可能性不大。
城投债投资价值凸显。1)避险情绪推动城投债行情。一方面由于融资平台债务监管边际上放松,自农六师以后再未出现城投债券违约;另一方面由于民企债违约,市场规避情绪重新发酵,城投债避险价值再度凸显。2)隐性债务属性的城投债稀缺性将逐渐体现。隐性债务化解的根本原则是“限制增量、化解存量”,存量的认定大概率采取新老划断,2017年7月以前的具有隐性债务属性的城投债一定程度得到政府的隐性背书,且将逐渐稀缺,2017年7月之后发行的债券如明确对应到2017年7月以前的公益性项目(包括用于借新还旧),其安全性也相对较高。
1。城投非标违约事件梳理
近期,贵州黔东南州榕江县的融资平台信托再曝违约,引发市场对融资平台风险事件事件的关注和讨论。本文试图通过梳理2018年以来融资平台非标违约的历史,探析非标违约特征、原因及对城投债市场的影响。
1.1城投非标违约事件概览
根据我们的统计,2018年以来的城投非标逾期事件共有23起,城投平台在非标产品中承担的角色不一,其中城投作为融资人的事件共有17起,城投作为担保人的事件共有13起。
这23项非标产品发行的规模均在1-5亿元之间。其中天津市市政建设开发有限责任公司违约项目涉及的发行金额最大,为5亿元;其次是呼和浩特经开区投资开发集团有限责任公司作为担保人的非标项目,募资4.3亿元;涉事金额最小的是开鲁县鲁丰实业投资有限责任公司作为融资人的信托计划,募资1亿元。可见非标产品的违约规模与城投的行政级别相关,省级以及省会城市级别的城投资源整合能力较强,一旦违约涉及金额也相应较大。
1.2城投非标违约事件分布特征
从时间分布来看,2018年城投非标违约事件主要集中在下半年。具体来看,2018年城投非标违约事件发生次数最多的月份为10月份和11月份,各发生5起事件;其次为7月份,共发生4起违约。2018下半年城投到期债务偿付压力走高,而政策的边际放松尚未发挥全局作用,导致风险事件的发生相对集中。
从区域分布来看,西部地区是城投非标违约的高发地带。具体来看,西部地区发生城投非标违约事件多达18起事件,其中贵州省10起并且有同一城投发生多起风险事件,内蒙古自治区3起,陕西省2起,四川省2起,云南1起;中部地区发生次数紧随其后,累计3起事件,其中湖北省2起,安徽省1起;东部地区(天津)和东北地区(辽宁)各出现1起城投非标违约事件。可见城投风险事件的发生存在明显的地域差异,其中经济发展程度较为滞后、负债率偏高的西部地区是非标违约的高发地带。
从行政级别分布来看,涉事城投行政级别主要为县及县级市。其中,16起违约中所涉及的城投由县及县级市政府管辖;其次地级市级别发生3起违约;市辖区级别发生2起违约;而国家级开发区和省级级别发生违约数目最少,各有1起。可见融资需求较大、但地方政府支持能力相对较弱的县级平台违约发生概率偏高。
从非标产品分布来看,违约非标产品多数为资管计划。具体来看,违约非标产品中39%为资管计划,其次信托计划占比26%,私募占比22%,金交所发行产品占比13%。部分非标产品包含多层嵌套关系,其中不乏“银信合作”、“资信合作”等通道模式。例如中电投先融-锐源1号资产管理计划这一非标产品,由中电投先融资管发起设立,由合格投资者认购该资管计划份额,而最终所募集到的资金则全部用于认购光大信托计划发行的投向西安绿源农产品贸易股份公司的事务管理类集合信托。多层嵌套类产品使管理人管理难度加大,信息跟踪不及时。
从管理人分布来看,中江信托、中电投先融和宁波坦沃资管踩雷集中。23个违约产品中,管理人分布较为分散,除了中江信托涉及5项违约产品,中电投先融涉及4项,宁波坦沃资管涉及2项以外,其余管理人都只涉及1项违约产品,反映上述3家管理人业务扩张较为激进,风控标准有所放松。迅速扩张的政信项目曾为中江信托带来短暂的亮眼,但随后其业绩便出现暴跌。2016年中江信托的、均居68家信托机构第6,相比2015年排名大幅提升。但根据2017年年报,当年中江信托实现营业收入9.45亿元,同比2016年的36.16亿元下滑73.87%;净利润仅为1.73亿元,同比2016年的19.25亿元暴跌91.03%
1.3城投非标违约事件后续处理
多数城投平台对非标违约的后续处理较为积极。根据我们的统计,截止2019年1月21日, 23起城投非标违约事件中有6起完成足额的兑付,其他违约产品的后续处理大致可以分为三种情况:1)经管理人协调,产品违约之后陆续兑付本息,或者未兑付但公布具体方案;2)由管理人提起诉讼,申请查封相关资产;3)缺少公开资料或仍未披露兑付方案。其中后续处理为1)情况的有11起事件,后续处理为2)情况的仅有2起事件,体现城投平台及地方政府积极的偿付意愿和应对态度。
1.4违约城投存续债券情况
未来3年涉事城投的存续债券偿还压力较大。根据我们的统计,共计9家涉事城投仍有存续债券,最新主体评级均为AA-或者AA。涉及存续债券一共16只,均附有特殊条款。特殊条款分为两类,一是债券提前偿还,即在第三个计息年度及之后年度每年按照固定比例偿还本金;二是发行人调整票面选择权和投资者回售选择权。截至1月22日,涉事城投的存续债券余额共121.9亿元,其中3只债券于2019年到期,分别为12通辽天诚债、12黔东南债和12黔开投债,到期金额为5.8亿元,占所有存续债券余额的5%。若将特殊条款考虑在内,未来三年包括提前偿还和回售的到期金额为42.36亿元,占所有存续债券余额的35%,偿还压力较大,值得警惕。(提前偿还的到期金额按照具体条款中的比例计算,回售的到期金额以发行金额的50%计算。)
2。城投非标违约原因
在经济周期下行压力下,城投企业自身经营现金流本就难以为继,叠加监管政策趋严、外部融资渠道收紧,城投企业到期债务难以向前滚动是非标违约的主要原因。此外,涉事城投所在地区负债率较高,地方政府对城投的资源倾斜意愿较弱,可能拉长公益类项目的回款周期,恶化城投的现金流。最后,部分地方政府综合经济实力有所削弱,财政收入减少,对城投支持力度下降。
2.1政策监管趋严,城投借新还旧遇阻
近几年在中央去杠杆和防范化解重大风险的指示下,城投平台融资活动的最主要风险是政策风险,尤其城投的非标融资渠道受影响更甚,2018年的两个政策文件从供需两端对城投的非标融资渠道造成了相当程度的收紧。
财金23号文的出台从出资人角度问责地方违规融资,对非标产品的供给造成冲击。2018年 3月30日,财政部印发《关于规范金融企业对地方政府和国有企业投融资行为有关问题的通知》(财金〔2018〕23 号),明确要求从资金端切断城投的违法违规融资源头,严禁金融企业“要求或接受”,“地方政府及其部门以任何方式提供担保、承诺投资本金、保本保收益等兜底安排,或以其他方式违规承担偿债责任”。在此之前,资质较差的城投平台可以通过地方政府的“承诺”为非标产品增信,获取资金支持,而23号文将该行为列入违规清单,金融机构风险偏好降低从而减少城投非标产品的供给。
资管新规及配套细则的出台限制了表外理财的无序扩张,削弱金融机构对非标的投资需求。2018年4月27日,《关于规范金融机构资产管理业务的指导意见》(下称资管新规)文件出台,规定“金融机构发行资产管理产品投资于非标准化债权类资产的,应当遵守金融监督管理部门制定的有关限额管理、风险准备金要求、流动性管理等监管标准”。在资管新规的框架下,开放式产品几乎无法配备非标资产,非标资产只能和长期限的封闭式产品相对应。而开放式银行理财产品将向靠拢,其配置的资产类型主要是标准化债权资产。这意味着在资管新规引导下,商业银行将有序压缩非标存量规模,减少新增非标投资需求。
在上述两个文件的要求下,2018年以来城投非标融资产品供需两端迅速萎缩,非标转标、表外进表的监管压力使城投企业的再融资渠道收紧,部分城投的到期债务难以继续滚动,借新还旧遇阻,引发非标产品的违约事件。
2.2违约城投所属地区债务率较高
债率较高的地方政府对城投的资源倾斜意愿较弱,可能恶化城投的现金流。前文提到,违约的城投非标产品融资用途绝大部分是公益类项目建设,这些项目由地方政府的行政部门或者事业单位作为业主委托代建,在项目前期城投平台以地方政府的应收账款进行抵押以筹措资金,后期由地方政府拨付的回款以及项目收益作为偿还债务的现金流。若是地方政府债务水平已经较高,偿付压力较大,可能倾向于拉长这些公益类项目的应收账款账龄,容易造成城投流动性紧张、现金流回流期限难以匹配非标产品到期期限,进而导致非标违约。
观察15个涉事城投所属地区的债务水平,73%的地区债务率高于省平均水平。按照地方政府债务研究的主流做法,本文采取(债务余额/财政收入)指标来衡量地方政府的债务率,其中债务余额=一般债务余额+专项债务余额,财政收入=一般公共预算收入+政府性基金预算收入。根据我们的统计,11个涉事城投所属地区的(债务余额/财政收入)指标高于所在省份的平均水平,占比达到73%。其中地方政府债务率最高的地区为贵州三都水族自治县,达到820%,远超过贵州省154%的债务率。紧随其后的四川安岳县债务率为563%,也高于四川省75%的平均债务率。而贵州松桃苗族自治县、内蒙古开鲁县、四川平昌县等地区债务率也较高。
2.3部分地方政府经济实力和财政收入下滑
尽管中央政策要求城投平台剥离政府融资功能、与地方政府信用脱钩,但实际上基于城投在地方建设中的特殊地位,城投和地方政府的关系仍然密不可分。这些由地方政府实际控制的城投公司,在合法范围内地方政府一般予以资产性支持或者收入性支持,表现为注入土地等资产充实城投的资本公积/股本,或者是以财政补贴改善其盈利状况。回顾2018年,从经济实力以及财政收入来看,部分地方政府对城投的支持与救助看起来有点力不从心。
部分地区经济增长疲软。2017年天津市对GDP大幅度挤水分,调整后GDP数字为1.86万亿,同比增速3.6%,位列全国倒数第一;同时内蒙古自治区也存在挤水分现象,调整了近两年的相关数据后经济下滑趋势明显。
部分地区财政自给率下滑。财政自给率=一般公共预算收入/一般公共预算支出,衡量的是地方本级收入与地方最终支出的比例关系,可以较好地评估地方财政对转移支付的依赖程度,指标越大表示地方财政依赖转移支付的程度越低,自身造血能力也就越强。根据我们的统计,2017年涉事城投所属地区的财政自给率大多数在60%以下,超过一半的地区财政自给率低于省级的平均水平。而且该指标在2018年有下滑趋势,以安徽省天长市为例,2017年度其财政自给率为61%,然而进入2018年后天长市每月的累计财政自给率均低于2017年,而且回收期也明显滞后于2017年。
3。以城投非标违约事件透视城投债市场
3.1表面上,城投非标违约事件对城投债市场影响有限
从总体数据上来看,城投非标违约的风险似乎并未传导至城投债的发行和交易市场。
一级市场方面,2018年城投债净融资额为5988.82亿元,相比2017年净融资额4942.99亿元同比增加21%,其中主要贡献来自于2018年第四季度发行量回升,该季度共发行3013.84亿元,占全年净融资额的50%。
从二级市场来看,城投债收益率自2018年7月份开启下行通道,城投债价格不断上涨;另一方面,产业债与城投债利差也于2018年7月份探底之后迅速上扬,反映出城投债相比较于产业债更获得投资者的青睐。
3.2结构上,信用利差高企,城投信仰有所分化
金融市场是一个各方利用信息综合博弈的场所,向来对信息极为敏感,债市对于负面舆情敏感尤甚,为何2018年的债券市场对城投非标违约的信息“缺少反应”?我们认为有两个因素掩盖了市场的真实情况:1、2018年四季度城投债发行量的复苏源自于政策转向;2、2018下半年投资者对非标违约已有一定心理预期。
从结构方面细究,城投信仰在高低等级之间出现分化,市场避险情绪提升。具体看城投债利差走势,城投债AA-与AAA等级之间收益率利差自2018年开始便居高不下,于2018年7月利差筑顶达到186BP,此后在城投非标违约事件高发的5个月里利差继续维持在100BP以上,说明城投信仰出现分化,市场对弱资质城投债的隐忧逐渐凸显。
3.3长期来看,城投债违约是大概率事件;但短期可能性不大
长期来看,城投债违约是大概率事件。从产业债的违约史来看,非标违约是债券违约的先行预兆,2013年一大批企业的非标违约之后,2014年出现债市第一雷,超日债违约事件,在这之后产业债的违约屡见不鲜。城投作为一类特殊的企业难逃经济规律,非标违约反映部分城投平台偿债能力下滑、现金流匮乏,传导至标债违约有一定时间阻隔,但若隐性债务监管大方向不变,长期来看城投债违约是大概率事件。
短期来看,宽松政策面支撑叠加地方政府的主动救助意愿,城投债违约发生可能性不大。2018年中央经济工作会议继续强调防范化解重大风险攻坚战,提到“要坚持结构性去杠杆的基本思路,防范金融市场异常波动和共振,稳妥处理地方政府债务风险,做到坚定、可控、有序、适度。”“坚定”二字意味着在2019年隐性债务监管大方向不变,但会议内容中“可控、有序、适度”这三个程度逐渐弱化的词意味着监管的边际转松。配合2018年10月31日发布的国办发101号文提出,“合理保障融资平台公司正常融资需求”,“对必要的在建项目,允许融资平台公司在不扩大建设规模和防范风险的前提下与金融机构协商继续融资,避免出现工程烂尾”等内容,短期内宽松的政策面是城投维持正常融资的有力支撑。
此外,城投平台在公开市场违约的影响是地方政府竭力避免的。一旦城投债出现违约,会导致发行人所在地区融资环境整体恶化,对当地其他城投平台的经营和融资造成恶性冲击。以2018年8月债券“17兵团六师SCP001”违约为例,在看到市场对债券违约剧烈的负面反应后,发行人很快就兑付了债券,此后兵团对债券兑付的重视程度大幅提高,未再发生过债券信用事件。
因此,长期如果隐性债务监管大方向不变,城投标债违约仍是大概率事件,但短期内由于隐性债务监管边际转松叠加公开市场违约影响恶劣,城投债违约可能性并不大。
3.4城投债投资价值凸显
避险情绪推动城投债行情。自18年7月以来,城投债收益率大幅下行,且幅度超过产业债。未来避险情绪将继续推动城投债行情,一方面由于融资平台债务监管边际上放松,自农六师以后再未出现城投债券违约;另一方面由于民企债违约,市场规避情绪重新发酵,城投债避险价值再度凸显。
存量隐性债务属性的城投债稀缺性将逐渐体现。隐性债务化解的根本原则是“限制增量、化解存量”,存量的认定大概率采取新老划断,2017年7月以前的具有隐性债务属性的城投债一定程度上会得到政府的隐性背书,且将逐渐稀缺,2017年7月之后发行的债券如明确对应到2017年7月以前的公益性项目(包括用于借新还旧),其安全性也相对较高。
(文章来源:姜超宏观债券研究)
(责任编辑:DF010)












网友评论 已有 0 条评论,查看更多评论»