央行能买国债吗?
报告要点
从制度来看,央行参与国债二级市场交易并无限制,现券交易是公开市场操作的一种,但与OMO、MLF、SLF等政策操作在方式和效果上均存在区别。当前流动性维持合理充裕,宽信用阶段短期并无QE必要。未来,货币、财政和监管政策组合拳下,货币政策通过各种渠道支持国债二级市场是一种政策选择。
央行参与国债二级市场交易并无限制。与央行购买股票不同,法律上对央行参与国债交易分情况而定:《中国人民银行法》禁止人民银行直接认购、报销国债和其他政府债券,财政货币化、对政府财政透支是不被允许的;但人民银行在二级市场上参与国债交易是央行货币政策工具的一部分。
现券交易是公开市场操作的一种,但与OMO、MLF、SLF等货币政策操作在方式和效果上均存在区别。操作方式上,以逆和买入现券为例,逆回购是中国人民银行向一级交易商购买有价证券,并约定在未来特定日期将有价证券卖给一级交易商的交易行为,其中抵押物多为国债;买入现券是央行直接从二级市场买入债券。从操作效果上看,二者都实现基础货币收放,但现券买卖提高了国债的流动性,对国债收益率的影响更为直接。
央行在二级市场买卖国债在国内外都有丰富的实践基础。2000年~2003年,人民银行曾多次开展现券买卖操作;现券买卖的并不仅仅局限在国债,专项国债、国开债和债也在交易范围之内;期限以10年和7年为主。欧美国家在金融危机后的QE阶段都曾大规模购买本国国债,在零条件下通过购买国债实现流动性投放。
为什么中国央行近年来鲜有直接购买国债?首先,央行货币政策数量工具的迭代,2003年起流动性出现结构性盈余,央行货币政策以回笼和对冲流动性为主,主要的数量工具是发行央票和正回购操作。其次,近年来银行体系流动性数量补给需求较大,且以短期流动性调节为主,但是一般而言现券交易是长期流动性调节工具,如果要选择现券交易为流动性收放工具则要求频繁进行大规模债券买卖,央行操作成本和市场冲击不可忽视。
流动性维持合理充裕,宽信用需要监管和财政政策配合,短期并无QE必要。QE的前提是零或接近零利率,只有在这种情况下大规模买入国债才不会对利率产生较大冲击。目前政策的聚焦点在于宽货币向宽信用传导,先前通过降准和OMO等操作已经将银行体系流动性的维持在合理充裕水平,暂不需要直接购买国债和QE的方式来进行流动性投放。
展望未来,国债在货币政策工具中发挥会越来越发挥越来越多的作用,比如完善国债收益率曲线、国债的随买随卖,利率双轨制的并轨,债券利率与利率联动等等。未来,货币、财政和监管政策组合拳下,货币政策通过各种渠道支持国债二级市场是一种政策选择。
就债市而言,在经济需求走弱、工业通缩风险加大的背景下,货币政策进一步宽松仍然可期,利率下行的趋势仍未结束,10年国债破3%仍是本轮行情的第一目标。
正文
无论是之前市场对央行购买股票的热议还是近期对央行购买国债的讨论,都反映了市场在连续5次降准后但效果尚未显现的背景下对货币政策进一步放松空间的遐想。这类政策猜想实际上暴露了市场对未来货币政策空间较为狭窄的预期,但又对货币政策进一步宽松寄予厚望的矛盾情绪。该怎么看待央行购买国债?QE会来吗?
机制层面:央行参与国债二级市场交易并无限制
与央行购买股票不同,法律上对央行参与国债交易分情况而定:央行在一级市场认购国债是财政货币化,法律明令禁止;在二级市场参与国债交易属于金融同业行为和货币政策操作的一种。《中国人民银行法》第四章第二十九条规定,人民银行不得直接认购、报销国债和其他政府债券,财政货币化、对政府财政透支是不被允许的,即禁止央行在一级市场中购买国债;但人民银行在二级市场上参与国债交易是央行货币政策工具的一部分,《中国人民银行法》第四章第二十三条中列示了中国人民银行为执行货币政策可以运行。
主要国家均不允许央行在一级市场直接认购国债,二级市场操作很常见。美国联邦储备法、里斯本条约和欧央行条例、日本财政法和日本银行法都禁止央行通过一级市场购买国债或对政府透支。但是央行在二级市场开展国债买卖是货币政策的基本操作,尤其是2008年金融危机后,欧美QE频频推出。
美联储通过QE和扭转操作买卖国债。美联储于2010年11月启动的QE2计划在2011年第二季度以前进一步收购6000亿美元的较长期美国国债。2011年9月美联储表示推出扭转操作,在2012年6月底以前买入4000亿美元剩余到期时间在6年到30年之间的美国国债,同时出售剩余期限在3年以内的等量美国国债。2012年12月美联储宣布推出第四轮量化宽松QE4,每月购买450亿美元国债替代扭曲操作。随着美联后续QE操作,其所持国债规模大幅增长。
日本QE和QQE阶段,日本央行持有政府债券占比大幅上升。在2001年到2006年间,为了应对国内经济的持续下滑与投资衰退,日本央行在利率极低的情况下,通过大量持续购买政府债券的方式向银行体系注入流动性,首次踏上QE之路。2013年起日本央行推出质化和量化的货币宽松政策(Quantitative and Qualitative Monetary Easing,QQE),继续通过购买政府债券和长期债券的方式在接近零利率环境下投放流动性。
操作层面:现券交易是公开市场操作的一种
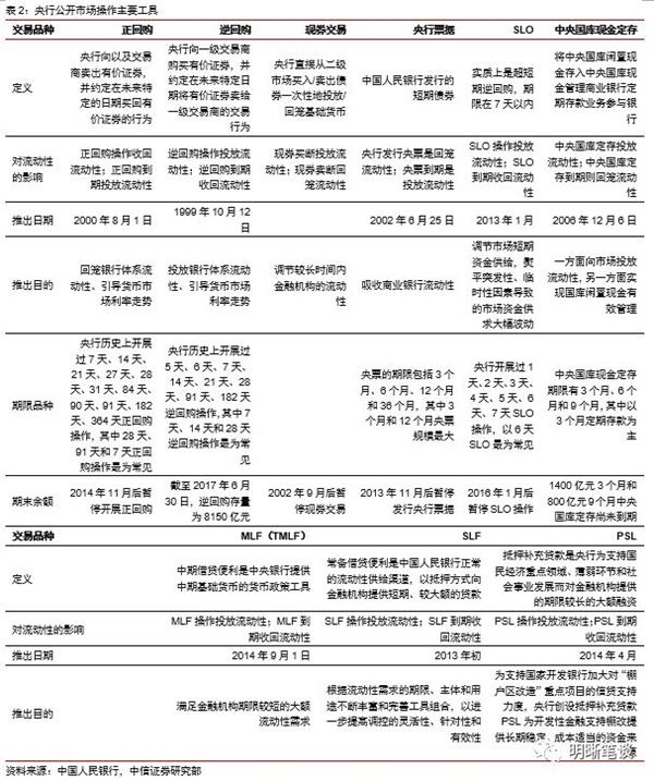
中央人民银行公开市场操作工具包括正回购、逆回购、现券交易、央行票据、短期流动性调节工具(SLO)、中央国库现金定存。2012年前,人民银行公开市场操作以正回购和发行央行票据为主,这两种工具的操作都具有回收流动性、减少流动性供给的作用;2012年后(特别是2015年后),人民银行公开市场操作以逆回购为主,同时创新了短期流动性调节工具SLO、常备借贷便利SLF、中期借贷便利MLF、抵押补充贷款PSL等创新型货币政策工具,作为逆回购等公开市场操作的补充,这些工具的创设和开展都能增加流动性供给。
在二级市场进行国债买卖是央行货币政策公开市场操作的方式之一。1996年4月,以国债作为交易工具的央行公开市场操作正式启动。人民银行对公开市场业务的概述中,从交易品种看,中国人民银行公开市场业务债券交易主要包括回购交易、现券交易和发行中央银行票据。现券交易分为现券买断和现券卖断两种,前者为央行直接从二级市场买入债券,一次性地投放基础货币;后者为央行直接卖出持有债券,一次性地回笼基础货币。
回购、MLF等操作中,国债是抵押品;现券交易中,国债是交易资产。国债在货币政策当中的运用,最重要的是作为回购、MLF等操作的合格抵押品。在外汇占款大幅上涨期间,人民银行以回笼流动性为主,这个阶段人民银行持有一定国债作为抵押品开展正回购,把国债抵押给商业机构;2014年以后外汇占款规模缩减,央行通过开展逆回购、MLF、SLF等进行流动性投放,国债是最主要的抵押品。而央行直接在二级市场买入或卖出国债实现流动性净投放已经长期没有操作,目前流动性收放以逆回购或MLF等为主。
央行在国债二级市场进行现券交易与OMO、MLF、SLF等货币政策操作在方式和效果上均存在区别。操作方式上,以逆回购和买入现券为例,逆回购是中国人民银行向一级交易商购买有价证券,并约定在未来特定日期将有价证券卖给一级交易商的交易行为,其中抵押物多为国债;买入现券是央行直接从二级市场买入债券。操作效果上看,二者都完成了基础货币收放,但现券买卖在调节基础货币规模之外还直接参与国债二级市场交易,提高国债的流动性,对国债收益率的影响更为直接。国债收益率曲线是货币政策传导的一个重要的渠道。货币政策通过引导国债收益率曲线,再通过信用利差传导到企业融资成本。
央行在二级市场买卖国债在国内外都有实践基础。2000年~2003年,人民银行曾多次开展现券买卖操作,操作频率和投放规模均低于逆回购,属于辅助性质的流动性管理工具;现券买卖的并不仅仅局限在国债,专项国债、国开债和进出口债也在交易范围之内;期限以10年和7年为主。欧美国家在金融危机后的QE阶段都曾大规模购买本国国债,在零利率条件下通过购买国债实现流动性投放。
近年暂停现券交易,央行持债规模稳定
除购买特别国债外,人民银行持有的国债规模较为稳定。人民银行曾经通过商业银行(农行等)购买过财政部发行的特别国债,分别用于补充四大国有银行资本金和汇金资本金;2017年特别国债到期续发后人民银行继续通过商业银行持有较大规模特别国债。但除以上特别国债交易外(仍然属于二级市场交易),央行今年都为直接购买国债,所持国债规模较为稳定。
QE会来吗?
为什么央行近年来鲜有直接购买国债?
首先是央行货币政策数量工具的迭代。2003年起,随着贸易顺差的扩大和外汇占款的大幅增长,银行体系流动性出现大量盈余,央行通过提高法定率(大型存款类金融机构从2000年的6%提升到2008年的17.5%),现券买入的流动性投放暂停。2014年前,央行资产负债表最重要的扩表途径是外汇占款增长,常年的贸易顺差导致外汇占款大幅增长,这一阶段银行流动性出现结构性盈余,央行货币政策以回笼和对冲流动性为主,主要的数量工具是发行央票和正回购操作。
其次,现券交易相比于逆回购、MLF等操作对市场的冲击更大。2014年后,银行体系流动性结构性短缺,长期来看央行出于降准趋势中,短期则通过OMO、MLF方式进行流动性投放以弥补外汇占款降低和降准的缩表影响。这一阶段央行并没有重启现券交易而是创新了各类基于国债等抵押品的数量投放工具,主要是为了避免大规模集中买卖国债造成的市场冲击。近年来银行体系流动性数量补给需求较大,且以短期流动性调节为主,但是一般而言现券交易是长期流动性调节工具,如果要选择现券交易为流动性收放工具则要求频繁进行大规模债券买卖,央行操作成本和市场冲击不可忽视。即便是2002年现券交易较频繁时期,债券买入和卖出规模也远低于回购操作。
流动性维持合理充裕,宽信用阶段需要财政和监管政策配合,短期并无QE必要;但在更长期的未来当中,债务周期决定了债务的最后负担人有可能是中央银行,这也是为什么欧美日央行最终都走向了QE的原因,当然“好的去杠杆”是在08年金融危机之后,美联储扩表,缓解了私人部门的压力,最终促使美国经济走向复苏;反之,日本央行的QQE是比较失败的,一直没有促使日本经济和通胀明显回升。QE的前提是零利率或接近零利率,只有在这种情况下大规模买入国债才不会对利率产生较大冲击。当前我国利率水平仍然较高,现券交易的效果会大打折扣。如前文所说,通过现券交易来开展短期流动性收放并不合理,在降准周期中,是否需要通过买入国债的方式进行流动性投放(类QE)?目前政策的聚焦点在于宽货币向宽信用传导,先前通过降准和OMO等操作已经将银行体系流动性的维持在合理充裕水平,暂不需要直接购买国债和QE的方式来进行流动性投放。
展望未来,国债在货币政策工具中发挥会越来越发挥越来越多的作用,比如完善国债收益率曲线、国债的随买随卖,利率双轨制的并轨,债券利率与信贷利率联动等等。从债务周期的逻辑来看,在以宽货币+积极财政组合的公共部门债务扩张和私人部门信用收缩的背景下,从理论上说,货币政策通过各种渠道支持国债二级市场是一种政策选择,财政政策和货币政策配合也越来越常用。比如,2018年专项债集中发行期间,央行就通过MLF操作增加流动性供给。未来,货币、财政和监管政策组合拳下,通过现券交易方式支持中央、地方政府债券也是有可能的。
就债市而言,在经济需求走弱、工业通缩风险加大的背景下,货币政策进一步宽松仍然可期,利率下行的趋势仍未结束,10年国债破3%仍是本轮行情的第一目标。
市场回顾
利率债
2019年1月18日,银行间回购加权利率大体下行,隔夜、7天、14天、21天和1个月分别变动了-8.69bps、1.17bps、-6.7bps、-7.82bps和-2.67bps至2.16%、2.55%、2.34%、2.82%和2.81%。国债到期收益率大体上行,1年、3年、5年、10年分别变动-0.02bp、1.88bp、4.27bps和1.50bps至2.35%、2.71%、2.94%和3.09%。上证综指收涨1.42%至2596.01,收跌1.49%至7581.39,收跌1.45%至1269.50。
上周五央行开展100亿元7天逆回购操作和100亿元28天逆回购操作,当日无逆回购到期,流动性净投放为200亿元。
【流动性动态监测】我们对市场流动性情况进行跟踪,观测2017年开年来至今流动性的“投与收”。增量方面,我们根据逆回购、SLF、MLF等央行公开市场操作、国库现金定存等规模计算总投放量;减量方面,我们根据2018年3月对比2016年12月M0累计增加4388.8亿元,外汇占款累计下降4473.2亿元、财政存款累计增加5562.4亿元,粗略估计通过居民取现、外占下降和税收流失的流动性,并考虑公开市场操作到期情况,计算每日流动性减少总量。同时,我们对公开市场操作到期情况进行监控。
信用债
评级关注
(1)【河南众品食品:“17众品MTN001”未能按期兑付】
1月19日,河南众品食品称,“17众品MTN001”应于1月18日兑付本息,截至日终,未能按期兑付,已构成实质性违约。(资料来源:河南众品食品有限)
相关债券:17众品MTN001
(2)【华信国际:“18沪信01”兑付存不确定性】
1月19日,上海华信国际集团公告称,公司正常经营受到重大影响,“18沪信01”偿付资金暂无法落实,本期债券到期兑付存在不确定性。(资料来源:上海华信国际集团有限公司公告)
相关债券:18沪信01
(3)【国购投资:公司相关债券将继续】
1月19日,国购投资有限公司公告称,公司相关债券将继续停牌。(资料来源:国购投资有限公司公告)
相关债券:16国购债、16国购01、16国购02、16国购03、18国购01、18国购02、18国购03、18国购04、17国购01、17国购03
(4)【新光控股:尚未披露的未清偿已到期债务累计金额5.78亿元】
1月19日,新光控股集团公告称,截至公告日,公司尚未披露的未清偿已到期债务累计金额为5.78亿元。(资料来源:新光控股集团有限公司公告)
相关债券:15新光01、15新光02
(5)【天津武清开发区总公司:变更“19武清经开MTN001”募集资金用途】
1月19日,天津新技术产业园区武清开发区总公司公告称,变更“19武清经开MTN001”募集资金用途。(资料来源:天津新技术产业园区武清开发区总公司公告)
相关债券:19武清经开MTN001
(6)【广西金融投资集团:近期涉及多起重大诉讼事项】
1月19日,广西金融投资集团有限公司公告称,近期涉及多起重大诉讼事项,预计不会对公司经营及偿债能力产生重大不利影响。(资料来源:广西金融投资集团有限公司公告)
相关债券:19桂金01
(7)【南方工业集团:公司涉及多起诉讼】
1月19日,中国南方工业集团有限公司公告称,公司涉及多起诉讼,上述诉讼对公司生产经营及偿债能力不会产生重大不利影响。(资料来源:中国南方工业集团有限公司公告)
相关债券:14中南方MTN001、14中南方MTN002
(9)【广西投资集团:公司监事发生变动】
1月19日,广西投资集团有限公司公告称,公司监事发生变动。(资料来源:广西投资集团有限公司公告)
相关债券:16桂资03、16桂资01、18桂投01、16桂投资MTN001、16桂投01、15桂投资MTN001、15桂投02
(10)【天津海泰控股:天津信托混改项目拟从天津产权交易中心撤牌】
1月19日,天津海泰控股集团公告称,子公司天津信托拟进行混合所有制改革,引入战略投资者,截止到1月16日,未征集到合格意向投资者,按国资监管部门要求,公司混改项目拟从天津产权交易中心撤牌。(资料来源:天津海泰控股集团有限公司公告)
相关债券:18海泰01、15津海泰PPN001、18津海泰CP001、18津海泰SCP002
(11)【海科化工:涉及三起重大诉讼】
1月19日,山东海科化工集团有限公司公告称,公司涉及三起重大诉讼,案件已达成和解,对公司偿债能力无实质性影响。(资料来源:山东海科化工集团有限公司公告)
相关债券:17海科01、18海科01
(12)【华泰汽车:子公司华泰汽车金融受到天津银保监局行政处罚】
1月19日,华泰汽车集团有限公司公告称,因董事、未经任职资格核准实际履职、库存融资贷款“三查”不尽职,子公司华泰汽车金融有限公司受到天津银保监局行政处罚,罚款100万元。(资料来源:华泰汽车集团有限公司公告)
相关债券:16华泰01、16华泰02、16华泰03
可转债市场回顾
1月18日转债市场,平价指数收于85.30点,上涨1.49%,转债指数收于105.06点,上涨0.63%。115支上市可交易转债,除再升转债横盘外,73支上涨,41支下跌。其中海尔转债(14.92%)、鼎信转债(4.57%)、隆基转债(4.05%)领涨,特发转债(-3.27%)、盛路转债(-3.07%)、广电转债(-2.89%)领跌。115支可转债正股,除吉视传媒、洪涛股份、海印股份横盘外,31支上涨,79支下跌。其中,隆基股份(6.81%)、济川药业(6.65%)、鼎信通讯(6.04%)领涨,特发信息(-5.00%)、横河模具(-4.59%)、蓝色光标(-4.25%)领跌。
可转债市场周观点
上周转债市场整体表现弱于正股,中证转债指数涨幅低于平价指数,但个券层面上新上市标的及光伏等版块的相关个券依旧存在不小亮点。市场拉高溢价率有所抑制转债标的表现,除却市场热点的新券以及我们反复提示的beta收益外,其余个券弹性有所削弱。
去年下半年我们曾反复提示中性仓位的重要性,意图让投资者不要盲目乐观在转债市场下过多的赌注,核心判断是转债市场并非到增持的阶段仅是边际积极有为的环境。进入2019年,市场环境出现一定变化,一方面市场风险偏好明显回暖,我们年度报告中推荐的“先beta”策略正在起效,转债无论高低价标的均上涨明显,且溢价率的修复更为显著已经进入相对合理的区间范围;另一方面市场结构正在逐步改善,虽然市场整体高溢价率标的依旧较多,但占比较去年四季度已经明显下降,意味着市场偏股标的的数量快速上升。上述两方面的变化将会冲击近一个月来大行其道的低价策略,例如截止周五价格高于面值的数量占比已经高于50%,若统计价格在105元之下溢价率低于10%的标的已经从一周前的20支以上下降近30%,意味着市场的安全边际开始削弱,也意味着机构并不能在低价策略里面为所欲为(考虑到机构自身风险偏好的进一步筛选)。实际上结构改善与低价策略具有内在的矛盾,随着结构改善的发生我们认为现在需要更为重视市场的配置结构而非仓位问题。对于相对高价标的,需要密切留意安全垫削弱背后风险的提升,一则可以继续持有正本面质优的标的享受盈利的红利(可能相对效率不如持有正股),或者持续把握短期主题性的beta,若不属于上述两类特别是压力较大短期涨幅过高的标的,则获利了结不失为一种好的选择;对于低价标的依旧在仅有的低估值标的里面配置,虽然标的数量不多但尾部红利可能依旧存在。总而言之,行情的快速演绎需要在结构上增加调整的频率,此时的beta即有可能是个正beta也可能是个负向的beta。自上而下板块重点关注金融、军工、5G、通信、新能源。汽车等相关标的。
具体标的依旧高弹性为主,东财转债、三一转债、福能转债、伟明转债、旭升转债、国祯转债、安井转债、万顺转债、洲明转债、百合转债以及银行转债。风险提示:个券相关公司业绩不及预期。
风险提示:个券相关公司业绩不及预期。
股票市场
转债市场
(文章来源:明晰笔谈)
(责任编辑:DF010)












网友评论 已有 0 条评论,查看更多评论»