海通固收姜超:哪些政策会刺激信用风险偏好进一步提升?
摘要
信用风险偏好提高了吗?18年上半年整体信用环境偏紧导致信用风险频发,4月爆发信用债违约潮后,监管出台的一系列政策中部分旨在降低风险溢价,提升投资者风险偏好,那么目前风险偏好是否有所提升?1)信用风险偏好可从数量和价格两个角度衡量。数量方面考虑一级市场融资状况和二级市场成交活跃度,价格方面可考虑等级利差。2)从数量角度看,11月起低信用主体融资情况有所改善,但12月又小幅下滑。11月AA及以下主体净融资额180.29亿元,自年初以来首次转正,12月则小幅下滑,但依旧为正。二级市场11月AA及以下主体成交占比为9.18%,有所回升,但仍未超过7月和8月,12月又下滑至6.25%,活跃度仍待改善。3)从价格角度看,11月起等级利差回落,近期走平。11月起等级利差下行,3年期AA与AAA等级中票利差由84BP下降至11月底的64BP左右,12月初至今则逐渐走平,低等级主体风险溢价经历降低后走平。整体而言,11月起信用风险偏好有所回升,但12月又小幅回落。
信用风险偏好改变的原因。1)信用风险缓释工具助力融资改善。截至18年年底间已创设挂钩民企CRMW产品51单,实际创设总额合计63.3亿元,交易所共创设7单。银行间市场创设品种中,11月创设的品种中AA级占比提升,挂钩主体的评级有所下沉,表明对低评级主体的支持力度呈现上升趋势。同时产品期限多集中在1年以内,其中270天的产品最多,可见目前信用风险保护工具主要为缓解短期融资需求。2)无风险下行,低等级信用债吸引力上升。三季度以来无风险下行,3年期国债收益率下行约44BP。无风险收益率下行带动信用债收益率同样呈下行趋势,但AA-级信用债收益率下行幅度不大,票息吸引力有所提升。净融资状况改善加上收益率仍然具有吸引力,两方面综合推升了市场对低等级主体的信用风险偏好。
如果政策加码,信用风险偏好有望继续提升。短期内信用风险保护工具仍有望推动再融资改善。根据央行吹风会,央行预计可配套1600亿资金。以信用保护工具的创设总额与标的债券发行总额之比作为覆盖率,假设后期增加CRMW产品覆盖率多数能提升至40%的水平,则能够支持4000亿元的债券发行,可以覆盖大部分2019年到期的民企债。同时12月14日上交所表示近期将发布信用保护工具业务规则,其支持民企债券融资的力度或将上升。
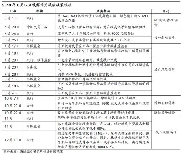
哪些政策会刺激信用风险偏好进一步提升?政策一:发力将弥补非标融资缺口。近期监管层通过引导信贷支持民企融资的意图日渐明显,包括银保监会郭主席提出民企贷款“一二五”目标,12月19日央行创设定向中期借贷便利(TMLF),以及19年1月4日央行通知降准1个百分点。如果信贷投放到位,或将弥补非标萎缩带来的融资缺口。政策二:非标融资或将放宽。12月13日央行行长在“·长安论坛”上提到影子银行若依法合规经营,便能成为金融市场的有效部分,表明非标融资在大幅整顿萎缩后,可能会有放松的倾向。政策三:城投隐性债务或将放松。2018年上半年城投融资受到制约,下半年政策则出现微调,10月底国务院101号文指出在不增加地方隐性债务规模的前提下,对存量隐性债务难以偿还的,允许以适当展期、债务等方式维持资金周转。城投隐性债务或有边际放松可能。
信用风险偏好提升的持续性取决于信用基本面。政策放松对信用风险偏好的提升作用是短期的,长期仍取决于企业的信用基本面,即企业产生现金流的能力,2019年可期待的触发因素包括减税降费和上游资源品价格下降带来的成本下降,尤其是对于中下游行业和优质民营企业,信用基本面的改善或值得期待。
1、信用风险偏好提高了吗?
受去杠杆导致的信用收缩以及影子银行监管趋严的影响,18年上半年市场整体信用环境偏紧,导致信用风险事件频发。
我们在专题《政策利好龙头,仍待减税破局!——如何看待今年以来的信用风险化解政策?》中提到,18年4月信用违约潮爆发后,监管出台了一系列政策降低信用风险,其中部分政策旨在改善投资者的信用风险偏好,降低信用风险溢价。尤其是10月下旬国常会决定“设立民营企业债券融资支持工具,帮助民营企业解决融资难融资贵问题”,引起市场极大关注。那么信用风险偏好是否有所改善?
1.1 信用风险偏好的衡量角度
信用风险偏好所表达的是投资者对于信用风险的态度,信用风险偏好越高,则表明投资者对低主体评级(AA及以下)债券的接受程度越高。一般而言信用风险偏好可以从数量和价格两个方面进行度量。
数量方面可考察一级市场融资情况和二级市场成交活跃度。一级市场上,一方面若低评级主体净融资有所回升,债券的取消发行数量下降,则表明市场对于低评级主体的融资支持度上升,发行难度有所下降,信用风险偏好提升。对于二级市场而言,如果成交活跃度上升,则表明投资者对于高风险债券的关注度和需求提升,相应地信用风险偏好也有所回升。
价格方面可用等级利差进行度量。如果在相同期限的条件下,高低等级债券的利差下降,则表明低等级债券的风险溢价相较于高等级债券有所下降,相应地投资者对于承受更高信用风险所要求的额外收益下降,信用风险偏好提升。
1.2 数量角度:融资情况有所改善
11月起低信用等级主体一级市场融资情况有所改善,12月小幅下滑。一方面,11月AA及以下主体净融资额达180.29亿元,自年初以来首次转正,发行量达到1114.72亿元,超过5-10月各月发行量;12月发行量略微超过11月,达到1232.72亿元,但净融资量小幅下滑至148.11亿元,不过依旧呈现正的净融资额。
另一方面,10月开始AA及以下主体债券推迟或取消发行的数量明显下降,10月为14只,11月与12月均为17只,而10月之前多数月份推迟或取消发行的只数超过20只。
二级市场成交活跃度仍待改善。11月AA及以下主体信用债成交笔数较9和10月有所回升,达到902笔,成交占比达9.18%,但仍未超过7月和8月的成交情况(分别达1169笔和1122笔)。同时12月的成交占比又有所下滑,降至6.25%。低评级债券二级市场成交情况仍待改善。
1.3 价格角度:等级利差回落后走平
11月起等级利差回落,近期走平。从等级利差看,上半年受信用风险集中爆发的影响,信用债等级利差曾大幅走高,3年期AA和AAA等级中票利差从59BP左右最高上行至接近100BP左右,7月底随着政策微调后,债市回暖,等级利差开始逐渐下降,8月中旬至11月初基本处于窄幅波动,11月初至12月等级利差又出现下行, 3年期AA与AAA等级中票利差由11月初84BP下降至11月底的64BP左右,AA与AA+等级中票利差也由11月初61BP下降至46BP左右。12月初至今等级利差逐渐走平,甚至有小幅上扬趋势。
总体看,11月以来信用风险偏好一定程度上有所改善,但近期又有所回落。11月起低评级主体一级市场融资情况有所改善,二级市场等级利差所体现的风险溢价有所下降,但12月净融资额小幅下降,等级利差走平,同时二级市场成交活跃程度还有待提升。因此总体上而言,11月以来信用风险偏好有一定程度的改善,但近期有所回落。
2。 信用风险偏好变化的原因2.1 CRMW助力融资改善
18年以来爆发的信用风险主要原因是上半年信用环境整体偏紧,企业再融资能力受限,尤其是低等级主体在此环境下融资形势更趋严峻,推升信用风险。10月22日国常会决定设立民企债券融资支持工具,以分担部分信用风险的方式助力民企融资,加之11月以来挂钩主体出现下沉趋势,从而改善了低评级主体的短期融资境况。
银行间市场已完成51单挂钩民企的CRMW产品创设。截至12月29日,银行间已创设挂钩民企CRMW产品51单,实际创设总额合计63.3亿元,另有1单产品已披露创设信息,尚未进入预配售阶段。已创设的产品中亨通集团、红豆集团、红狮集团、荣盛集团、天齐实业和涉及多单CRMW产品。
交易所市场紧随其后。相比银行间市场,交易所市场虽然在信用保护工具方面的经验较少,但也积极行动。12月14日在前期试点4单信用保护工具的基础之上,上交所、深交所各自落地了首单民企债券融资支持工具。根据深交所披露信息,投资者对于此次所支持的债券“18智光02”认可度较高,市场反映良好,发行利率为6.8%,较市场同期可比债券发行利率均值低96BP。另外,同日获得证监会颁发的“信用衍生品业务”资质,为海亮集团于上交所发行的公司债券创设了信用保护合约。
挂钩AA级主体的产品占比有所上升。对于银行间创设的产品,如果按照凭证起始日统计发行月份,10月(10月22日开始)发行的产品中尚无挂钩AA级主体的产品;11月则创设了6只挂钩AA级主体的产品,占当月创设总数的22%;12月同样有6只,发行数量与上月持平,占总创设数量30%,占比超过11月。可见创设产品挂钩的主体出现评级下沉趋势,表明信用保护工具对低评级主体的支持力度有上升趋势。
总体期限较短,意在缓解短期融资难题。从凭证期限上看,除了近期创设的18CRMW002(信用保护期限731天)外,其余产品的期限多在1年以内,其中270天期限的品种数目最多,共有30单,占目前52只产品(51只已创设,1只已披露信息)的58%。因此,目前的信用风险保护工具主要为解决民营企业短期融资需求。
2.2 无风险利率下行,低等级信用债吸引力上升
18年以来,无风险利率经历三段波折,总体呈下行趋势。三季度以来无风险收益率下行,3年期国债收益率从9月初3.31%下行约44BP至12月底的2.87%。
信用债的收益率=无风险利率+风险溢价,无风险利率下行将带动信用债收益率同样呈现下行趋势。但是从结构上看,AA-级信用债收益率下行幅度小于AA级主体,表现在AA级债券收益率从9月中旬的峰值5.12%下行约68BP至12月底的4.44%,而相同时间段内AA-级债券收益率从6.96%下行约48BP至6.48%。低等级主体票息优势逐渐体现,信用风险预期好转后,吸引力上升。
一方面低等级主体11月起融资状况改善,另一方面在无风险收益率下行的背景下,保持一定的信用利差增加了其收益率对于投资者的吸引力。两方面综合,有助于推升市场对于低等级主体的信用风险偏好。
3。 如果政策加码,信用风险偏好有望继续改善
总体而言,11月信用风险偏好回升可能主要来自于政策推动,12月信用风险偏好有所回落。未来如果监管层政策加码,则有望看到信用风险偏好进一步改善。
3.1 短期内信用风险保护工具仍有望推动再融资改善
央行预计可配套1600亿资金。根据央行吹风会,假设央行初期提供的初始资金是100亿元,按照1:8的杠杆,金额800亿,同时央行预计其他机构可配套800亿元,可能会形成1600亿元供给。
可覆盖2019年大部分到期的民企债。截至12月底的数据,2019年到期非国企债(除地产债)5733亿元,涉及871只债券。以信用保护工具的创设总额与标的债券发行总额之比作为覆盖率,则目前已创设CRMW产品的覆盖率多集中在40%以下水平,51单产品中占到41单,50%覆盖率的产品共有9单。如果以40%的覆盖率进行计算,则根据央行预计供给的1600亿资金计算,将能够支持4000亿元的债券发行,可以覆盖大部分2019年到期的民企债,对于短期融资难的问题有一定的缓解作用。
交易所工具业务规则近期有望发布。12月14日上交所表示“在总结前期试点经验的基础上,将近期发布信用保护工具业务规则”。目前交易所仅创设了7单信用保护工具,如果该规则落地,推动业务规则标准化,交易所在创设信用保护工具,支持民企债券融资方面的力度将有所上升。
3.2 哪些政策会刺激信用风险偏好进一步提升?
政策一:信贷发力将弥补非标融资缺口。11月银保监会郭主席提出“商业银行对民企贷款要实行”一二五“的目标”;12月19日晚,央行决定创设定向中期借贷便利(TMLF),定向支持金融机构向小微企业和民营企业发放贷款;19年1月4日央行通知下调金融机构率1个百分点。根据央行负责人的说法,降准加上即将开展的TMLF操作和普惠金融定向降准动态考核所释放的资金,再考虑一季度到期的中期借贷便利不再续作的因素后,净释放长期资金约8000亿元。目前来看通过信贷缓解民企融资问题的政策意图明显,未来如果贷款投放到位,中期内信贷将有望弥补非标萎缩带来的融资缺口。
政策二:非标融资可能放松。18年以来资管新规和委贷新规、银信合作新规等政策落地约束了非标融资业务,融资下降主要来自非标萎缩。12月13日,央行行长易纲在出席“新浪·长安论坛”时表示,影子银行实际上是金融市场必要补充,不是完全的负面词语,只要依法合规经营,便能成为金融市场的有效部分。表明非标融资在大幅整顿萎缩后,可能有边际放缓的倾向。如果未来在这方面有放松迹象(比如《资管新规》目前仅对标准化资产有定义,对非标没有明确解释,不排除未来可以将部分非标业务定义为标准化业务),将有助于改善低等级主体的融资环境。
政策三:城投隐性债务存在边际放松的可能性。2016年下半年以来,中央持续规范地方政府融资行为,同时非标融资大幅萎缩,18年年中发改委对城投海外发债监管加强,总体而言城投融资受到制约。不过下半年经济下行压力渐显,政策出现了微调,10月底国务院办公厅印发《关于保持基础设施领域补短板力度的指导意见》(国办发[2018]101号),指出在不增加地方隐性债务规模的前提下,对存量隐性债务难以偿还的,允许以适当展期、债务重组等方式维持资金周转,对于已签订借款的必要在建项目,可在一定前提下继续保障融资,相应项目的合理再融资进一步得到明确。
4。 持续性取决于企业信用基本面
企业盈利增速下滑,但还不至于大面积亏损。2018年前三季度上市公司已经出现明显弱化,A股非金融企业整体同比增速由2017年的19.5%下滑至13.7%,营业利润同比增速从17年的39.3%下滑至21.5%,同比增速从17年的31.3%下滑至16.6%,同比指标均有所回落。微观层面看,18年前三季度净利润为负的非金融上市企业占比为10.55%,显著高于17年全年的水平6.86%,同时净利润同比下滑的企业占比为36.66%,较17年的32.46%增加4个百分点。综合来看,较去年而言,不管是整体还是微观数据,2018年上市非金融企业盈利虽然不至于大面积亏损,但已经出现明显弱化。2019年全年来看,内外部环境仍存在不少不确定性因素,导致经济下行压力仍存,企业盈利和内部现金流有恶化的可能。
信用风险偏好能否持续提升在长期中取决于企业信用基本面能否改善,这部分仍待观察。18年风险爆发的主要原因是上半年信用环境偏紧,外源性资金获得难度上升,推升了信用风险,后来也陆续出台了各类政策化解民企融资问题,缓解中短期信用风险,但长期来看信用风险缓解、信用风险偏好持续提升需要企业自身产生现金流的能力提升。未来基本面改善的触发因素可能包括减税降费、供给侧改革力度减弱带来上游资源品价格下降带来成本下降等。尤其是对于中下游行业和优质民营企业,信用基本面的改善值得期待。减税方面已经在做了,比如5月份政府下调了1%的增值税税率,10月份上调了个税起征点。从税收增速上看,10月以来已连续两个月同比增速呈负值,不过这其中也包含企业盈利增速放缓导致税基减小的因素。我们曾多次提到,如果想真正给中国企业部门的增收减负,最应该减的增值税,如果能再下调3%的增值税税率,尤其是将16%这一档税率下调到13%,差不多能减税1万亿以上,将切实减轻企业部门负担。未来是否能有基本面的改善,从而使得信用风险偏好提升在长期中具有持续性,仍待观察。
(文章来源:姜超宏观债券研究)
(责任编辑:DF078)












网友评论 已有 0 条评论,查看更多评论»