2018年度政策面七大盘点:从中央经济工作会议定调出发
2018年度政策面七大盘点:从中央经济工作会议定调出发
天风策略:刘晨明/李如娟/许向真
联系人:韩旭东/吴黎艳
具体报告内容和数据交流请联系:
许向真/13264560704
年关将至,备受关注的中央经济工作会议如期召开,对来年工作进行部署。我们认为,中央经济工作会议对于明年,尤其是上半年的定调至关重要,市场对于政策力度的预期将由此趋近。但同时也要明确的是,中央经济工作会议只起到提纲挈领的作用,而不对事项做细节规定,因此诸如企业减税、地产长效机制等还有待后续政策落地。
本文将首先对中央经济会议各领域的表述做总结,并在此基础上,对过去一年市场关心的主要问题进行政策面的全面盘点,同时对年初政府工作报告的完成情况进行梳理。我们期望通过此文:
1)对刚刚召开的中央经济工作会议有一个清晰而简洁的认识,明确领导层对于当前经济形势的判断及对未来一年的工作部署;
2)通过中央经济工作会议精神延伸,从稳增长、财政和政策、三大攻坚战和供给侧改革、企业纾困和减税、房地产、对外开放、科创和资本市场七个方面回顾全年的政策和事件,从而对过去一年宏观政策的变化和当前的政策主线有一个全局的把握,并对应到下一步的行业和主题配置中去;
3)通过年初政府工作报告目标的完成情况,帮助投资者对潜在的主题投资机会,如正在推进的或者过去一年不达预期的政策进行总结,寻找明年的政策亮点。
对中央经济工作会议的总结
上周政治局会议召开后,由于在经济问题上的表述较少,市场对于会议的理解和政策力度也出现分歧。本次中央经济工作会议对宽松、下行压力、去杠杆等问题都做了明确表述:
市场对于其中宽松、下行压力、去杠杆等问题存在误读,我们也在上周周报中对此做出解释。本次中央经济工作会议也验证了我们的说法:
1、政策取向更加宽松。会议表态非常明确:第一,政策强调“加力提效”,货币政策删去“中性”而提出“松紧适度”,都表明宽松实际上是加码的。此外会议关注到了货币政策传导的问题。第二,提出我国现阶段“投资需求潜力巨大”,除了农村基建和公共服务基建等“短板以外”,还有制造业技术改造的新型基础设施建设需求。
2、对下行压力更加关注。政治局会议没有做出“下行压力”加大的经济形势判断,但今天会议不但沿用了前期“稳中有变”的提法,还增加了一句“变中有忧”,表明更加关注下行压力和稳增长。
3、肯定三大攻坚战成果。依然强调三大攻坚战,但一方面肯定了“初战告捷”,另一方面更加倾向于采取“结构性”的态度,并且要坚定、可控、有序、适度。这意味着在去杠杆的工作中会更加充分考虑当前下行压力和市场承受度。
4、减税有待具体政策落地。会议多次提到企业方面的问题,我们认为至少释放了两点信号:一是强调中小企业、民企的地位,与前期民企座谈会精神相符;二是将进一步推动减税(会议提到“更大规模减税、更大规模降费”)。关于市场最关心的增值税、企业税的问题,会议没有提到具体数字,但这不意味着不减税——事实上,历来中央经济工作会议都只做提纲挈领的布置工作,而不涉及具体规则。因此减税方面政策还有待后续落地,两会前后或为重要窗口。
5、房地产边际宽松但又底线。本轮宽松,除了基建以外,市场还关心政策是否会松绑地产。按这次会议来看,我们认为本轮宽松不会回到14-15年大水漫灌的状态,“房住不炒”仍然是底线。但是存在边际放松的可能,这次会议也提到了要“因城施策、分类指导”。
6、开放是大主题。时值改革开放四十周年大窗口,今年的政策和几场外事会议中,“开放”主题贯彻始末。这次会议也将推动对外开放作为明年重点工作之一,其中特别提到了负面清单制度、明年的一带一路峰会,另外区域政策里提到了粤港澳。
7、继续强调高质量发展。在明年工作部署中,“推动制造业高质量发展”被作为首要工作,一方面是传统动能继续出清,另一方面是通过创新培育新动能。另外在“促进形成强大国内市场”工作任务中,提到了制造业技术改造和设备更新的新型基础设施需求,并具体到5G、人工智能、工业互联网、物联网等领域。
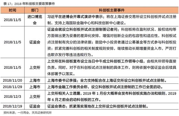
8、更加关注资本市场。今年会议特别提到了资本市场深化改革的问题,是过去几年里比较罕见的。具体措施包括:提高上市公司质量,完善交易制度,引导更多中长期资金进入,推动在上交所设立科创板并试点注册制尽快落地。
2018年度政策面七大盘点
以下我们将对过去一年市场关心的主要问题进行政策面的全面盘点,并对年初政府工作报告的完成情况进行梳理。我们将政策分为稳增长、财政和货币政策、三大攻坚战和供给侧改革、企业纾困和减税、房地产、对外开放、科创和资本市场共七个方面。
1、稳增长即将过去的2018年,在国内经济下行、企业流动性问题暴露,以及海外贸易战的内外交困之下,宏观政策出现重要变化。过去两年,作为政策主线的金融、经济去杠杆边际放缓,同时中央会议正式定调宽松,体现托底经济的底线思维。
与此同时,17年十九大以来,国内经济的中长期奋斗目标由数量转向质量,因此一定程度上可以接受经济增速的下行。我们测算了如果要完成“2020年比2010年翻一番”的目标,若今年全年GDP增速为6.6%,则19-20年复合增长率仅需6.11%;如果全年GDP为6.7%或6.5%,则18-20年复合增长率最低分别为6.06%和6.16%。
发改委主任宁吉喆22日表示,今年预计能够实现全年6.5%的GDP增长目标。除此之外,年初政府工作报告提出的总体要求目前也基本能够完成。要特别指出的是,一方面,城镇居民可支配收入实际同比在今年有比较明显的下降,截止三季度累计同比数为5.7%(去年全年为6.46%);另一方面,今年贸易战的影响暂不明显,前11个月总额同比11.1%,规模超过去年全年。
重要会议方面,除了12月的政治局会议和中央经济工作会议,今年4月、7月、10月的政治局会议已经清晰地勾画出为应对经济下行压力而做出的政策调整。
4月政治局会议分析一季度经济形势,在贸易战冲击下重新强调内需,但货币政策的口径仍然维持稳健中性。
7月政治局会议分析上半年经济形势,在消费、投资等经济数据开始下滑的情况下,确认宽松转向。对经济形势描述首次用到“稳中有变”的说法,同时提出“六个稳”、补短板、扩大内需等。但地产政策仍然非常严格,“遏制上涨”表明底线。
10月政治局会议分析前三季度经济形势,对经济下行压力更加重视。对于地产泡沫不再提及,对中小企业支持描述增加。三季度的货币政策执行报告对于金融去杠杆也有所淡化。
12月中央经济工作会议不仅延续了“稳中有变”的提法,还增加了“变中有忧”,表明对经济下行压力更加关注。三大攻坚战的部署上更加注重节奏,地产坚持“房住不炒”但有边际放松的迹象。
对于政策态度的变化,我们建议高度重视具有定调意义的会议,包括明年的两会、几次政治局会议、中央经济工作会议、四中全会(参考此前三中全会,历来是大课题出处)。
为应对国内经济下行压力,如上所述,政策面在年中做出了一定调整。
2.1 财政政策
政府工作报告中赤字率目标比去年低0.4个百分点,赤字规模与去年持平;不过在地方专项债券和中央对地方转移支付上,要比去年更加积极。这体现了在积极财政的同时,对政府部门债务风险的防控。
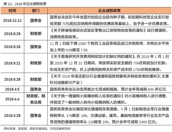
财政政策保持“积极”表述,但在中央经济工作会议中说要加力提效。财政政策今年的一个重点是减税。财政部长在10月接受采访时表示,全年的减税降费力度规模预计超过1.3万亿,高于年初1.1万亿的政策目标。
减税政策一是针对企业,尤其是战略新兴产业和中小企业;二是针对消费者,以配合刺激内需的政策方向,并对冲今年社零消费增速的下滑。针对企业的政策我们放在后面“企业纾困和减税”的部分整理,此处梳理今年刺激消费以及个税减免相关政策。
年中政策转向宽松,主要体现在基建方面。年中以来我们看到部委不止一次下发政策或通知,督促地方债的发放。
5月3日财政部发布《关于加强地方预算执行管理、加快支出进度的通知》,督促地方政府在收到上级转移支付后,抓紧分解下达到本级有关部门或下级财政;最后一期的下达时间不得迟于预算执行当年的9月30日。
8月14日财政部发布《关于做好地方政府专项债券发行工作的意见》,各地至9月底累计完成新增专项债券发行比例原则上不得低于80%,剩余的发行额度应当主要放在10月份发行。
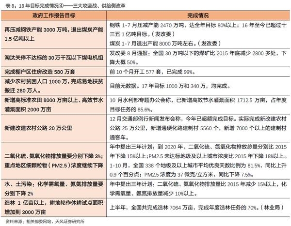
目前来看,年初政府工作报告中关于投资的计划今年大概率将超预期。原计划7320亿的铁路投资(17年目标8000亿)上调至8000亿,前11月完成6390亿,还有一定距离;计划公路水运投资1.8万亿,前三季度已完成1.65万亿,大概率能顺利达成目标。
2.2 货币政策
货币政策方面也能看到逐步放宽的迹象。年中国常会起,货币政策已由稳健中性转向稳健,中央经济工作会议则再次强调要松紧适度。总结起来,我们认为今年货币政策的要点包括:
4次降准:分别在1、4、7、10四个缴税窗口释放流动性,宽松意图明确。
企业纾困:上半年企业债务风险和股票风险相继引爆,国企、金融机构、政府部门都参与中小企业“救助”。我们将在后面单独梳理这部分。
货币政策倾斜:在中小企业流动性紧张的情况下,以奖励MLF、“一二五”贷款目标等为典型的政策,都对中小企业做出倾斜。
松绑:盘活一级和一级半资金,补充企业流动性。
去杠杆放缓:资管新规正式稿等,都体现了这个趋势,即以处置非标为主的金融去杠杆放缓;下一阶段转向实体部门尤其是国企去杠杆。
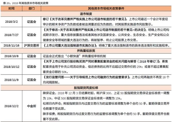
从去年出现三大攻坚战以来,历次重要会议这一主题从未缺席。2018年也是三大攻坚战推动的关键时点,7月至今,三大领域的三年行动计划相继出台,也让我们对政策思路有了更加清晰的理解。
此外,按照中央经济工作会议的说法,我国经济运行当前矛盾仍然是供给侧结构性的,因此下一阶段仍要坚持以供给侧改革为主线。但我们认为下一阶段“三去一降一补”的主次将发生变化。考虑到当前经济下行压力加大,去产能最严厉的时刻已经过去,补短板的重要性凸显。另一个焦点是棚改政策的不确定性,目前从实施情况来看,今年也有可能超预期完成。
特别再说一下三大攻坚战中与资本市场联系最为紧密的防风险去杠杆。从资管新规正式稿、三季度货币政策执行报告等文件以及重要会议表态来看,以处置非标为核心的金融去杠杆将放缓。中央经济工作会议的表述也转变为“坚持结构性去杠杆思路”,并强调要做到“坚定、可控、有序、适度”。但我们认为,去杠杆放缓并不意味着停滞。过去十年,我国杠杆周期与其他主要经济体出现背离,当前的杠杆率继续上升的空间不大。而下一阶段去杠杆的重点将转向实体部门去杠杆(尤其是国企、大型企业)和地方债务处置。
今年11月2日,央行发布《中国金融稳定报告(2018)》,对2017年全球经济及我国金融体系的稳健性状况做了全面评估,其中总结了17年以来去杠杆的成果:
《报告》提到了目前去杠杆工作面临的一些困难,包括国企去杠杆的动力不足、债模式和资金来源、投向等。总结来说,结合《报告》和此前几份重要文件,我们对于下一阶段企业部门杠杆问题的判断如下:
前期官方提法从“去杠杆”转向“稳杠杆”,应认为是放缓节奏而不是改变方向。
企业部门去杠杆的重心转移,以处置非标等为核心的金融去杠杆暂告一段落,以实体尤其是国企部门为首的经济去杠杆将作为工作重点。
国企去杠杆主要采取比较温和的债转股手段。目前债转股的主要问题在于资金来源和期限匹配问题,及由此延伸的“名股实债”等,所以必须引入非资金。《报告》给出的方案是“发挥私募股权投资引进股权投资的作用”,通过中长期低成本的方式吸引社会资本入场。
地方债务方面,即使在政策宽松的大背景下,目前也仍在严防死守状态中。今年7月国常会和政治局会议确认宽松后不久,8月15日,中共中央、国务院以最高名义下发了《关于防范化解地方政府隐性债务风险的意见》,态度明确。
进一步看,关于地方隐性债务的处置或将影响本轮基建托底的实际效果。基建投资在经济中的作用是削峰填谷,往往又政府主导,分析资金来源至关重要。一般而言,在基建投资中,资金来源主要由三部分组成:一是预算内资金,占15%,主要是财政支出;二是国内贷款,占15%,主要是银行表内贷款;三是自筹资金,占比63%,主要包括政府性基金支出、城投债、地方政府债等各类债券。由于今年之前的十年内,我国经历了三轮宽松,政府融资需求的不断扩容倒逼了地方融资平台的快速发展,也成为隐性债务滋长的温床(其他还包括政府购买、政府性基金中的违规炒作、PPP、非标融资等等)。因此需要警惕,在地方债务终身问责的苛刻环境下,主要通过显性债务来支撑的基建投资不达预期的风险。
4、企业纾困与减税过去一个阶段,以非标处置为核心的金融去杠杆叠加企业盈利下滑、股市大跌,中小企业的流动性风险充分暴露。2018年政策面通过货币宽松、纾困基金缓解企业流动性压力;除此之外,市场千呼万唤的减税政策还悬而未决。事实上,18年已经有部分减税政策落地,如研发支出加计扣除、下调1585个税目进口关税、跨境电商综合试验区增值税消费税免税等。
目前来看,由于货币政策传导机制受阻,中小企业流动性的改善目前来看收效甚微,社融的数据也显示表外在继续收缩。所以减税政策,尤其是企业税和增值税被市场寄予厚望。中央经济工作会议也提到了企业减税问题,但并没有涉及具体措施。因此这部分政策还有待后续落地,两会前后或为重要窗口。但在目前以“中央财政”为主要政策抓手,叠加经济下行和较多对外支出(中非论坛、国际进口博览会、一带一路等)的背景下,需要警惕减税幅度受限的风险。
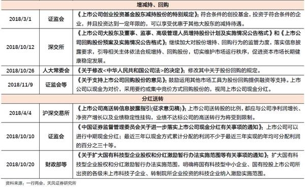
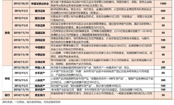
此外,年中随着股市持续下行,股票质押风险集中爆发,政府部门、金融机构、国企等都投入了企业流动性救助的工作中。我们整理了截止11月底纾困相关政策和基金成立的情况如下:
地产方面是我们认为当前存在变数最大的领域。今年初我们曾发文梳理了从去年末开始,部分城市(主要是二线城市)通过人才引进等手段悄然松绑楼市政策的现象。我们认为,这与本轮地方政府债务处置有关,在地方压力加大的情况下,卖地被重新作为一个重要的收入来源。
年中政策转向,但7月政治局会议“遏制房价”的描述,以及同天深圳出台的升级版调控政策,让我们看到了宽松的底线,即不再通过大水漫灌和楼市泡沫来抵御下行风险。年中几度传出的地产政策转向(如工行降低贷款折扣),虚虚实实,也多被证伪。
下半年经济下行风险进一步加大,10月政治局会议对于“遏制房价”也不再提及。进入12月,菏泽、广州、深圳、杭州相继传出松绑楼市政策,中央经济工作会议也提出在“房住不炒”的前提下“因城施策、分类指导”,口径较年中时候有所放宽。此外,棚改政策突然收紧,三四线去库存进入尾声,但今年开工情况来看,有超出年初目标的可能——市场又再度看到地产松动的种种迹象。
总体来看我们认为,大的政策取向上仍处于收紧状态,但存在边际放松的可能。展望2019年我们认为以下几点值得重点关注:地产长效机制和房地产税立法流程。①长效机制目前比较明确的方向是发展租赁市场和房地产税。18年已经可以看到房企对于租赁市场的争夺,一线城市租金有出现明显上涨。当然也出现了以长租公寓爆仓为典型的风险事件,19年可以期待关于租赁市场更多规范和引导政策的出台。②另一方面,房地产税将正式进入立法流程。9月7日公布的十三届全国人大常委会立法规划中,包括房地产税法在内的11部税法同时亮相第一类项目,拟在本届人大常委会任期内提请审议。此举也向外界释放出了房地产税要落实的决心。
贸易战是影响今年市场情绪,乃至影响更高层面政策走向的重要因素之一。双方经过几个回合互加关税、谈判之后,目前340亿+160亿+2000亿关税已经落地,其中2000亿关税率明年起可能由10%上升到25%,剩余的2670亿关税也悬而未决。因此贸易战走势也仍将继续影响明年市场的风险偏好。
但今年贸易战也正好与改革开放四十周年的窗口重合。我们看到,在较为强硬应对贸易战的同时,我国也彰显了高度开放的姿态。2019年几场主场外交活动包括一带一路峰会(4-5月)、第二届进口博览会(年底)、博鳌亚洲论坛首届全球健康论坛大会(1月),此外还可重点关注:
①总书记在18年博鳌论坛上关于开放政策的表述中,金融领域开放超市场预期,后续外资、合资设立的银行、证券、保险公司还将有更多细则落地。
②关于外资流入节奏,今年7月证监会发布征求意见稿,或将进一步放宽外国投资者参与A股交易;同时在MSCI纳入比例加大、入富成功预期下,19年之后A股的国际化进程将加快,与全球市场联动也就更加密切。
③明年将召开四中全会,我们预计其中对于开放政策框架将有更进一步的阐述。粤港澳、自由贸易港、海南等主题有望保持活跃。除此之外还有建设雄安新区的方案细节也有望加快落地。
下表是2018年几场国际会议或论坛上总书记的讲话汇总:
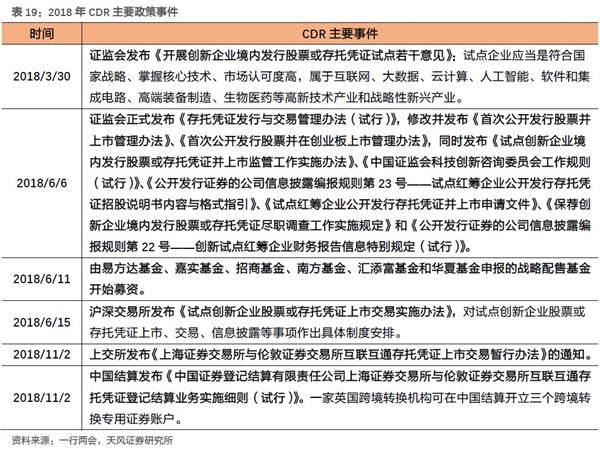
最后,虽然今年是A股市场颇为艰辛的一年,但却是资本市场制度性建设的关键一年,也是将金融支持实体运用得非常充分的一年。从年初的CDR到年末的科创板注册制,都体现了通过资本市场的制度建设来引导长期资金进入,通过股权市场来支持战略新兴产业的思路。本次中央经济工作会议也用了罕见的篇幅声援资本市场改革。不可否认的是,在制度的探索期难免存在诸多困难,也走过一些弯路,但是积极求变的态度让我们有理由对未来怀抱希望!
我们将今年关键性的科创板、CDR、沪伦通政策事件,以及其他资本市场相关的如退市制度、、股指期货、送转、等政策梳理如下。
风险提示:政策落实进度不及预期,宏观经济超预期下行,海外不确定因素等。
(文章来源:天风证券)
(责任编辑:DF010)












网友评论 已有 0 条评论,查看更多评论»